趣答答案

  • 首页
  • 金太阳联考
  • 衡中同卷
  • 衡水金卷
  • 炎德英才大联考
  • 青桐鸣大联考
首页 >
高三2024年全国高考·仿真模拟卷(四)4政治AN试题

高三2024年全国高考·仿真模拟卷(四)4政治AN试题

2023-12-15 00:14:14 15℃

1、高三2024年全国高考·仿真模拟卷(四)4政治AN答案1、2024年全国高考仿真模拟卷(一)/物理试卷答案1、【热荐】2024年全国高考仿真模拟卷(六)6化学x试卷1、2024年...

高三2024年全国高考·仿真模拟卷(四)4政治AN答案

高三2024年全国高考·仿真模拟卷(四)4政治AN答案

2023-12-15 00:12:13 15℃

1、2024年全国高考仿真模拟卷(一)/物理试卷答案1、【热荐】2024年全国高考仿真模拟卷(六)6化学x试卷1、2024年全国高考仿真模拟卷(六)6(政治)试卷答案1、2024年...

高三2024年全国高考·仿真模拟卷(四)4文科综合LN试题

高三2024年全国高考·仿真模拟卷(四)4文科综合LN试题

2023-12-15 00:08:19 58℃

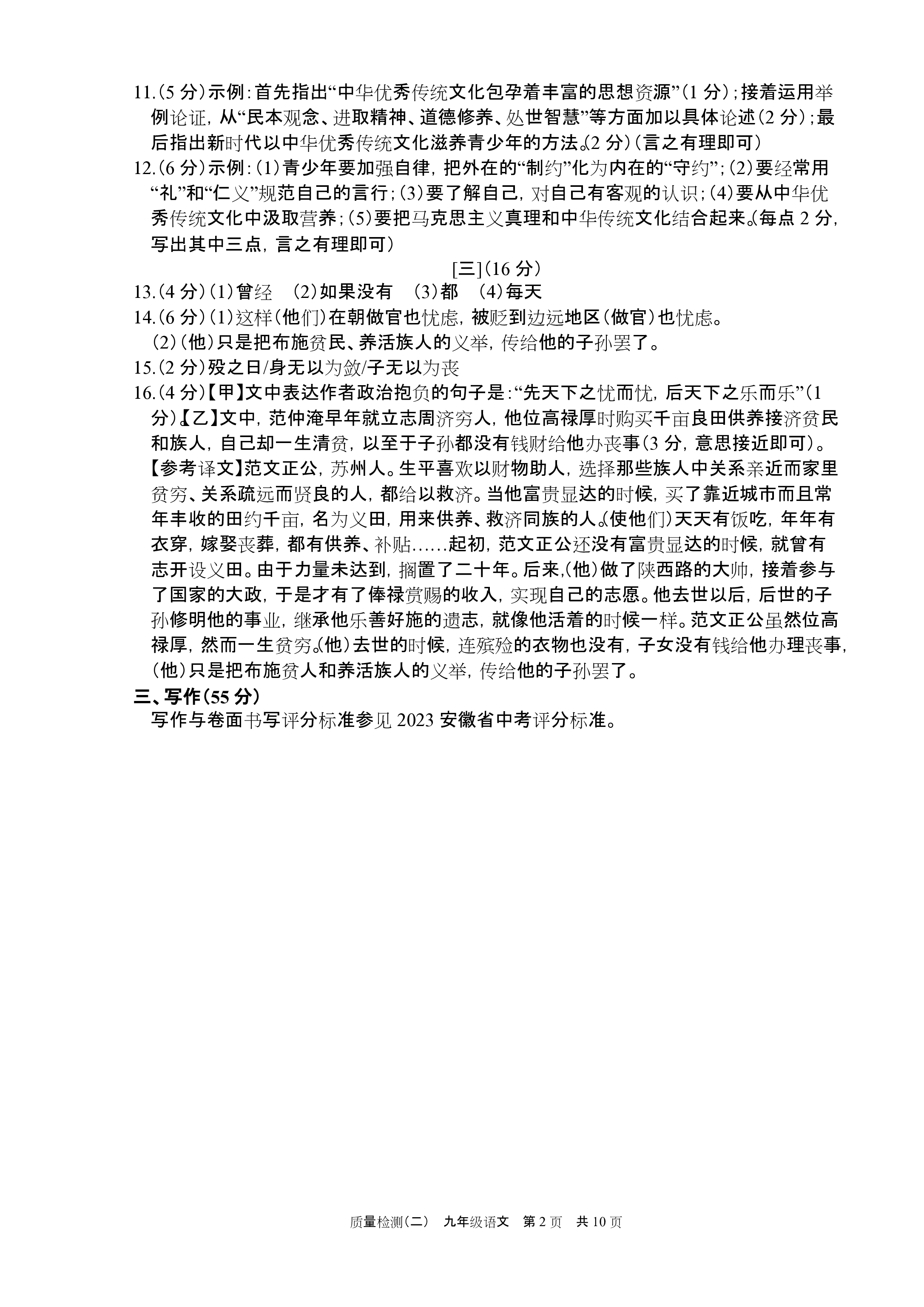
(2)0人能够能动地改造世界,人通过实践把观念的东西变成现实的东西,创造出符合人的目的的客观事物。(2分)冬奥会充分考虑,继承发展中华优秀传统与智慧,体现奥...

高三2024年全国高考·仿真模拟卷(四)4文科综合LN答案

高三2024年全国高考·仿真模拟卷(四)4文科综合LN答案

2023-12-15 00:06:14 15℃

12:49Q图d0▣·⊙Ho949l59l○文综452B答案.pdf●●●QQ浏览器文件服务宣传标语符合设问限定性要求即可给满分)41.(1)原因:统治者重视;科举制度的发展;唐代国力强盛;...

高三2024年全国高考·仿真模拟卷(四)4文科数学LN试题

高三2024年全国高考·仿真模拟卷(四)4文科数学LN试题

2023-12-15 00:04:12 19℃

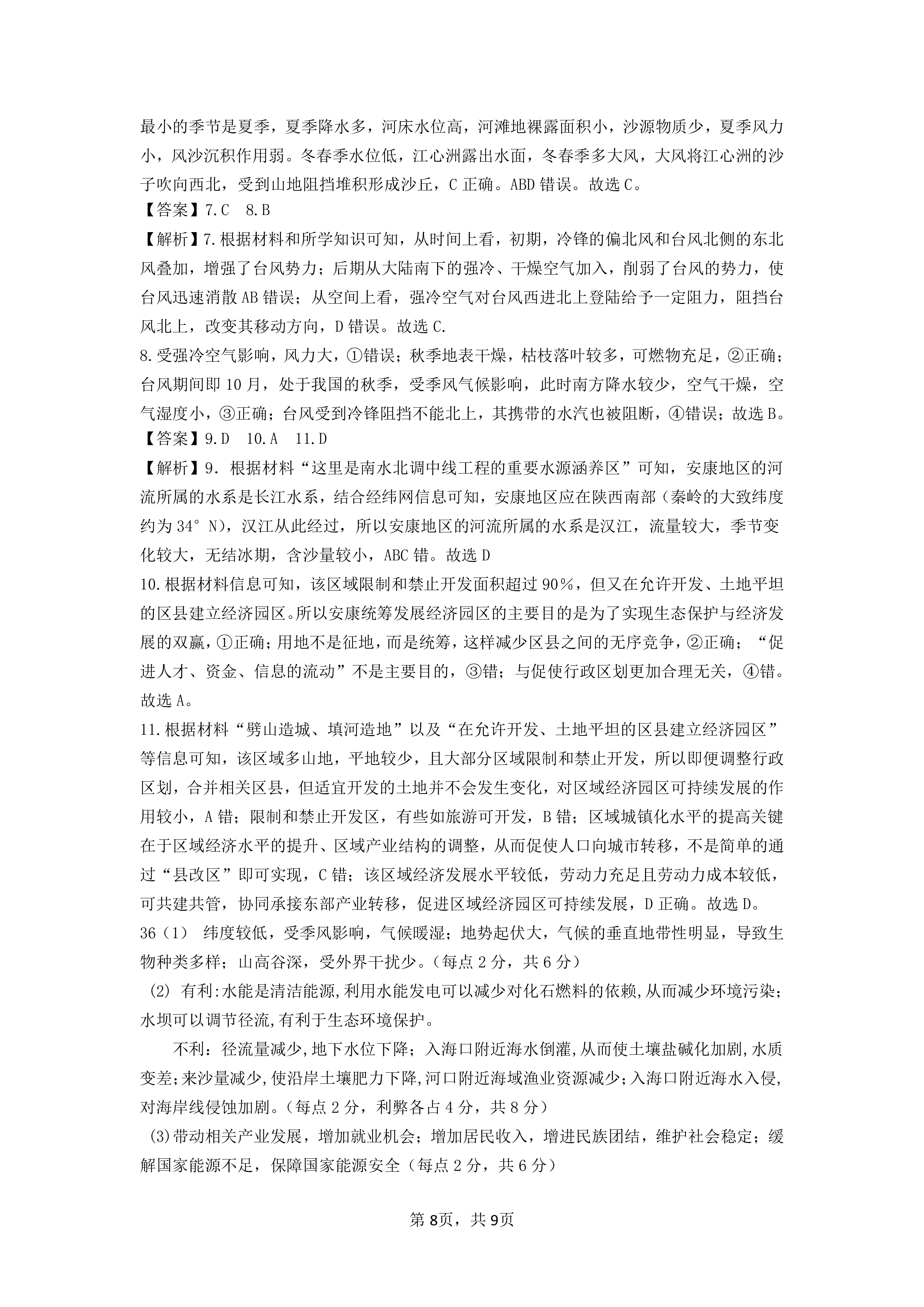
1、高三2024年全国高考·仿真模拟卷(四)4文科数学LN答案1、高三2024年全国高考·仿真模拟卷(四)4文科综合XN答案最小的季节是夏季,夏季降水多,河床水位高,河滩地...

高三2024年全国高考·仿真模拟卷(四)4文科数学LN答案

高三2024年全国高考·仿真模拟卷(四)4文科数学LN答案

2023-12-15 00:02:14 17℃

1、高三2024年全国高考·仿真模拟卷(四)4文科综合XN答案最小的季节是夏季,夏季降水多,河床水位高,河滩地裸露面积小,沙源物质少,夏季风力小,风沙沉积作用弱...

高三2024年全国高考·仿真模拟卷(四)4文科综合XN试题

高三2024年全国高考·仿真模拟卷(四)4文科综合XN试题

2023-12-14 23:58:16 21℃

日京●恩①☒米☑619:50预览息载体,考查地貌的变化。考查获取和解读地理信【知识拓展】供给侧改革和需求侧改苹的区别息、调动和运用地理知识的能力,考查区域认知...

高三2024年全国高考·仿真模拟卷(四)4文科综合XN答案

高三2024年全国高考·仿真模拟卷(四)4文科综合XN答案

2023-12-14 23:56:22 24℃

最小的季节是夏季,夏季降水多,河床水位高,河滩地裸露面积小,沙源物质少,夏季风力小,风沙沉积作用弱。冬春季水位低,江心洲露出水面,冬春季多大风,大风将...

耀正文化 2024届名校名师测评卷(四)4语文试题

耀正文化 2024届名校名师测评卷(四)4语文试题

2023-12-14 23:54:31 17℃

耀正文化 2024届名校名师测评卷(四)4语文答案

耀正文化 2024届名校名师测评卷(四)4语文答案

2023-12-14 23:52:26 19℃

‹‹ ‹ 7270 › ››

热门文章

  • [真题密卷]2024-2025学年度学科素养月度测评(二)2英语答案

    [真题密卷]2024-2025学年度学科素养月度测评(二)2英语答案

    2024-11-26 00:40:45 1227

  • 百校名师·2024普通高中高考模拟信息卷(一)英语答案

    百校名师·2024普通高中高考模拟信息卷(一)英语答案

    2023-09-29 10:45:35 1022

  • 全国大联考 2024届高三第四次联考 4LK·(新高考)英语-Y 英语答案

    全国大联考 2024届高三第四次联考 4LK·(新高考)英语-Y 英语答案

    2023-10-10 21:11:25 987

  • 国考1号4·第4套·2024届高三阶段性考试(一)语文答案

    国考1号4·第4套·2024届高三阶段性考试(一)语文答案

    2023-09-22 00:59:59 981

  • 2024届北京专家卷(二)语文试题

    2024届北京专家卷(二)语文试题

    2023-10-22 01:47:13 890

标签列表

  • 衡水金卷先享题答案
  • 2024届高考模拟测试卷答案
  • 安康答案
  • 汉中市答案
  • 299C答案
  • 桂柳鸿图答案
  • 鸿图答案
  • 核心信息呈现答案
  • 新向标教育答案
  • 湖南省普通高中学业水平考试模拟试卷答案
  • 中考模拟演练答案
  • 安徽中考最后三模答案
  • 衡水名师原创高考信息卷答案
  • 考前演练答案
  • 湖南省普通高中学业水平考试模拟试卷(合格性考试)答案
  • 普通高校招生考试冲刺压轴卷答案
  • 冲刺压轴答案
  • 全国统一招生考试冲刺押题卷答案
  • 佩佩教育答案
  • 衡水名师卷答案

网站简介

趣答答案提供金太阳联考,衡中同卷,衡水金卷,炎德英才大联考,衡水名师卷,天一大联考,金科大联考,青桐鸣大联考答案

免责声明:本网站部分内容转摘互联网,如权利人发现存在侵犯版权问题,请及时与本站联系删除。

鲁ICP备2021045568号-2

. .