趣答答案

  • 首页
  • 金太阳联考
  • 衡中同卷
  • 衡水金卷
  • 炎德英才大联考
  • 青桐鸣大联考
首页 >
益卷 陕西省2023~2024学年度九年级第一学期课后综合作业(三)3英语A(统编版)答案

益卷 陕西省2023~2024学年度九年级第一学期课后综合作业(三)3英语A(统编版)答案

2023-12-14 20:07:26 18℃

What高二英语试卷B.HeC.H注意事项:听第7段1,答题前,考生务必将自己的姓名、考生号、考场号、座位号填写在答题卡上。8.What2回答选择题时,选出每小题答案后,...

益卷 陕西省2023~2024学年度九年级第一学期课后综合作业(三)3道德与法治A(统编版)试题

益卷 陕西省2023~2024学年度九年级第一学期课后综合作业(三)3道德与法治A(统编版)试题

2023-12-14 20:04:15 14℃

年的发展,我国已在各领城具备了良好的积累③制度优势显着、物质基础雄厚、社会大局稳定等条件为我国的继续发展提供了多方面的优势和条件④我国长期高速发展积累的...

益卷 陕西省2023~2024学年度九年级第一学期课后综合作业(三)3道德与法治A(统编版)答案

益卷 陕西省2023~2024学年度九年级第一学期课后综合作业(三)3道德与法治A(统编版)答案

2023-12-14 20:02:14 11℃

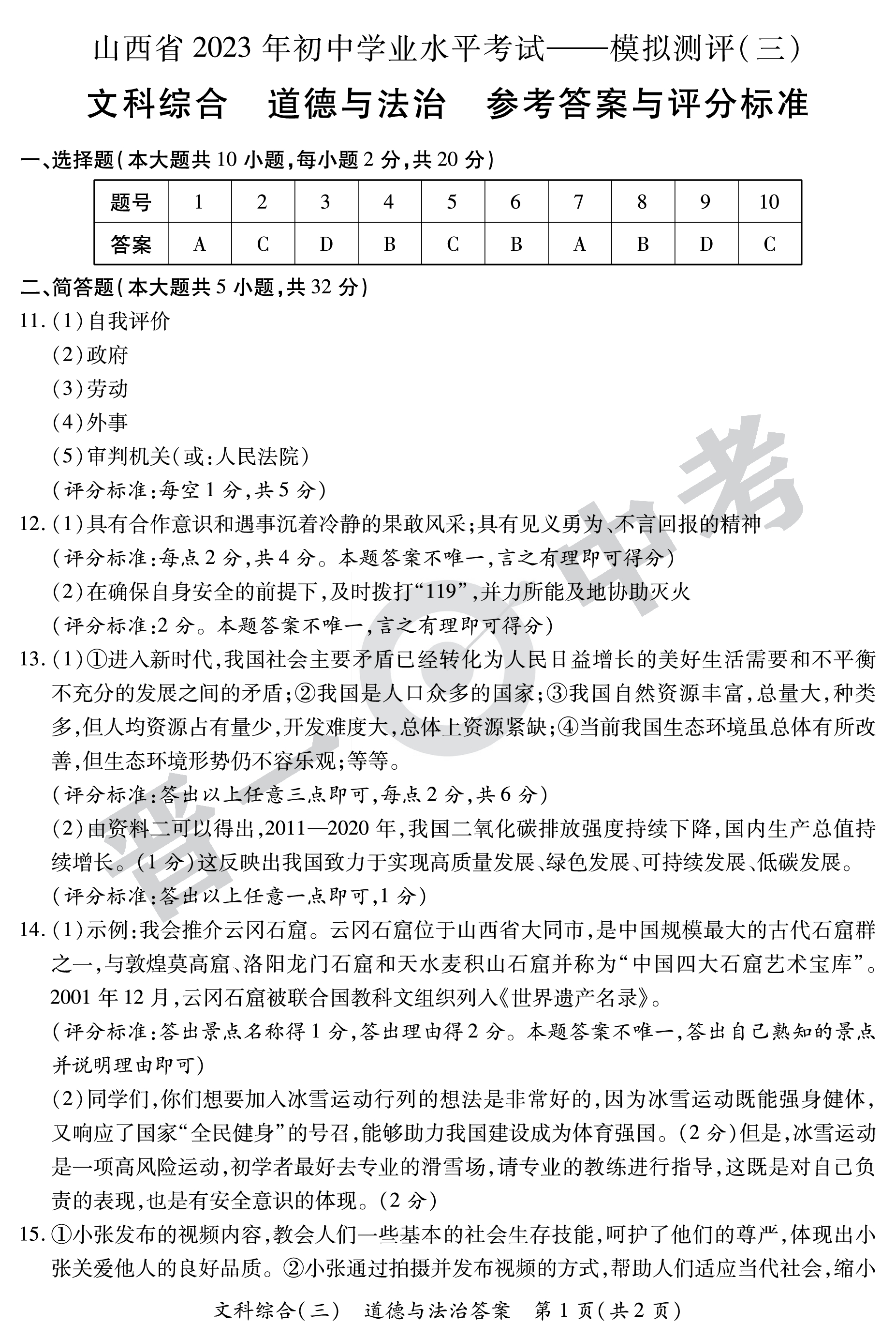
山西省2023年初中学业水平考试一模拟测评(三)文科综合道德与法治参考答案与评分标准一、选择题(本大题共10小题,每小题2分,共20分)题号234568910答案ACDBCB...

益卷 陕西省2023~2024学年度九年级第一学期课后综合作业(三)3历史A(统编版)试题

益卷 陕西省2023~2024学年度九年级第一学期课后综合作业(三)3历史A(统编版)试题

2023-12-14 19:58:12 15℃

1、益卷 陕西省2023~2024学年度九年级第一学期课后综合作业(三)3历史E(统编版)试题1、益卷 陕西省2023~2024学年度九年级第一学期课后综合作业(三)3历史E(统编版)...

益卷 陕西省2023~2024学年度九年级第一学期课后综合作业(三)3历史A(统编版)答案

益卷 陕西省2023~2024学年度九年级第一学期课后综合作业(三)3历史A(统编版)答案

2023-12-14 19:56:11 10℃

1、益卷 陕西省2023~2024学年度九年级第一学期课后综合作业(三)3历史E(统编版)答案1、益卷 陕西省2023~2024学年度九年级第一学期课后综合作业(三)3语文F(统编版)...

益卷 陕西省2023~2024学年度九年级第一学期课后综合作业(三)3物理A(人教版)试题

益卷 陕西省2023~2024学年度九年级第一学期课后综合作业(三)3物理A(人教版)试题

2023-12-14 19:54:13 12℃

1、益卷 陕西省2023~2024学年度九年级第一学期课后综合作业(三)3物理A(人教版)答案1、益卷 陕西省2023~2024学年度九年级第一学期课后综合作业(一)1物理C(苏科版)...

益卷 陕西省2023~2024学年度九年级第一学期课后综合作业(三)3物理A(人教版)答案

益卷 陕西省2023~2024学年度九年级第一学期课后综合作业(三)3物理A(人教版)答案

2023-12-14 19:52:14 29℃

1、益卷 陕西省2023~2024学年度九年级第一学期课后综合作业(一)1物理C(苏科版)答案=1-om.I节zzC.从b点以相同速率向各个方向发射完全相同的带正电粒子(重力不计...

益卷 陕西省2023~2024学年度九年级第一学期课后综合作业(三)3化学A(科粤版)试题

益卷 陕西省2023~2024学年度九年级第一学期课后综合作业(三)3化学A(科粤版)试题

2023-12-14 19:48:11 25℃

1、益卷 陕西省2023~2024学年度九年级第一学期课后综合作业(三)3语文E(统编版)试题1、益卷 陕西省2023~2024学年度九年级第一学期课后综合作业(三)3语文F(统编版)...

益卷 陕西省2023~2024学年度九年级第一学期课后综合作业(三)3化学A(科粤版)答案

益卷 陕西省2023~2024学年度九年级第一学期课后综合作业(三)3化学A(科粤版)答案

2023-12-14 19:46:13 24℃

1、益卷 陕西省2023~2024学年度九年级第一学期课后综合作业(三)3语文E(统编版)答案1、益卷 陕西省2023~2024学年度九年级第一学期课后综合作业(三)3语文F(统编版)...

益卷 陕西省2023~2024学年度九年级第一学期课后综合作业(三)3语文E(统编版)试题

益卷 陕西省2023~2024学年度九年级第一学期课后综合作业(三)3语文E(统编版)试题

2023-12-14 19:44:19 12℃

1、益卷 陕西省2023~2024学年度九年级第一学期课后综合作业(三)3语文F(统编版)试题1、益卷 陕西省2023~2024学年度九年级第一学期课后综合作业(三)3语文F(统编版)...

‹‹ ‹ 7280 › ››

热门文章

  • [真题密卷]2024-2025学年度学科素养月度测评(二)2英语答案

    [真题密卷]2024-2025学年度学科素养月度测评(二)2英语答案

    2024-11-26 00:40:45 1226

  • 百校名师·2024普通高中高考模拟信息卷(一)英语答案

    百校名师·2024普通高中高考模拟信息卷(一)英语答案

    2023-09-29 10:45:35 1021

  • 全国大联考 2024届高三第四次联考 4LK·(新高考)英语-Y 英语答案

    全国大联考 2024届高三第四次联考 4LK·(新高考)英语-Y 英语答案

    2023-10-10 21:11:25 986

  • 国考1号4·第4套·2024届高三阶段性考试(一)语文答案

    国考1号4·第4套·2024届高三阶段性考试(一)语文答案

    2023-09-22 00:59:59 980

  • 2024届北京专家卷(二)语文试题

    2024届北京专家卷(二)语文试题

    2023-10-22 01:47:13 888

标签列表

  • 衡水金卷先享题答案
  • 2024届高考模拟测试卷答案
  • 安康答案
  • 汉中市答案
  • 299C答案
  • 桂柳鸿图答案
  • 鸿图答案
  • 核心信息呈现答案
  • 新向标教育答案
  • 湖南省普通高中学业水平考试模拟试卷答案
  • 中考模拟演练答案
  • 安徽中考最后三模答案
  • 衡水名师原创高考信息卷答案
  • 考前演练答案
  • 湖南省普通高中学业水平考试模拟试卷(合格性考试)答案
  • 普通高校招生考试冲刺压轴卷答案
  • 冲刺压轴答案
  • 全国统一招生考试冲刺押题卷答案
  • 佩佩教育答案
  • 衡水名师卷答案

网站简介

趣答答案提供金太阳联考,衡中同卷,衡水金卷,炎德英才大联考,衡水名师卷,天一大联考,金科大联考,青桐鸣大联考答案

免责声明:本网站部分内容转摘互联网,如权利人发现存在侵犯版权问题,请及时与本站联系删除。

鲁ICP备2021045568号-2

. .