全国100所名校最新高考冲刺卷英语2023届Y1
M:Medical research.A lot of his research has been published in medical journals.And he's also famous for his young age when he started.He's been doing...
江西省2024届高三第三次联考英语x
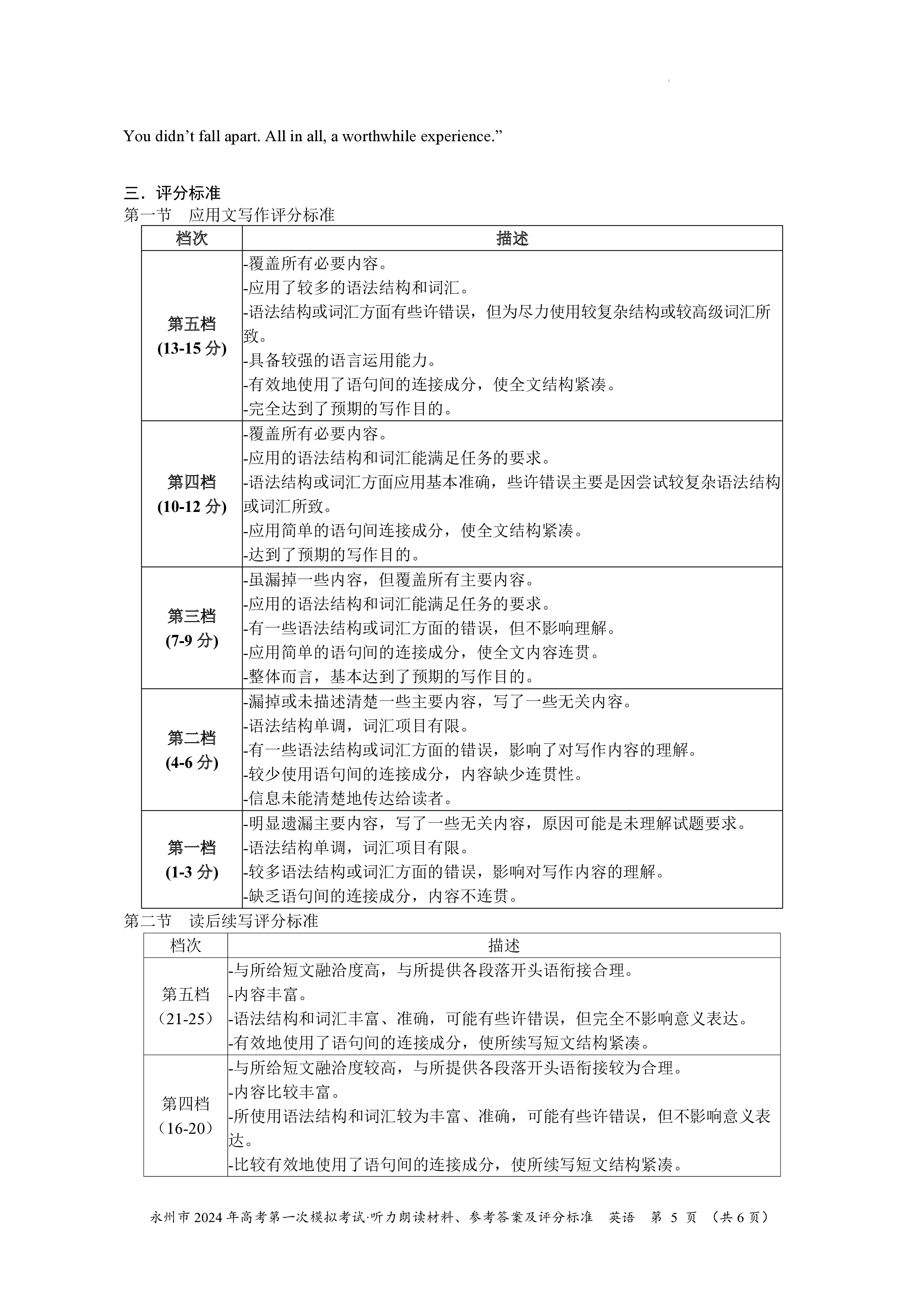
You didn't fall apart.All in all,a worthwhile experience."三.评分标准第一节应用文写作评分标准档次描述覆盖所有必要内容。应用了较多的语法结构和词汇。语...
2024届高三百万联考11月联考英语试卷试卷答案
offier rerey is a port of he depanment's rets45一rele orhe沙eo双nhc6rbmmber of the polic department ctober.Lcklabtby another wam-earted staff member.E...
全国100所名校最新高考冲刺卷英语2023届Y1
听第七段对话,回答第13-15小题。听力材料D.听填信息(B)13.How often does Frank go to the cinema?Last Sunday,two friends Mark and Andy decided toA.Once a...
江西省2024届高三第三次联考英语x
D32.What does the underlined word "profitable"A.Let's try and take care of it.mean in paragraph 1?B.A greener lifestyle helps save energy.得Good.B.Res...
衡水金卷先享题2023-2024高三一轮复习单元检测卷(重庆专版)/化学(1-7)答案
企国©©所名校高考模拟金典卷CH-CHB +2HCHOHO(2分)5)10(2分)(6)CH,-CHCH.CH OHCH CHOCH2一CHHO+考生列HOCH CHCH CH1.本OH OH2.本是浓HSO分滑社3.本霸4.本本题以氯...





![4[青桐鸣大联考]河南省2023-2024学年高二年级学业质量监测考试化学试卷答案](http://zqpic.qdda.cn/pic/de35d728-69ad-4cbe-aec9-cdfa65a16dcf.jpg)



