4河北省2023-2024学年第一学期九年级期中学情质量检测化学试卷答案
2版人教中考版参考答案第2期化学周刊题报第⑥期第六单元测试题答案速览一、选择题(本大题包括15小题,每小题3分,共45分。(4)紫色石蕊溶液溶液由紫色变成红色每...
2版人教中考版参考答案第2期化学周刊题报第⑥期第六单元测试题答案速览一、选择题(本大题包括15小题,每小题3分,共45分。(4)紫色石蕊溶液溶液由紫色变成红色每...
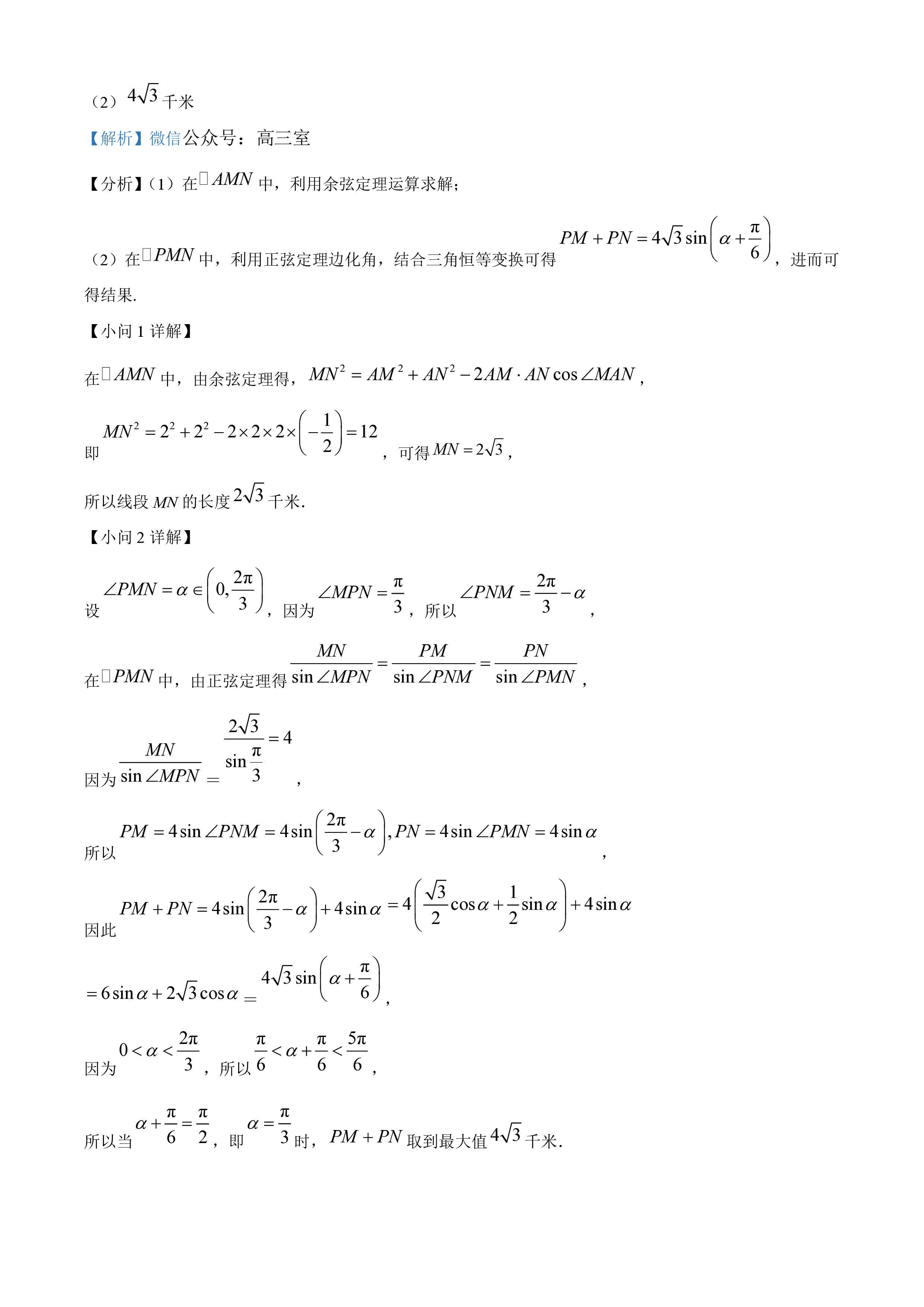
(2)43千米【解析】微信公众号:高三室【分析】(1)在口AMN中,利用余弦定理运算求解;PM+PN =4v3sina+(2)在·PMW中,利用正弦定理边化角,结合三角恒等变换可得6),...
上饶市一中2023-2024学年上学期高三第一次月考化学试卷考试时间:2023年10月考试时长:75分钟满分:100分命题人:吴道强周瑶注意事项:1.答卷前,考生务必将自己...
19.What will the students o on the top of the hiH?A.Have a picnic lunchB.Draw some pictures.C.Play some games20.How will the speakercome back?A.By car...
·英语·参考答案及解析man body,especially as there is an increase in atmos-29.B【解析】根据上文“Every year since then,the twopheric pressure,which could...
应用文写作国家评分标准1.评分原则:(1)本题总分为15分,按照5个档次给分。(2)评分时,先根据文章的内容和语言初步确定其所属档次,然后以该档次的要求来衡量,...
25.A。理解具体信息。根据第三段中的Around12:30am,we lost power and the winds gotlouder可知,大约凌晨12点30分,作者家里停电了。26.B。推断。根据最后一段...