趣答答案

  • 首页
  • 金太阳联考
  • 衡中同卷
  • 衡水金卷
  • 炎德英才大联考
  • 青桐鸣大联考
首页 >
安徽省2023~2024学年度九年级阶段质量检测(PGZX D AH ○)语文答案

安徽省2023~2024学年度九年级阶段质量检测(PGZX D AH ○)语文答案

2023-10-07 14:30:02 29℃

思后的做法,即强调人们在与自然相处时的微法,对比因个选项,只有D项强闲人们在与自然相处时的做法,A项强调保持莲慎和谦单态查是最重要的,原文并设有将人们的...

安徽省2023~2024学年度九年级阶段质量检测(PGZX D AH ○)语文答案

安徽省2023~2024学年度九年级阶段质量检测(PGZX D AH ○)语文答案

2023-10-07 14:26:40 25℃

思后的做法,即强调人们在与自然相处时的微法,对比因个选项,只有D项强闲人们在与自然相处时的做法,A项强调保持莲慎和谦单态查是最重要的,原文并设有将人们的...

安徽省2023~2024学年度九年级阶段质量检测(PGZX D AH ○)英语答案

安徽省2023~2024学年度九年级阶段质量检测(PGZX D AH ○)英语答案

2023-10-07 14:22:27 69℃

听力部分录音文字稿I.短对话理解(共5小题;每小题1分,满分5分)你将听到五段对话,每段对话后有一个小题。请在每小题所给的A、B、C三个选项中选出一个最佳选项...

安徽省2023~2024学年度九年级阶段质量检测(PGZX D AH ○)英语答案

安徽省2023~2024学年度九年级阶段质量检测(PGZX D AH ○)英语答案

2023-10-07 14:20:13 57℃

听力部分录音文字稿I.短对话理解(共5小题;每小题1分,满分5分)你将听到五段对话,每段对话后有一个小题。请在每小题所给的A、B、C三个选项中选出一个最佳选项...

安徽省2023~2024学年度九年级阶段质量检测(PGZX D AH ○)物理答案

安徽省2023~2024学年度九年级阶段质量检测(PGZX D AH ○)物理答案

2023-10-07 13:58:45 28℃

水平方向有x=t(2分)竖直方向有h=2gr(2分)由几何关系可得am0=么-(2分)2解得g=2tan0(3分)(2②)在火星表面,万有引力等于重力,有G-ms(3分)探测器在火星近火轨道上...

安徽省2023~2024学年度九年级阶段质量检测(PGZX D AH ○)物理答案

安徽省2023~2024学年度九年级阶段质量检测(PGZX D AH ○)物理答案

2023-10-07 13:56:45 32℃

水平方向有x=t(2分)竖直方向有h=2gr(2分)由几何关系可得am0=么-(2分)2解得g=2tan0(3分)(2②)在火星表面,万有引力等于重力,有G-ms(3分)探测器在火星近火轨道上...

安徽省2023~2024学年度九年级阶段质量检测(PGZX D AH ○)生物答案

安徽省2023~2024学年度九年级阶段质量检测(PGZX D AH ○)生物答案

2023-10-07 13:43:19 57℃

所以不能用双缩脲试剂进行区分,C错误;甲酶和乙酶的结构察并记录小鼠体毛数量(生长情况)和颜色的变化(3分)A不同,其功能也可能不同,因此二者作用的部位可能...

江西省上进教育2023年10月一轮总复习阶段性检查物理答案

江西省上进教育2023年10月一轮总复习阶段性检查物理答案

2023-10-06 22:36:41 34℃

文兴为入入上甲可知,口喻中的电流方向为顺时针方向(2分)(2)根据能量守恒,回路中产生的焦耳热Q=2m6(2分)又1=m(2分)得02分列2解1)对木板A根据牛第二定律有,082...

江西省上进教育2023年10月一轮总复习阶段性检查生物答案

江西省上进教育2023年10月一轮总复习阶段性检查生物答案

2023-10-06 22:04:54 34℃

【解析】由F1只有一种表型,F2表型比为3:1可推知,番茄的抗病和易感病为一对相对性状,抗病为显性,A正确;由F2表型比为3:1可推知突变体1和突变体2均为单基因...

2024届全国100所名校单元测试示范卷·生物[24·G3DY(新高考)·生物-SJB-必考-GX]七试题

2024届全国100所名校单元测试示范卷·生物[24·G3DY(新高考)·生物-SJB-必考-GX]七试题

2023-10-06 21:37:48 31℃

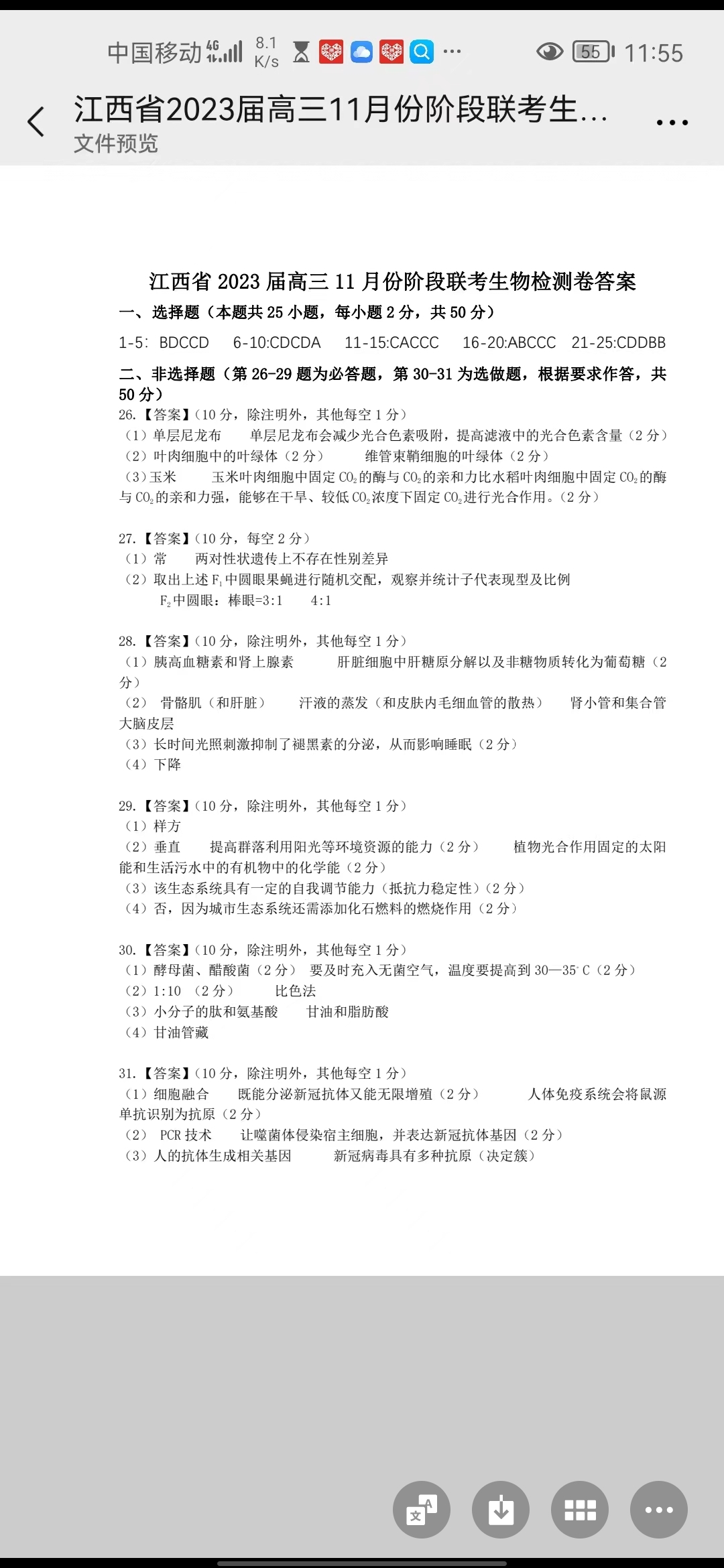
中国移动口@回…①55111:55江西省2023届高三11月份阶段联考生..文件预览江西省2023届高三11月份阶段联考生物检测卷答案一、选择题(本题共25小题,每小题2分,共5...

‹‹ ‹ 8120 › ››

热门文章

  • [真题密卷]2024-2025学年度学科素养月度测评(二)2英语答案

    [真题密卷]2024-2025学年度学科素养月度测评(二)2英语答案

    2024-11-26 00:40:45 1247

  • 百校名师·2024普通高中高考模拟信息卷(一)英语答案

    百校名师·2024普通高中高考模拟信息卷(一)英语答案

    2023-09-29 10:45:35 1042

  • 国考1号4·第4套·2024届高三阶段性考试(一)语文答案

    国考1号4·第4套·2024届高三阶段性考试(一)语文答案

    2023-09-22 00:59:59 1006

  • 全国大联考 2024届高三第四次联考 4LK·(新高考)英语-Y 英语答案

    全国大联考 2024届高三第四次联考 4LK·(新高考)英语-Y 英语答案

    2023-10-10 21:11:25 1003

  • 2024届北京专家卷(二)语文试题

    2024届北京专家卷(二)语文试题

    2023-10-22 01:47:13 908

标签列表

  • 衡水金卷先享题答案
  • 2024届高考模拟测试卷答案
  • 安康答案
  • 汉中市答案
  • 299C答案
  • 桂柳鸿图答案
  • 鸿图答案
  • 核心信息呈现答案
  • 新向标教育答案
  • 湖南省普通高中学业水平考试模拟试卷答案
  • 中考模拟演练答案
  • 安徽中考最后三模答案
  • 衡水名师原创高考信息卷答案
  • 考前演练答案
  • 湖南省普通高中学业水平考试模拟试卷(合格性考试)答案
  • 普通高校招生考试冲刺压轴卷答案
  • 冲刺压轴答案
  • 全国统一招生考试冲刺押题卷答案
  • 佩佩教育答案
  • 衡水名师卷答案

网站简介

趣答答案提供金太阳联考,衡中同卷,衡水金卷,炎德英才大联考,衡水名师卷,天一大联考,金科大联考,青桐鸣大联考答案

免责声明:本网站部分内容转摘互联网,如权利人发现存在侵犯版权问题,请及时与本站联系删除。

鲁ICP备2021045568号-2

. .