趣答答案

  • 首页
  • 金太阳联考
  • 衡中同卷
  • 衡水金卷
  • 炎德英才大联考
  • 青桐鸣大联考
首页 >
衡水金卷先享题·月考卷 2023-2024学年度上学期高三年级一调考试语文试题答案

衡水金卷先享题·月考卷 2023-2024学年度上学期高三年级一调考试语文试题答案

2023-09-17 06:38:50 106℃

2022年普通高等学校招生全国统一考试(新高考全国Ⅱ卷)语文本试卷满分150分,考试用时150分钟。一、现代文阅读(35分)(一)现代文阅读I(本题共5小题,19分)阅读下...

2023-2024学年安徽省九年级教学质量检测(一)语文答案核对

2023-2024学年安徽省九年级教学质量检测(一)语文答案核对

2023-09-17 01:20:29 79℃

XCS2021一2022学年第二学期期未教学质量检测高二语文注意事项:1.答卷前,考生务必将自己的姓名、准考证号填写在答题卡上。2.回答选择题时,选出每小题答案后,...

衡水金卷先享题·月考卷2023-2024学年度上学期高二年级一调考试语文试题

衡水金卷先享题·月考卷2023-2024学年度上学期高二年级一调考试语文试题

2023-09-17 01:17:13 100℃

条视领下方的评论区里,都能看到类似的称货。能修讲出科学您味性的另一个有代表性的网红是”牌物君”张辰亮,他用现代的科学方法整定,考证,分析和创作出了的歌该...

衡水金卷先享题·月考卷2023-2024学年度上学期高二年级一调考试英语试题

衡水金卷先享题·月考卷2023-2024学年度上学期高二年级一调考试英语试题

2023-09-17 01:12:08 140℃

Alex是Lisa Paul认为很可惜的事。49.B。上文中的tidying up the streets of weeds and rubbish和下文中的finally clear up提示本空选择cleaned,属于同义词复现。...

衡水金卷先享题·月考卷2023-2024学年度上学期高二年级一调考试数学试题

衡水金卷先享题·月考卷2023-2024学年度上学期高二年级一调考试数学试题

2023-09-17 01:09:13 91℃

灯全国®0所名接单元测试示范卷教学21.(12分)札记已知函数f(x)=x2-2.x,g(.x)=ax十1.(1)若任意x1∈[-1,2],存在x2∈[-1,2],使得f(x1)≥g(x2),求实数a的取值范围;(2)...

衡水金卷先享题·月考卷2023-2024学年度上学期高二年级一调考试政治试题

衡水金卷先享题·月考卷2023-2024学年度上学期高二年级一调考试政治试题

2023-09-17 01:05:16 90℃

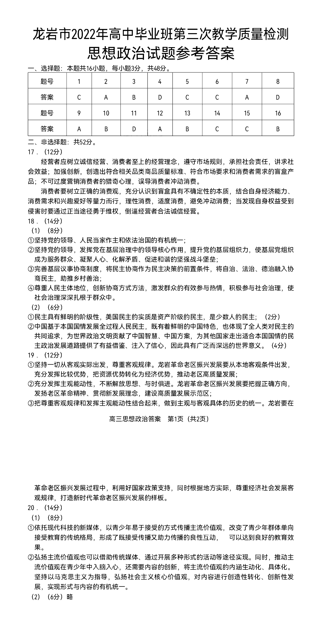
龙岩市2022年高中毕业班第三次教学质量检测思想政治试题参考答案、选择题:本题共16小题,每小题3分,共48分题号23568答案CDCD题号10111213141516答案ABDABCB二...

衡水金卷先享题·月考卷2023-2024学年度上学期高二年级一调考试历史试题

衡水金卷先享题·月考卷2023-2024学年度上学期高二年级一调考试历史试题

2023-09-17 01:01:35 105℃

(3)根据材料一、二,谈谈你对现代农业和城市化的看法。(3分)人虫因心中:数]19.阅读材料,完成下列要求。(12分).5◆,惠()材料中国古代的都城由于各种历史条件的...

衡水金卷先享题·月考卷2023-2024学年度上学期高二年级一调考试物理试题

衡水金卷先享题·月考卷2023-2024学年度上学期高二年级一调考试物理试题

2023-09-17 00:58:06 100℃

(2)解:(i)对A气柱研究,开始时气体压强p1=751g(1分)设倒入水银后,A气柱气体的压强为P2设变化后A气柱长为L2,根据题意有L,=9cm(1分)则p1LS=pL,S(2分)解得p:=100c...

衡水金卷先享题·月考卷2023-2024学年度上学期高二年级一调考试化学试题

衡水金卷先享题·月考卷2023-2024学年度上学期高二年级一调考试化学试题

2023-09-17 00:54:32 108℃

即Na2CO3十H2O十CO2一2 NaHCO3V,因为碳酸氢钠的溶解度比碳酸钠小,所以有NaHCO3晶体析出,④符合题意。9.B【解题分】硅在一定条件下能与O2、C2等反应,A项正确;S...

衡水金卷先享题·月考卷2023-2024学年度上学期高二年级一调考试生物试题

衡水金卷先享题·月考卷2023-2024学年度上学期高二年级一调考试生物试题

2023-09-17 00:51:15 101℃

13.下图是某基因型为AaBbXdY的高等动物的精子形成过程示意图,其中①⑥代表细胞字母代表相关的基因或染色体,已知同源染色体正常分离。下列说法错误的是A.减数分裂...

‹‹ ‹ 8282 › ››

热门文章

  • [真题密卷]2024-2025学年度学科素养月度测评(二)2英语答案

    [真题密卷]2024-2025学年度学科素养月度测评(二)2英语答案

    2024-11-26 00:40:45 1238

  • 百校名师·2024普通高中高考模拟信息卷(一)英语答案

    百校名师·2024普通高中高考模拟信息卷(一)英语答案

    2023-09-29 10:45:35 1033

  • 全国大联考 2024届高三第四次联考 4LK·(新高考)英语-Y 英语答案

    全国大联考 2024届高三第四次联考 4LK·(新高考)英语-Y 英语答案

    2023-10-10 21:11:25 996

  • 国考1号4·第4套·2024届高三阶段性考试(一)语文答案

    国考1号4·第4套·2024届高三阶段性考试(一)语文答案

    2023-09-22 00:59:59 989

  • 2024届北京专家卷(二)语文试题

    2024届北京专家卷(二)语文试题

    2023-10-22 01:47:13 898

标签列表

  • 衡水金卷先享题答案
  • 2024届高考模拟测试卷答案
  • 安康答案
  • 汉中市答案
  • 299C答案
  • 桂柳鸿图答案
  • 鸿图答案
  • 核心信息呈现答案
  • 新向标教育答案
  • 湖南省普通高中学业水平考试模拟试卷答案
  • 中考模拟演练答案
  • 安徽中考最后三模答案
  • 衡水名师原创高考信息卷答案
  • 考前演练答案
  • 湖南省普通高中学业水平考试模拟试卷(合格性考试)答案
  • 普通高校招生考试冲刺压轴卷答案
  • 冲刺压轴答案
  • 全国统一招生考试冲刺押题卷答案
  • 佩佩教育答案
  • 衡水名师卷答案

网站简介

趣答答案提供金太阳联考,衡中同卷,衡水金卷,炎德英才大联考,衡水名师卷,天一大联考,金科大联考,青桐鸣大联考答案

免责声明:本网站部分内容转摘互联网,如权利人发现存在侵犯版权问题,请及时与本站联系删除。

鲁ICP备2021045568号-2

. .