趣答答案

  • 首页
  • 金太阳联考
  • 衡中同卷
  • 衡水金卷
  • 炎德英才大联考
  • 青桐鸣大联考
首页 >
金科大联考·2023-2024学年高二上学期9月月考(24057B)历史答案

金科大联考·2023-2024学年高二上学期9月月考(24057B)历史答案

2023-09-16 20:10:28 178℃

通过法令表示逐步降低关税,南卡罗来纳才撤销了关于反对执行联邦关税法的法令。这表明A联邦制下各州自行其是B.中央集权体制受到冲击C.联邦体制存在制衡关系D.扩...

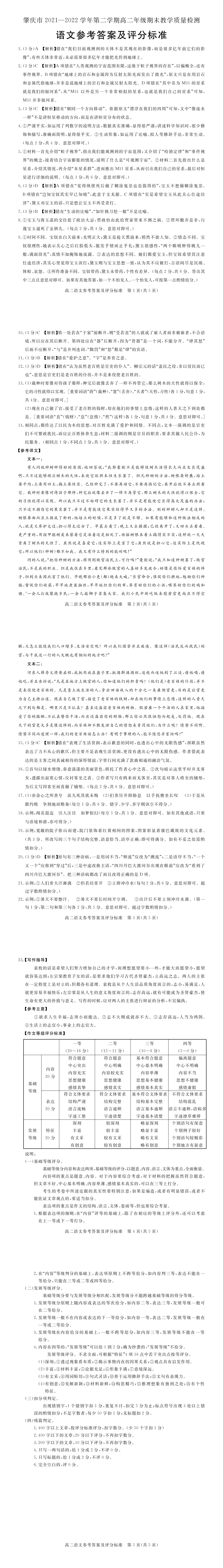
2023-2024学年安徽省九年级教学质量检测(一)语文试题

2023-2024学年安徽省九年级教学质量检测(一)语文试题

2023-09-16 20:07:11 42℃

2022年春季期玉林市高一期末教学质量监测语文考生注意:1.本试卷满分150分,考试时间150分钟。2.考生作答时,请将答案答在答题卡上。选择题每小题选出答案后,用...

2023-2024学年安徽省九年级教学质量检测(一)英语试题

2023-2024学年安徽省九年级教学质量检测(一)英语试题

2023-09-16 20:02:24 130℃

应使用可数名词的复数,故填sks。61.physically。考查副词。设空处在句中作状语,应使用副词,故填physically。62.more active。考查形容词比较级。根据下文中的...

2023-2024学年安徽省九年级教学质量检测(一)数学试题

2023-2024学年安徽省九年级教学质量检测(一)数学试题

2023-09-16 19:59:12 44℃

蚌埠市2021一2022学年度第二学期期末学业水平监测高一数学参考答案及评分标准一、选择题:题号12345678答案BDADCBDA二、选择题:题号9101112答案BDACABBCD三、填...

2023-2024学年安徽省九年级教学质量检测(一)政治试题

2023-2024学年安徽省九年级教学质量检测(一)政治试题

2023-09-16 19:55:32 44℃

还阅读材料.完成下列要求。(10分)南221年以来,中国进一步扩大对外开放,为全球各类企业睡入中国事场、事受中国发展虹精提供更加广国的平台。清将会、服贸会、广...

2023-2024学年安徽省九年级教学质量检测(一)历史试题

2023-2024学年安徽省九年级教学质量检测(一)历史试题

2023-09-16 19:51:25 30℃

绝密★启用前湖南高中学业水平合格考模拟卷(三)惠的房军(供2021级学生使用)历史颜是用药分棉谢也盘「本试卷包括选择题和非选择题两部分,共6页。时量60分钟,满...

2023-2024学年安徽省九年级教学质量检测(一)物理试题

2023-2024学年安徽省九年级教学质量检测(一)物理试题

2023-09-16 19:47:19 32℃

小题大做物理·(新)基础篇所以它们做圆周运动的角速度ω不变。超巨星做圆周间是T。,飞船绕地球一圈的时间为T,飞船绕地球一圈运动的线速度v=w2,由于变大,r2变大...

2023-2024学年安徽省九年级教学质量检测(一)化学试题

2023-2024学年安徽省九年级教学质量检测(一)化学试题

2023-09-16 19:43:47 40℃

10.常温下,向20mL1.0m/LHA溶液中逐滴加入1.0mo/L的Na0州溶液,溶液中水电离出的H'浓度随加入NaOH溶液的体积变化如题10图所示,下列说不正确的是cxH/mal·LNA三月...

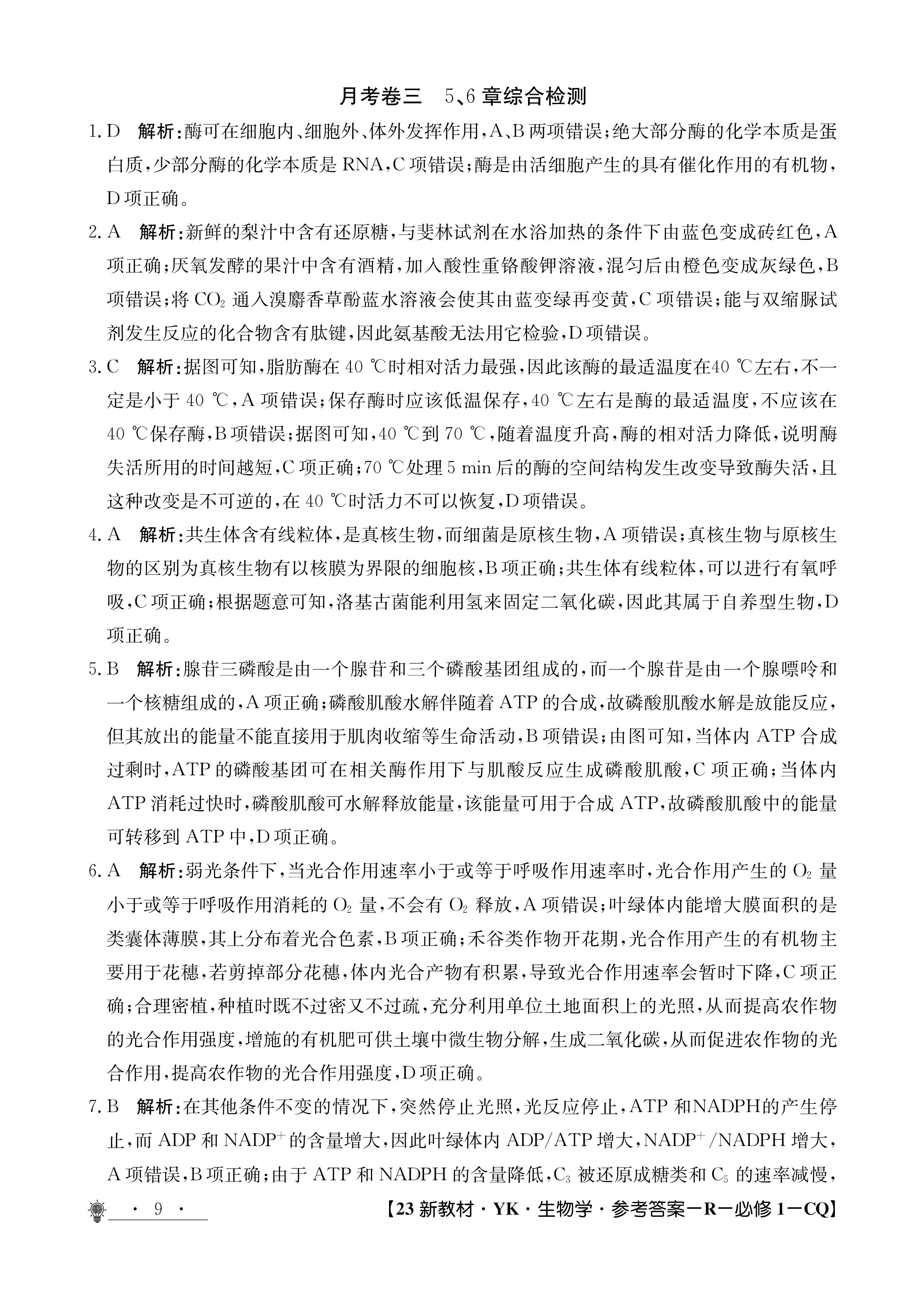
2023-2024学年安徽省九年级教学质量检测(一)生物试题

2023-2024学年安徽省九年级教学质量检测(一)生物试题

2023-09-16 19:40:17 40℃

月考卷三5、6章综合检测1.D解析:酶可在细胞内、细胞外、体外发挥作用,A、B两项错误;绝大部分酶的化学本质是蛋白质,少部分酶的化学本质是RNA,C项错误;酶是由...

2023-2024学年安徽省九年级教学质量检测(一)语文答案

2023-2024学年安徽省九年级教学质量检测(一)语文答案

2023-09-16 19:35:37 42℃

华从止2021一22三学年第学高.年汉月水这学斯t拉测语文参老答案及评分标准净修元关不”民之化线设眼餐”9ae8于金指如::te6

‹‹ ‹ 8289 › ››

热门文章

  • [真题密卷]2024-2025学年度学科素养月度测评(二)2英语答案

    [真题密卷]2024-2025学年度学科素养月度测评(二)2英语答案

    2024-11-26 00:40:45 1237

  • 百校名师·2024普通高中高考模拟信息卷(一)英语答案

    百校名师·2024普通高中高考模拟信息卷(一)英语答案

    2023-09-29 10:45:35 1033

  • 全国大联考 2024届高三第四次联考 4LK·(新高考)英语-Y 英语答案

    全国大联考 2024届高三第四次联考 4LK·(新高考)英语-Y 英语答案

    2023-10-10 21:11:25 995

  • 国考1号4·第4套·2024届高三阶段性考试(一)语文答案

    国考1号4·第4套·2024届高三阶段性考试(一)语文答案

    2023-09-22 00:59:59 989

  • 2024届北京专家卷(二)语文试题

    2024届北京专家卷(二)语文试题

    2023-10-22 01:47:13 898

标签列表

  • 衡水金卷先享题答案
  • 2024届高考模拟测试卷答案
  • 安康答案
  • 汉中市答案
  • 299C答案
  • 桂柳鸿图答案
  • 鸿图答案
  • 核心信息呈现答案
  • 新向标教育答案
  • 湖南省普通高中学业水平考试模拟试卷答案
  • 中考模拟演练答案
  • 安徽中考最后三模答案
  • 衡水名师原创高考信息卷答案
  • 考前演练答案
  • 湖南省普通高中学业水平考试模拟试卷(合格性考试)答案
  • 普通高校招生考试冲刺压轴卷答案
  • 冲刺压轴答案
  • 全国统一招生考试冲刺押题卷答案
  • 佩佩教育答案
  • 衡水名师卷答案

网站简介

趣答答案提供金太阳联考,衡中同卷,衡水金卷,炎德英才大联考,衡水名师卷,天一大联考,金科大联考,青桐鸣大联考答案

免责声明:本网站部分内容转摘互联网,如权利人发现存在侵犯版权问题,请及时与本站联系删除。

鲁ICP备2021045568号-2

. .