趣答答案

  • 首页
  • 金太阳联考
  • 衡中同卷
  • 衡水金卷
  • 炎德英才大联考
  • 青桐鸣大联考
首页 > 衡水金卷
衡水金卷先享题高三一轮复习摸底测试卷高三政治

衡水金卷先享题高三一轮复习摸底测试卷高三政治

2023-11-03 01:59:01 54℃

答案:(1)判决双方离婚,依法分割夫妻共同财产,并由张先生支付王女士适当的经济补偿款。(3分)(2)①法律规定...

衡水金卷先享题2023-2024摸底卷政治二

衡水金卷先享题2023-2024摸底卷政治二

2023-11-03 01:57:06 41℃

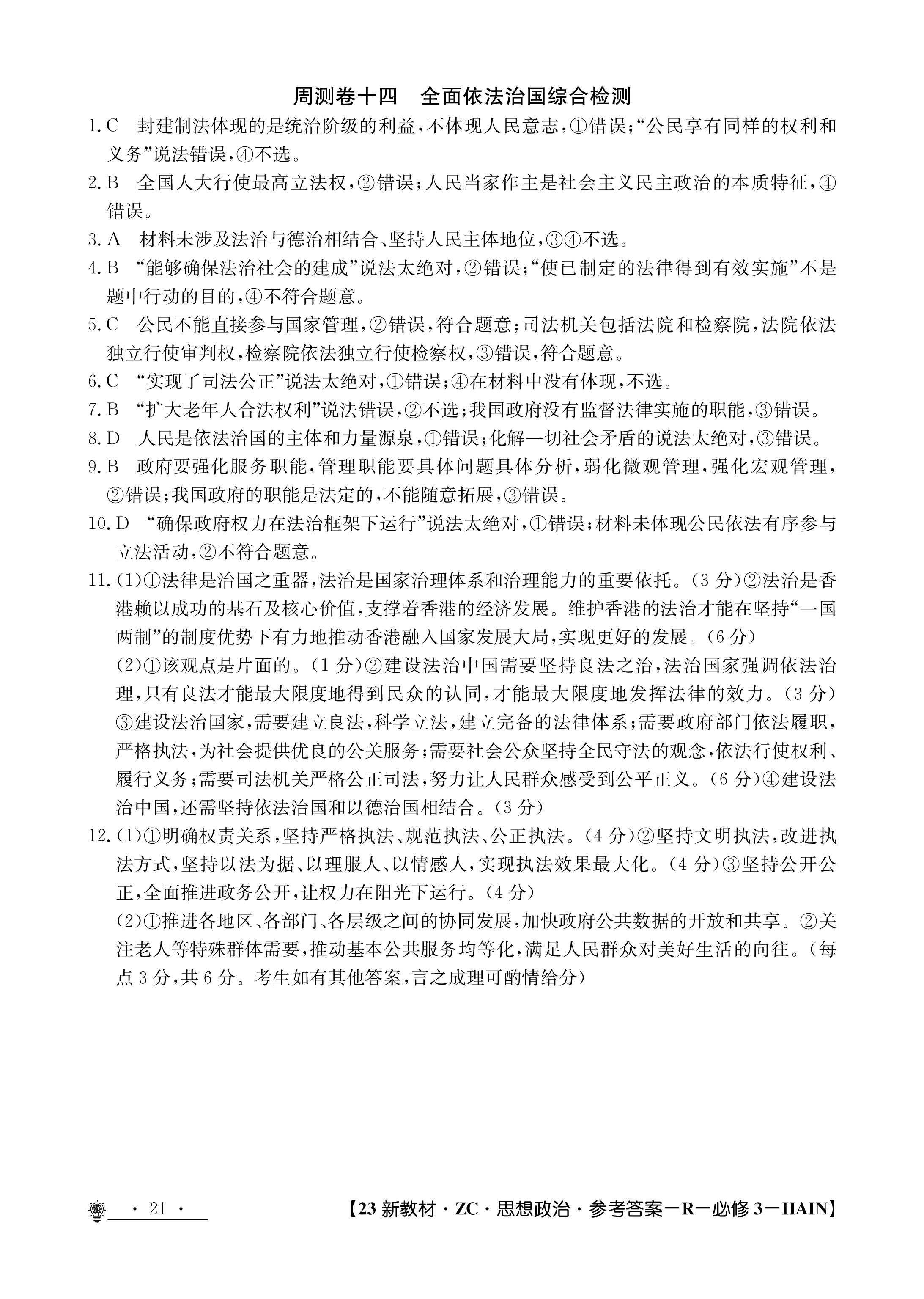
周测卷十四全面依法治国综合检测1.C封建制法体现的是统治阶级的利益,不体现人民意志,①错误;“公民享有同...

衡水金卷先享题2023-2024摸底卷语文2

衡水金卷先享题2023-2024摸底卷语文2

2023-11-03 01:52:59 40℃

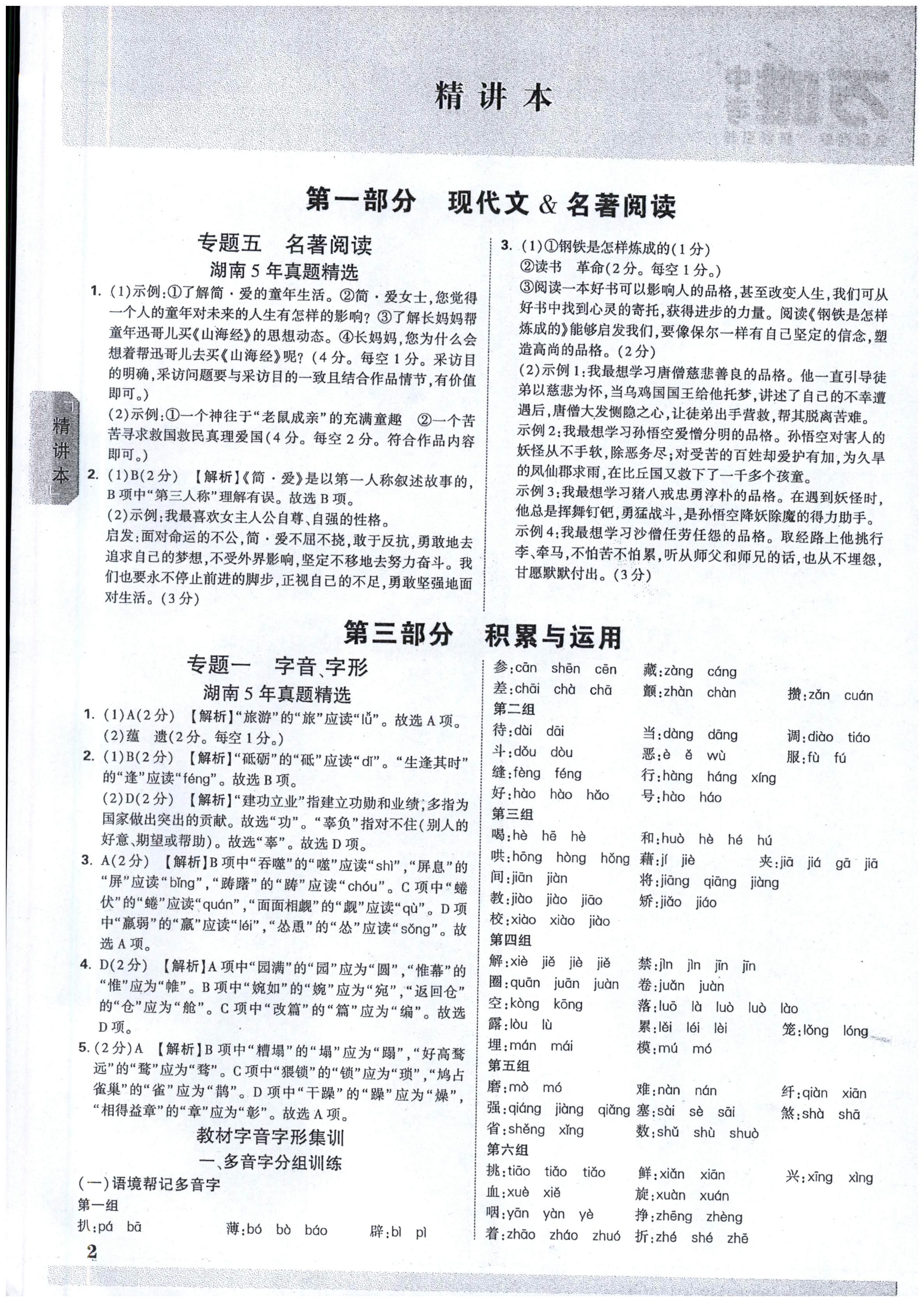
精讲本第一部分现代文&名著阅读专题五名著阅读3.(1)①钢铁是怎样炼成的(1分)湖南5年真题精选②读书革命(2分。...

衡水金卷先享题分科综合卷2023年普通高等学校招生全国统一考试模拟试题生物一

衡水金卷先享题分科综合卷2023年普通高等学校招生全国统一考试模拟试题生物一

2023-11-03 01:09:19 46℃

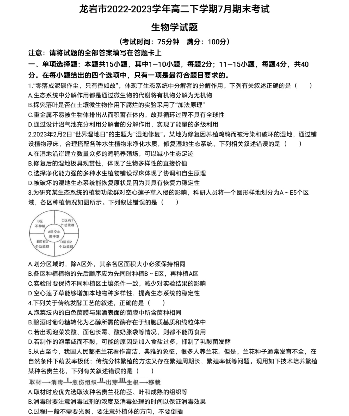
龙岩市2022-2023学年高二下学期7月期末考试生物学试题(考试时间:75分钟满分:100分)注意:请将试题的全部...

2023年普通高等学校招生全国统一考试模拟试题地理一衡水金卷先享题分科卷

2023年普通高等学校招生全国统一考试模拟试题地理一衡水金卷先享题分科卷

2023-11-03 01:03:42 50℃

解析:根据图示信息及所学知识可知,地震急救时应重点关注 生存和求救的必需、必备物品,而且急救包的空间...

2023年普通高等学校招生全国统一考试模拟试题化学一衡水金卷先享题分科综合试

2023年普通高等学校招生全国统一考试模拟试题化学一衡水金卷先享题分科综合试

2023-11-03 00:58:47 47℃

答案:(1)C(2分)(2)A(2分)(3)C0(1分)(4)硝酸铵(1分);合成(1分)(5)非金属(1分);2(1分);SiO2+2NaOH=Na2SiO...

2023-2024衡水金卷先享题高三一轮复习单元检测卷地理辽宁专版9试题

2023-2024衡水金卷先享题高三一轮复习单元检测卷地理辽宁专版9试题

2023-11-03 00:25:11 47℃

【解题分析】鼓励用人单位实施弹性工作制有助于育龄妇女兼 顾事业和家庭,进而提高生育意愿;完善社会养老...

2023-2024衡水金卷先享题高三一轮复习单元检测卷地理重庆专版14试题

2023-2024衡水金卷先享题高三一轮复习单元检测卷地理重庆专版14试题

2023-11-03 00:23:45 46℃

解析:地震会导致崩塌与滑坡,暴雨也会诱发崩塌与滑坡,崩 塌和滑坡形成的凇散物质在暴雨的作用下形成泥石...

2023-2024衡水金卷先享题高三一轮复习单元检测卷地理重庆专版22试题

2023-2024衡水金卷先享题高三一轮复习单元检测卷地理重庆专版22试题

2023-11-03 00:21:44 43℃

解析:根据图中人口占比的数据及图中分区的面积,可确定人 口密度最大的为东部地区。 答案:A

2023-2024衡水金卷先享题高三一轮复习单元检测卷地理辽宁专版8试题

2023-2024衡水金卷先享题高三一轮复习单元检测卷地理辽宁专版8试题

2023-11-03 00:19:47 46℃

(2)分析国家气象中心采用航天遥感技术对蝗灾进行监测的原 因。(6分) (3)指出获取草原长势,把杀虫剂投放到...

‹‹ ‹ 276 › ››

热门文章

  • [真题密卷]2024-2025学年度学科素养月度测评(二)2英语答案

    [真题密卷]2024-2025学年度学科素养月度测评(二)2英语答案

    2024-11-26 00:40:45 1237

  • 百校名师·2024普通高中高考模拟信息卷(一)英语答案

    百校名师·2024普通高中高考模拟信息卷(一)英语答案

    2023-09-29 10:45:35 1033

  • 全国大联考 2024届高三第四次联考 4LK·(新高考)英语-Y 英语答案

    全国大联考 2024届高三第四次联考 4LK·(新高考)英语-Y 英语答案

    2023-10-10 21:11:25 996

  • 国考1号4·第4套·2024届高三阶段性考试(一)语文答案

    国考1号4·第4套·2024届高三阶段性考试(一)语文答案

    2023-09-22 00:59:59 989

  • 2024届北京专家卷(二)语文试题

    2024届北京专家卷(二)语文试题

    2023-10-22 01:47:13 898

标签列表

  • 衡水金卷先享题答案
  • 2024届高考模拟测试卷答案
  • 安康答案
  • 汉中市答案
  • 299C答案
  • 桂柳鸿图答案
  • 鸿图答案
  • 核心信息呈现答案
  • 新向标教育答案
  • 湖南省普通高中学业水平考试模拟试卷答案
  • 中考模拟演练答案
  • 安徽中考最后三模答案
  • 衡水名师原创高考信息卷答案
  • 考前演练答案
  • 湖南省普通高中学业水平考试模拟试卷(合格性考试)答案
  • 普通高校招生考试冲刺压轴卷答案
  • 冲刺压轴答案
  • 全国统一招生考试冲刺押题卷答案
  • 佩佩教育答案
  • 衡水名师卷答案

网站简介

趣答答案提供金太阳联考,衡中同卷,衡水金卷,炎德英才大联考,衡水名师卷,天一大联考,金科大联考,青桐鸣大联考答案

免责声明:本网站部分内容转摘互联网,如权利人发现存在侵犯版权问题,请及时与本站联系删除。

鲁ICP备2021045568号-2

. .