趣答答案

  • 首页
  • 金太阳联考
  • 衡中同卷
  • 衡水金卷
  • 炎德英才大联考
  • 青桐鸣大联考
首页 > 衡水金卷
2023-2024衡水金卷先享题高三一轮复习单元检测卷地理重庆专版13试题

2023-2024衡水金卷先享题高三一轮复习单元检测卷地理重庆专版13试题

2023-11-02 06:41:35 37℃

基础题与中考新考法·七年级·上·地理第二节海陆的变迁课时1沧海桑田从世界地图上得到的启示22考建议用时:10...

衡水金卷先享题分科综合卷2023年普通高等学校招生全国统一考试模拟试题生物一

衡水金卷先享题分科综合卷2023年普通高等学校招生全国统一考试模拟试题生物一

2023-11-02 05:53:34 41℃

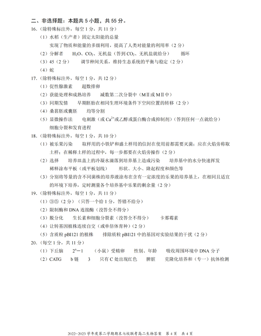
二、非选择题:本题共5小题,共55分。16.(除特殊标注外,每空1分,共11分)(1)水稻(生产者)固定太阳能的总...

2023年普通高等学校招生全国统一考试模拟试题地理一衡水金卷先享题分科卷

2023年普通高等学校招生全国统一考试模拟试题地理一衡水金卷先享题分科卷

2023-11-02 05:47:46 39℃

高二期末地理试题参考答案1.B2.D3.B4.A5.B6.B7.C8.A9.D10.C11.A12.D13.D14.C15.C16.A17.B18.B19.C20.A21.B2...

2023年普通高等学校招生全国统一考试模拟试题化学一衡水金卷先享题分科综合试

2023年普通高等学校招生全国统一考试模拟试题化学一衡水金卷先享题分科综合试

2023-11-02 05:43:04 52℃

全国100所名校最新高考横拟示施春人OCH,OCH,OCHCH2CI(6)浓HNO,浓H,SO-CH,CINaOH/H,O△NOOCH,OHCH,OH HICH:OH...

2023-2024衡水金卷先享题高三一轮复习单元检测卷地理重庆专版14试题

2023-2024衡水金卷先享题高三一轮复习单元检测卷地理重庆专版14试题

2023-11-02 05:41:40 40℃

大一轮复习学案地理续表9.(2022湖南名校联合体10月联考)阅读图文材料,完分布特征成下列要求。(14分)树种海...

2023-2024衡水金卷先享题高三一轮复习单元检测卷地理重庆专版22试题

2023-2024衡水金卷先享题高三一轮复习单元检测卷地理重庆专版22试题

2023-11-02 05:38:39 47℃

第四章地球上的水及其运动(1)简析正常年份赤道附近太平洋上空热力180°150°E150°W环流的形成过程。(4分)120°...

2023-2024衡水金卷先享题高三一轮复习单元检测卷地理辽宁专版8试题

2023-2024衡水金卷先享题高三一轮复习单元检测卷地理辽宁专版8试题

2023-11-02 05:37:40 41℃

大一轮复习学案地理②垂直分布:海水密度随深度的变化因纬度:2.黄海36°N断面海域8月的温跃层厚度而异。③时...

2023-2024衡水金卷先享题高三一轮复习单元检测卷地理重庆专版13试题

2023-2024衡水金卷先享题高三一轮复习单元检测卷地理重庆专版13试题

2023-11-02 05:35:15 44℃

第八章人口3.根据迁移人口特征(年龄结构、学历)分析人(2)产生的原因:企业不断扩大生产规模,需要更多劳...

衡水金卷先享题摸底卷三2023-2024语文

衡水金卷先享题摸底卷三2023-2024语文

2023-11-02 05:18:39 42℃

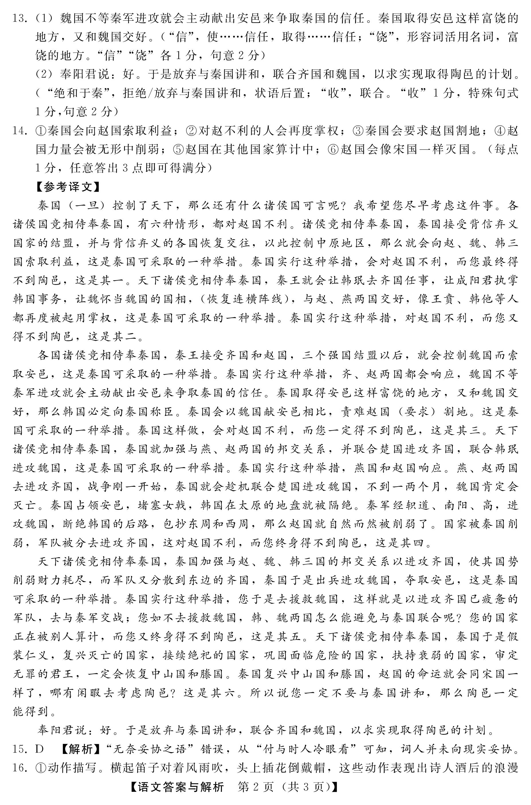
13.(1)魏国不等秦军进攻就会主动献出安邑来争取秦国的信任。秦国取得安邑这样富饶的地方,又和魏国交好。(“...

衡水金卷先享题高三一轮复习摸底测试卷高三政治

衡水金卷先享题高三一轮复习摸底测试卷高三政治

2023-11-02 05:16:45 41℃

12.张某与公司发生劳动争议,张某一纸诉状,直接将公司告上法院,却被法院驳回。下列关于法院驳回的理由中...

‹‹ ‹ 284 › ››

热门文章

  • [真题密卷]2024-2025学年度学科素养月度测评(二)2英语答案

    [真题密卷]2024-2025学年度学科素养月度测评(二)2英语答案

    2024-11-26 00:40:45 1237

  • 百校名师·2024普通高中高考模拟信息卷(一)英语答案

    百校名师·2024普通高中高考模拟信息卷(一)英语答案

    2023-09-29 10:45:35 1032

  • 全国大联考 2024届高三第四次联考 4LK·(新高考)英语-Y 英语答案

    全国大联考 2024届高三第四次联考 4LK·(新高考)英语-Y 英语答案

    2023-10-10 21:11:25 995

  • 国考1号4·第4套·2024届高三阶段性考试(一)语文答案

    国考1号4·第4套·2024届高三阶段性考试(一)语文答案

    2023-09-22 00:59:59 989

  • 2024届北京专家卷(二)语文试题

    2024届北京专家卷(二)语文试题

    2023-10-22 01:47:13 898

标签列表

  • 衡水金卷先享题答案
  • 2024届高考模拟测试卷答案
  • 安康答案
  • 汉中市答案
  • 299C答案
  • 桂柳鸿图答案
  • 鸿图答案
  • 核心信息呈现答案
  • 新向标教育答案
  • 湖南省普通高中学业水平考试模拟试卷答案
  • 中考模拟演练答案
  • 安徽中考最后三模答案
  • 衡水名师原创高考信息卷答案
  • 考前演练答案
  • 湖南省普通高中学业水平考试模拟试卷(合格性考试)答案
  • 普通高校招生考试冲刺压轴卷答案
  • 冲刺压轴答案
  • 全国统一招生考试冲刺押题卷答案
  • 佩佩教育答案
  • 衡水名师卷答案

网站简介

趣答答案提供金太阳联考,衡中同卷,衡水金卷,炎德英才大联考,衡水名师卷,天一大联考,金科大联考,青桐鸣大联考答案

免责声明:本网站部分内容转摘互联网,如权利人发现存在侵犯版权问题,请及时与本站联系删除。

鲁ICP备2021045568号-2

. .