趣答答案

  • 首页
  • 金太阳联考
  • 衡中同卷
  • 衡水金卷
  • 炎德英才大联考
  • 青桐鸣大联考
首页 > 衡水金卷
2023年普通高等学校招生全国统一考试模拟试题地理一衡水金卷先享题分科卷

2023年普通高等学校招生全国统一考试模拟试题地理一衡水金卷先享题分科卷

2023-11-01 08:14:53 51℃

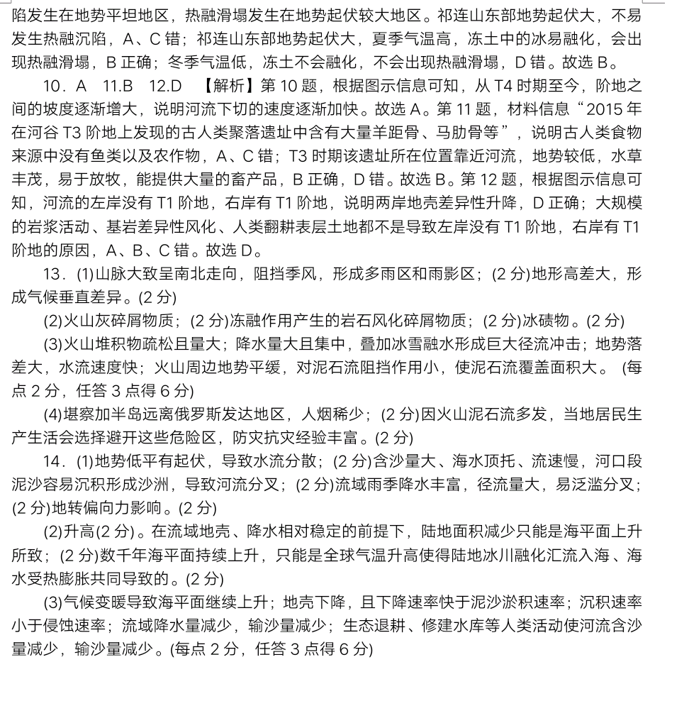
陷发生在地势平坦地区,热融滑塌发生在地势起伏较大地区。祁连山东部地势起伏大,不易发生热融沉陷,A、C错...

2023年普通高等学校招生全国统一考试模拟试题化学一衡水金卷先享题分科综合试

2023年普通高等学校招生全国统一考试模拟试题化学一衡水金卷先享题分科综合试

2023-11-01 08:10:55 55℃

(3)《文字运用A甲图1.化学与生产、生活息息相关。下列物质用途及相关解释炮正确的是提升训练相关解释D.图丁...

2023-2024衡水金卷先享题高三一轮复习单元检测卷地理重庆专版13试题

2023-2024衡水金卷先享题高三一轮复习单元检测卷地理重庆专版13试题

2023-11-01 07:34:56 45℃

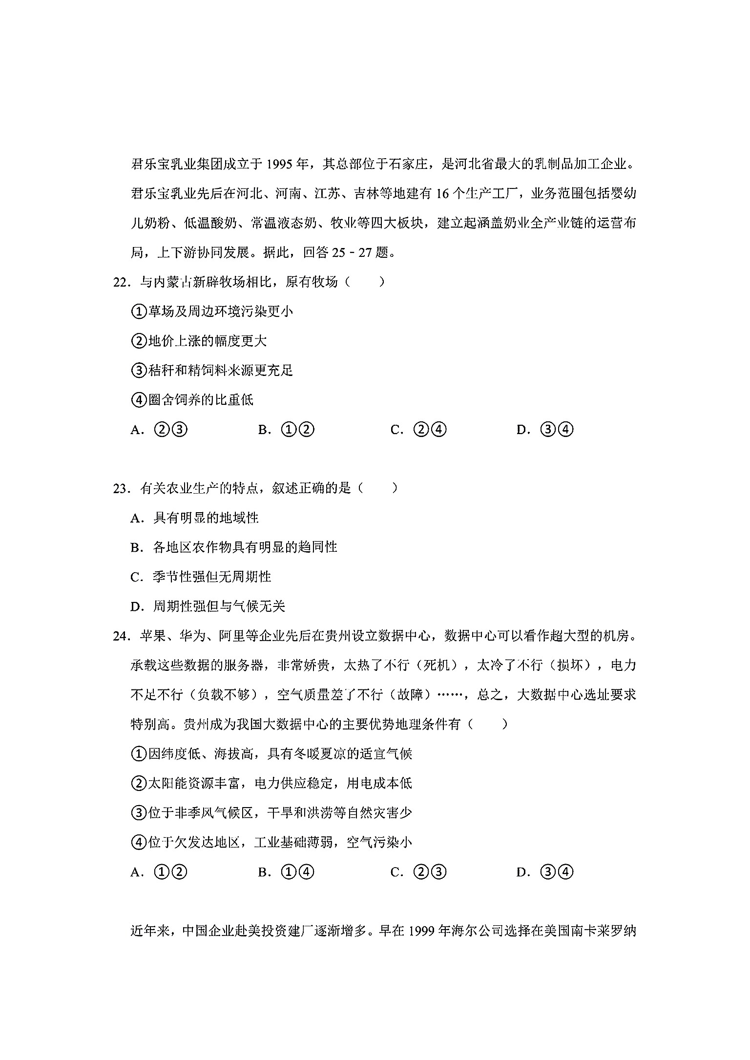
君乐宝乳业集团成立于1995年,其总部位于石家庄,是河北省最大的乳制品加工企业。君乐宝乳业先后在河北、河...

2023-2024衡水金卷先享题月考卷高三 四调x物理试卷答案

2023-2024衡水金卷先享题月考卷高三 四调x物理试卷答案

2023-11-01 07:15:23 66℃

二、11.选择题(每小题2分,共14分:每小晒给出的四个选项中,只有一个选项是符合题意的)之有9将我种人的...

2023-2024衡水金卷先享题 高三一轮复习单元检测卷(辽宁专版)/思想政治(1-21)答案

2023-2024衡水金卷先享题 高三一轮复习单元检测卷(辽宁专版)/思想政治(1-21)答案

2023-11-01 06:46:45 48℃

人

衡水金卷先享题2023-2024高三一轮复习单元检测卷(重庆专版)/化学(1-7)答案

衡水金卷先享题2023-2024高三一轮复习单元检测卷(重庆专版)/化学(1-7)答案

2023-11-01 06:45:06 43℃

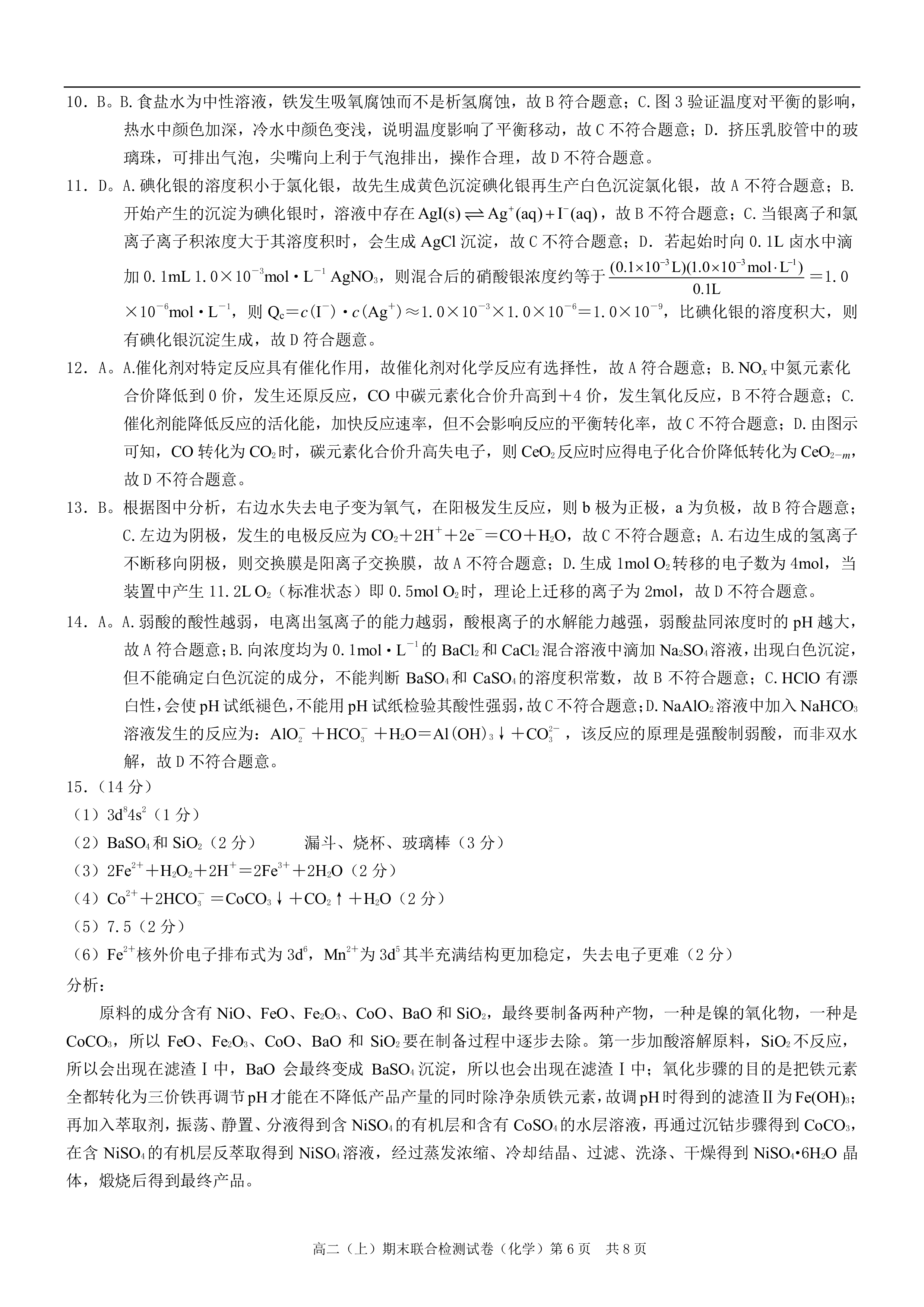
10.B。B.食盐水为中性溶液,铁发生吸氧腐蚀而不是析氢腐蚀,故B符合题意;C.图3验证温度对平衡的影响,热水...

衡水金卷先享题2023-2024高三一轮复习单元检测卷(湖南专版) 思想政治(1-7)答案

衡水金卷先享题2023-2024高三一轮复习单元检测卷(湖南专版) 思想政治(1-7)答案

2023-11-01 06:42:48 45℃

810.①中国共产党的领导是中国特色社会主义最本质的特征,党是最高政治领导力量,党坚持发挥总揽全局、协调...

2023-2024衡水金卷先享题高三一轮复习单元检测卷地理重庆专版11试题

2023-2024衡水金卷先享题高三一轮复习单元检测卷地理重庆专版11试题

2023-11-01 06:41:00 42℃

2.鄂东地区农业生产条件优越,但粮食保障功能较二十年前大幅降低,其主要原因是A.长江黄金水道地位下降B.农...

2023-2024衡水金卷先享题高三一轮复习单元检测卷地理重庆专版23试题

2023-2024衡水金卷先享题高三一轮复习单元检测卷地理重庆专版23试题

2023-11-01 06:38:12 41℃

解析:三江源地区湿地广布,其价值应该结合当地高原生态环境特点分析。地势高峻,农业生产条件恶劣;调蓄洪...

2023-2024衡水金卷先享题高三一轮复习单元检测卷地理辽宁专版9试题

2023-2024衡水金卷先享题高三一轮复习单元检测卷地理辽宁专版9试题

2023-11-01 06:37:00 47℃

全图100所8仗最尚蒂考供纵示括卷全国100所名校最新高者模拟示花卷、C,不改变单株材积D.难以改变单位面积蓄...

‹‹ ‹ 294 › ››

热门文章

  • [真题密卷]2024-2025学年度学科素养月度测评(二)2英语答案

    [真题密卷]2024-2025学年度学科素养月度测评(二)2英语答案

    2024-11-26 00:40:45 1237

  • 百校名师·2024普通高中高考模拟信息卷(一)英语答案

    百校名师·2024普通高中高考模拟信息卷(一)英语答案

    2023-09-29 10:45:35 1032

  • 全国大联考 2024届高三第四次联考 4LK·(新高考)英语-Y 英语答案

    全国大联考 2024届高三第四次联考 4LK·(新高考)英语-Y 英语答案

    2023-10-10 21:11:25 995

  • 国考1号4·第4套·2024届高三阶段性考试(一)语文答案

    国考1号4·第4套·2024届高三阶段性考试(一)语文答案

    2023-09-22 00:59:59 988

  • 2024届北京专家卷(二)语文试题

    2024届北京专家卷(二)语文试题

    2023-10-22 01:47:13 897

标签列表

  • 衡水金卷先享题答案
  • 2024届高考模拟测试卷答案
  • 安康答案
  • 汉中市答案
  • 299C答案
  • 桂柳鸿图答案
  • 鸿图答案
  • 核心信息呈现答案
  • 新向标教育答案
  • 湖南省普通高中学业水平考试模拟试卷答案
  • 中考模拟演练答案
  • 安徽中考最后三模答案
  • 衡水名师原创高考信息卷答案
  • 考前演练答案
  • 湖南省普通高中学业水平考试模拟试卷(合格性考试)答案
  • 普通高校招生考试冲刺压轴卷答案
  • 冲刺压轴答案
  • 全国统一招生考试冲刺押题卷答案
  • 佩佩教育答案
  • 衡水名师卷答案

网站简介

趣答答案提供金太阳联考,衡中同卷,衡水金卷,炎德英才大联考,衡水名师卷,天一大联考,金科大联考,青桐鸣大联考答案

免责声明:本网站部分内容转摘互联网,如权利人发现存在侵犯版权问题,请及时与本站联系删除。

鲁ICP备2021045568号-2

. .