趣答答案

  • 首页
  • 金太阳联考
  • 衡中同卷
  • 衡水金卷
  • 炎德英才大联考
  • 青桐鸣大联考
首页 > 衡水金卷
衡水金卷先享题高三一轮复习摸底测试卷高三政治

衡水金卷先享题高三一轮复习摸底测试卷高三政治

2023-10-31 23:22:43 75℃

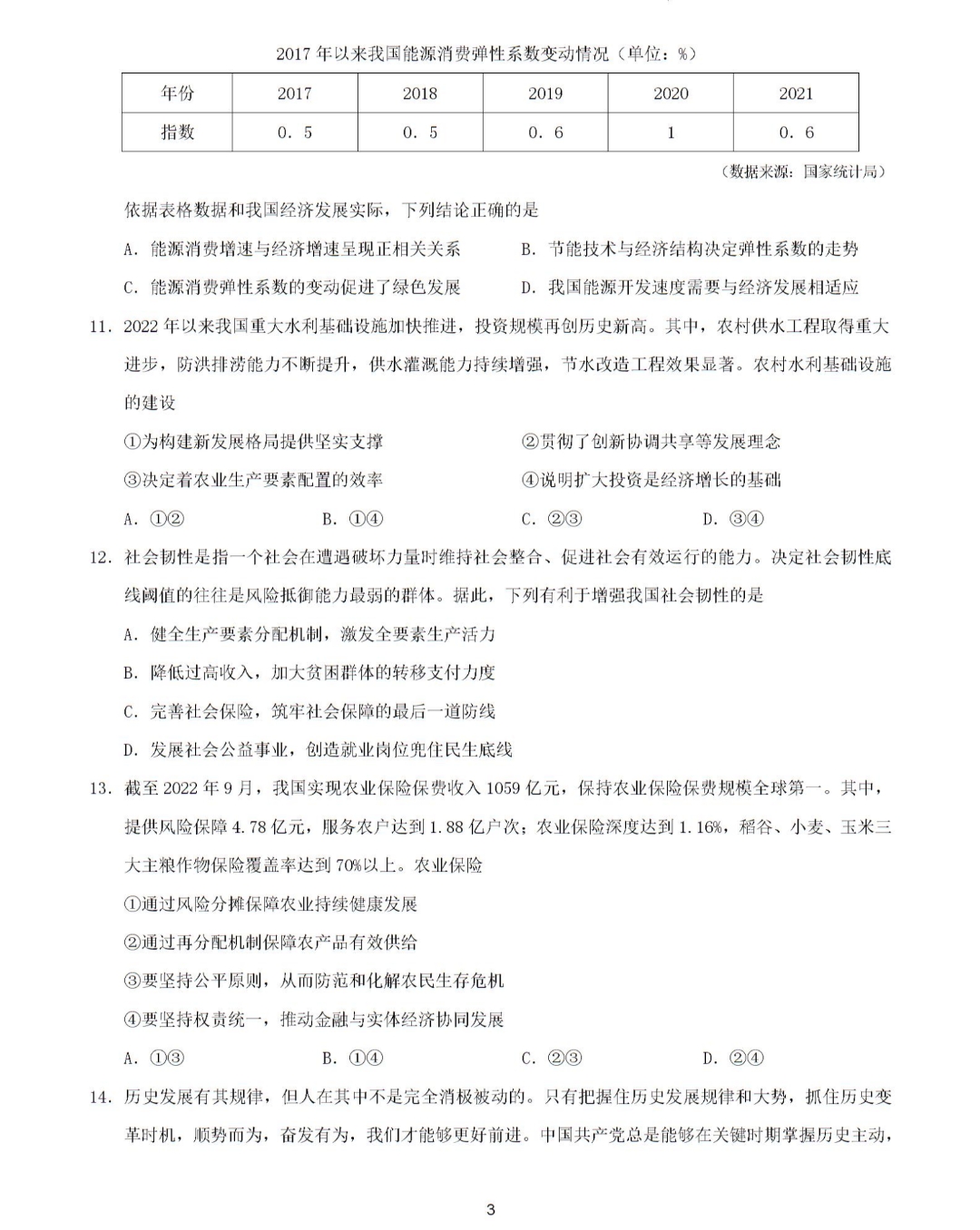
2017年以来我国能源消费弹性系数变动情况(单位:%)年份20172018201920202021指数0.50.50.610.6(数据来源...

衡水金卷先享题2023-2024摸底卷政治二

衡水金卷先享题2023-2024摸底卷政治二

2023-10-31 23:20:50 62℃

共赢,①②符合题意;③“主导作用”说法错误;题干中没有涉及世界和平问题,④不选。[参考答案]A4.[命题意图]本...

衡水金卷先享题2023-2024摸底卷语文2

衡水金卷先享题2023-2024摸底卷语文2

2023-10-31 23:16:44 59℃

16.请简要赏析诗歌颈联的精妙之处。(6分》在各种特制的健身器材上花费多达两个钟头的时间一太空环境会向世...

2023年普通高等学校招生全国统一考试模拟试题化学一衡水金卷先享题分科综合试

2023年普通高等学校招生全国统一考试模拟试题化学一衡水金卷先享题分科综合试

2023-10-31 23:07:06 55℃

(3)连接电压表,形成闭合回路,电极B应和图中电压表的极(填“a”或“b")柱相连,测得初始电压为V1。,(4)实验...

衡水金卷先享题夯基卷 2024届普通高中学业水平选择性考试模拟试题 地理(湖北专版)(一)1试题试卷答案答案

衡水金卷先享题夯基卷 2024届普通高中学业水平选择性考试模拟试题 地理(湖北专版)(一)1试题试卷答案答案

2023-10-31 23:04:51 54℃

2023CEE-01地理重庆缙云教育联盟2023年高考第一次诊断性检测地理试卷考生须知:公众号【黑洞视角】下载电子...

2023-2024衡水金卷先享题高三一轮复习单元检测卷地理重庆专版13试题

2023-2024衡水金卷先享题高三一轮复习单元检测卷地理重庆专版13试题

2023-10-31 22:47:02 59℃

全国100所名校最新高考模拟示范卷会全国100所名校最新高考模拟示范卷·地理卷(三)参考答案1.D2.A3.D【命题...

2023年普通高等学校招生全国统一考试模拟试题化学一衡水金卷先享题分科综合试

2023年普通高等学校招生全国统一考试模拟试题化学一衡水金卷先享题分科综合试

2023-10-31 21:58:48 49℃

(2)Q到M就是溴取代羟基的反应。(3)由Q逆推:R为羟基羧酸,Z中有一个羟基不能发生催化氧化(链端的羟基能发...

衡水金卷先享题2023-2024高三一轮复习单元检测卷(湖南专版) 思想政治(1-7)答案

衡水金卷先享题2023-2024高三一轮复习单元检测卷(湖南专版) 思想政治(1-7)答案

2023-10-31 21:54:56 50℃

小题优练《政治8.《要素市场化配置综合改革试点总体方案》提出,12.在碳排放权交易制度下,企业获得政府确...

2023-2024衡水金卷先享题高三一轮复习单元检测卷地理重庆专版11试题

2023-2024衡水金卷先享题高三一轮复习单元检测卷地理重庆专版11试题

2023-10-31 21:53:01 59℃

湖水透明度是指湖水的透光程度,其影响因素主要有浮游生物量、泥沙含量、水体运动、入射光线等。图2示意201...

2023-2024衡水金卷先享题高三一轮复习单元检测卷地理重庆专版23试题

2023-2024衡水金卷先享题高三一轮复习单元检测卷地理重庆专版23试题

2023-10-31 21:51:01 49℃

13.吉林省延边朝鲜族自治州错时、限量、轮烧秸表1A.控制城市用地规模B.完善社区商业布局秆的原因是森林面森...

‹‹ ‹ 298 › ››

热门文章

  • [真题密卷]2024-2025学年度学科素养月度测评(二)2英语答案

    [真题密卷]2024-2025学年度学科素养月度测评(二)2英语答案

    2024-11-26 00:40:45 1236

  • 百校名师·2024普通高中高考模拟信息卷(一)英语答案

    百校名师·2024普通高中高考模拟信息卷(一)英语答案

    2023-09-29 10:45:35 1032

  • 全国大联考 2024届高三第四次联考 4LK·(新高考)英语-Y 英语答案

    全国大联考 2024届高三第四次联考 4LK·(新高考)英语-Y 英语答案

    2023-10-10 21:11:25 994

  • 国考1号4·第4套·2024届高三阶段性考试(一)语文答案

    国考1号4·第4套·2024届高三阶段性考试(一)语文答案

    2023-09-22 00:59:59 988

  • 2024届北京专家卷(二)语文试题

    2024届北京专家卷(二)语文试题

    2023-10-22 01:47:13 897

标签列表

  • 衡水金卷先享题答案
  • 2024届高考模拟测试卷答案
  • 安康答案
  • 汉中市答案
  • 299C答案
  • 桂柳鸿图答案
  • 鸿图答案
  • 核心信息呈现答案
  • 新向标教育答案
  • 湖南省普通高中学业水平考试模拟试卷答案
  • 中考模拟演练答案
  • 安徽中考最后三模答案
  • 衡水名师原创高考信息卷答案
  • 考前演练答案
  • 湖南省普通高中学业水平考试模拟试卷(合格性考试)答案
  • 普通高校招生考试冲刺压轴卷答案
  • 冲刺压轴答案
  • 全国统一招生考试冲刺押题卷答案
  • 佩佩教育答案
  • 衡水名师卷答案

网站简介

趣答答案提供金太阳联考,衡中同卷,衡水金卷,炎德英才大联考,衡水名师卷,天一大联考,金科大联考,青桐鸣大联考答案

免责声明:本网站部分内容转摘互联网,如权利人发现存在侵犯版权问题,请及时与本站联系删除。

鲁ICP备2021045568号-2

. .