趣答答案

  • 首页
  • 金太阳联考
  • 衡中同卷
  • 衡水金卷
  • 炎德英才大联考
  • 青桐鸣大联考
首页 > 衡水金卷
2024年衡水金卷先享题·高三一轮复习夯基卷(湖南专版)物理(一)1答案

2024年衡水金卷先享题·高三一轮复习夯基卷(湖南专版)物理(一)1答案

2023-10-26 17:46:51 89℃

8.下列关于物体惯性的说法中,正确的是A.被水平抛出的小球,尽管速度的大小和方向都改变了,但惯性不变B.汽...

2024年衡水金卷先享题·高三一轮复习夯基卷(湖南专版)化学(一)1试题

2024年衡水金卷先享题·高三一轮复习夯基卷(湖南专版)化学(一)1试题

2023-10-26 17:44:38 59℃

8.名医华佗创制的用于外科手术的麻醉药“麻沸散”中含有东莨菪碱,其结构简式如图。下列关于该物质的说法不正...

2024年衡水金卷先享题·高三一轮复习夯基卷(湖南专版)化学(一)1答案

2024年衡水金卷先享题·高三一轮复习夯基卷(湖南专版)化学(一)1答案

2023-10-26 17:42:44 67℃

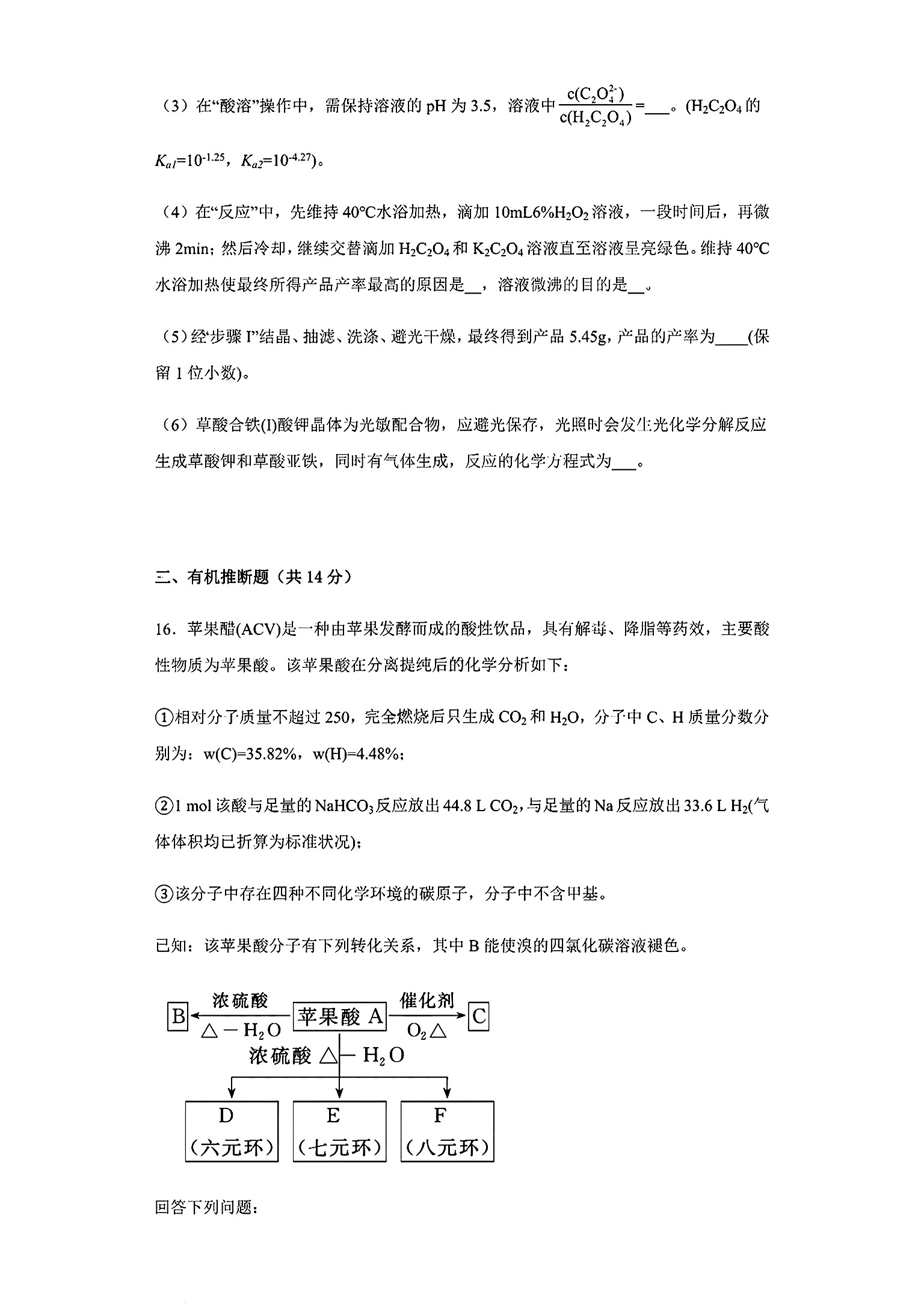
(3)在“酸溶”操作中,需保持溶液的pH为3.5,溶液c(C,0)cH,C,0,)—。(H,C204的Ka=10-1.25,Ka2=104.27)。(4)在“...

2024年衡水金卷先享题·高三一轮复习夯基卷(湖南专版)生物学(一)1试题

2024年衡水金卷先享题·高三一轮复习夯基卷(湖南专版)生物学(一)1试题

2023-10-26 17:40:42 60℃

内图发展个性外图供献人群第然哈尔滨市第一中学校19122022-2023学年度上学期期中考试、公灵任1Hig高三生物...

2024年衡水金卷先享题·高三一轮复习夯基卷(湖南专版)生物学(一)1答案

2024年衡水金卷先享题·高三一轮复习夯基卷(湖南专版)生物学(一)1答案

2023-10-26 17:38:50 72℃

第Ⅱ卷(非选择题,共50分)36(10分,除说明外,每空1分).内环境是人体细胞生活的直接环境,内环境正常情况...

2024年衡水金卷先享题·高三一轮复习夯基卷(湖南专版)思想政治(一)1试题

2024年衡水金卷先享题·高三一轮复习夯基卷(湖南专版)思想政治(一)1试题

2023-10-26 17:36:53 63℃

全国@迥所名校单元测试示范卷·思想政治参考答案第一套各具特色的国家(基础过关)1.A阶级性是国家的根本属...

2024年衡水金卷先享题·高三一轮复习夯基卷(湖南专版)思想政治(一)1答案

2024年衡水金卷先享题·高三一轮复习夯基卷(湖南专版)思想政治(一)1答案

2023-10-26 17:34:51 78℃

18.裁至2022年6月底,湖南省个体工商户和私营企业总量达594万,占全部市场主体的96%,贡献了全省60%以上的...

2024年衡水金卷先享题·高三一轮复习夯基卷(湖南专版)历史(一)1试题

2024年衡水金卷先享题·高三一轮复习夯基卷(湖南专版)历史(一)1试题

2023-10-26 17:32:37 70℃

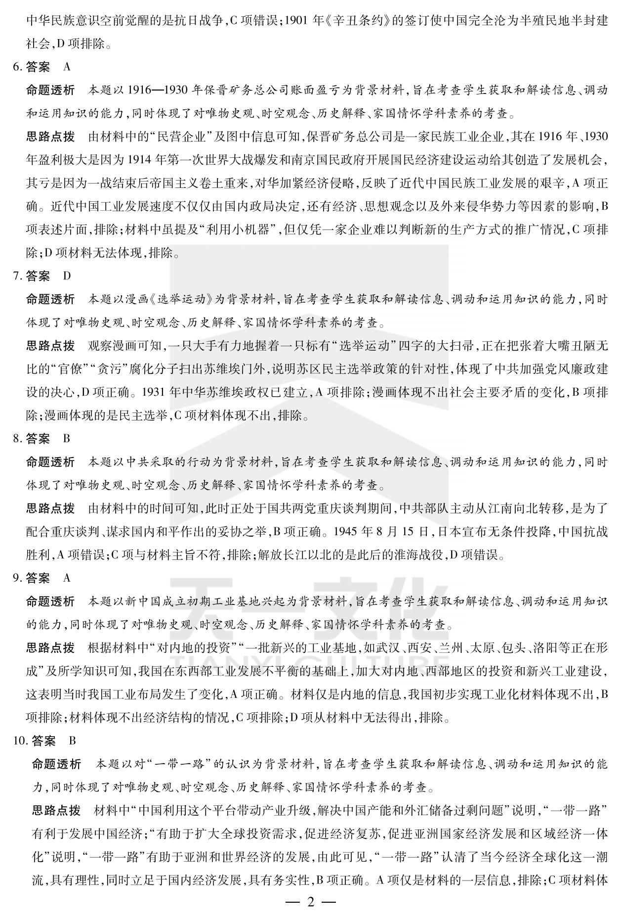
中华民族意识空前觉醒的是抗日战争,C项错误;1901年《辛丑条约》的签订使中国完全沦为半殖民地半封建社会...

2024年衡水金卷先享题·高三一轮复习夯基卷(湖南专版)历史(一)1答案

2024年衡水金卷先享题·高三一轮复习夯基卷(湖南专版)历史(一)1答案

2023-10-26 17:30:39 67℃

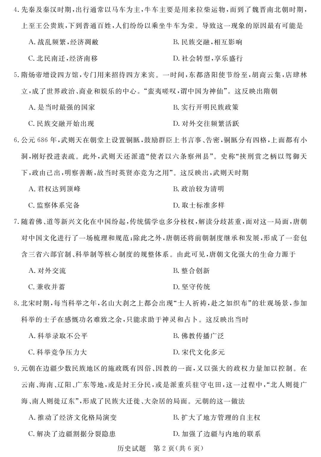
4.先秦及秦汉时期,出行通常以马车为主,牛车主要是用来拉柴运物,而到了魏晋南北朝时期,上至王公贵族,下...

2024年衡水金卷先享题·高三一轮复习夯基卷(湖南专版)地理(一)1试题

2024年衡水金卷先享题·高三一轮复习夯基卷(湖南专版)地理(一)1试题

2023-10-26 17:28:30 65℃

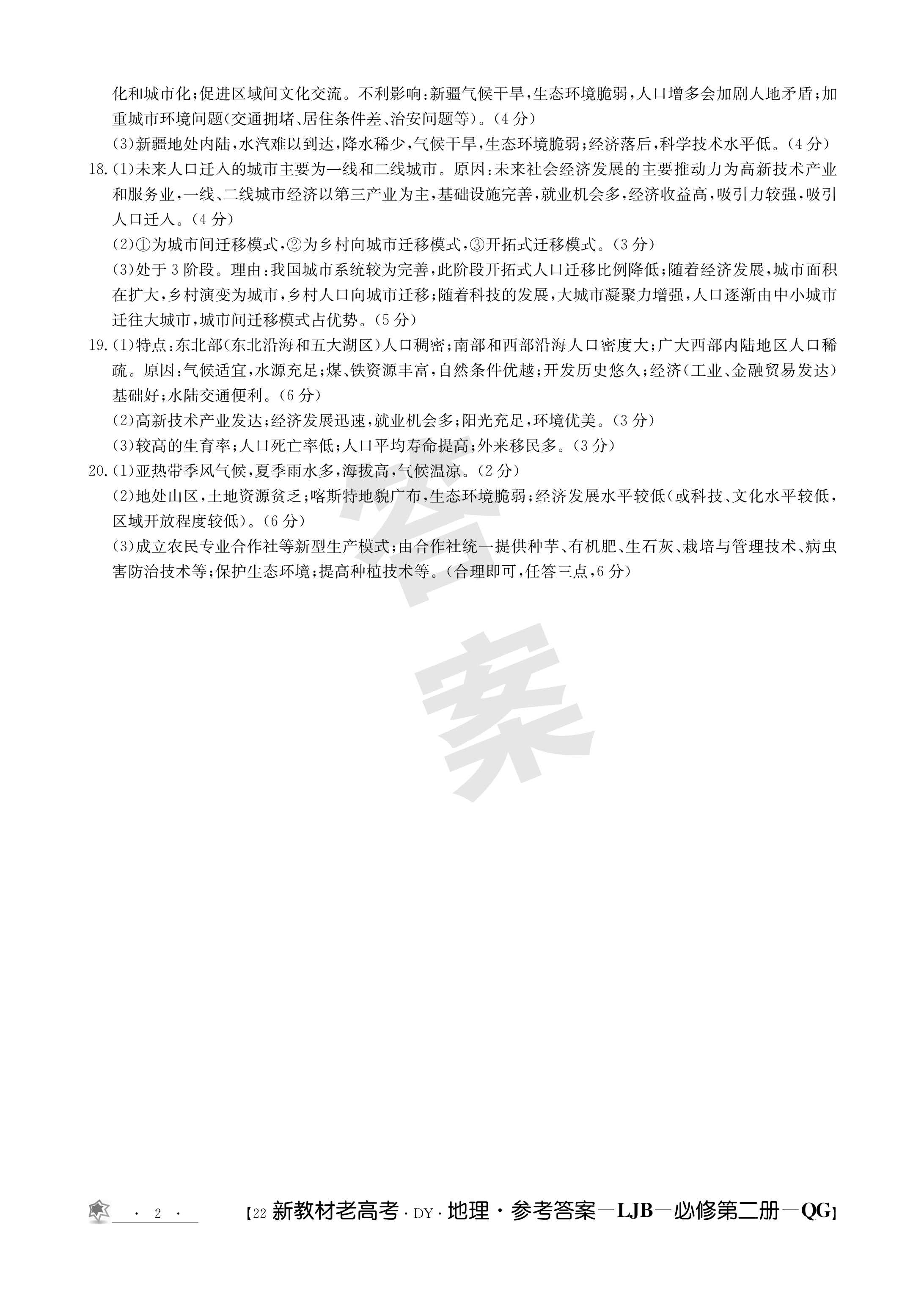
化和城市化;促进区域间文化交流。不利影响:新疆气候干旱,生态环境脆弱,人口增多会加剧人地矛盾;加重城...

‹‹ ‹ 307 › ››

热门文章

  • [真题密卷]2024-2025学年度学科素养月度测评(二)2英语答案

    [真题密卷]2024-2025学年度学科素养月度测评(二)2英语答案

    2024-11-26 00:40:45 1236

  • 百校名师·2024普通高中高考模拟信息卷(一)英语答案

    百校名师·2024普通高中高考模拟信息卷(一)英语答案

    2023-09-29 10:45:35 1031

  • 全国大联考 2024届高三第四次联考 4LK·(新高考)英语-Y 英语答案

    全国大联考 2024届高三第四次联考 4LK·(新高考)英语-Y 英语答案

    2023-10-10 21:11:25 994

  • 国考1号4·第4套·2024届高三阶段性考试(一)语文答案

    国考1号4·第4套·2024届高三阶段性考试(一)语文答案

    2023-09-22 00:59:59 987

  • 2024届北京专家卷(二)语文试题

    2024届北京专家卷(二)语文试题

    2023-10-22 01:47:13 896

标签列表

  • 衡水金卷先享题答案
  • 2024届高考模拟测试卷答案
  • 安康答案
  • 汉中市答案
  • 299C答案
  • 桂柳鸿图答案
  • 鸿图答案
  • 核心信息呈现答案
  • 新向标教育答案
  • 湖南省普通高中学业水平考试模拟试卷答案
  • 中考模拟演练答案
  • 安徽中考最后三模答案
  • 衡水名师原创高考信息卷答案
  • 考前演练答案
  • 湖南省普通高中学业水平考试模拟试卷(合格性考试)答案
  • 普通高校招生考试冲刺压轴卷答案
  • 冲刺压轴答案
  • 全国统一招生考试冲刺押题卷答案
  • 佩佩教育答案
  • 衡水名师卷答案

网站简介

趣答答案提供金太阳联考,衡中同卷,衡水金卷,炎德英才大联考,衡水名师卷,天一大联考,金科大联考,青桐鸣大联考答案

免责声明:本网站部分内容转摘互联网,如权利人发现存在侵犯版权问题,请及时与本站联系删除。

鲁ICP备2021045568号-2

. .