趣答答案

  • 首页
  • 金太阳联考
  • 衡中同卷
  • 衡水金卷
  • 炎德英才大联考
  • 青桐鸣大联考
首页 > 金太阳联考
河南省2024届九年级阶段评估(一)[1L]英语答案

河南省2024届九年级阶段评估(一)[1L]英语答案

2023-09-22 02:55:21 92℃

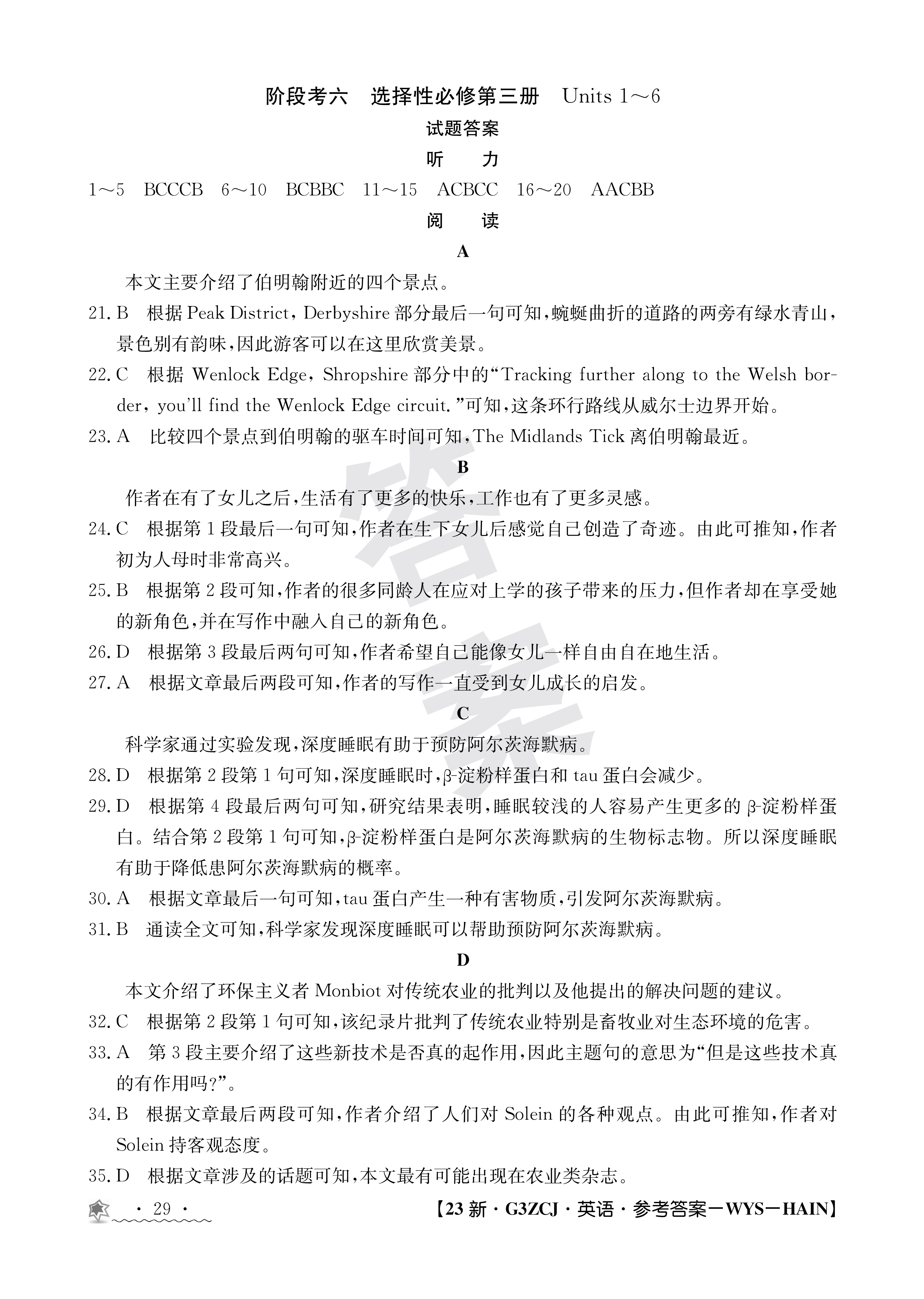
阶段考六选择性必修第三册Units1~6试题答案听力1~5 BCCCB 6~10 BCBBC 11~15 ACBCC 16~20 AACBB阅读A本文主...

湘豫名校联考·2023年9月高三一轮复习诊断考试(一)英语试题

湘豫名校联考·2023年9月高三一轮复习诊断考试(一)英语试题

2023-09-22 02:38:26 86℃

周测卷二十八选择性必修第四册Unit4单句填空1.composition 2.to pass 3.to 4.assumption 5.occupation 6.at...

湘豫名校联考·2023年9月高三一轮复习诊断考试(一)英语答案

湘豫名校联考·2023年9月高三一轮复习诊断考试(一)英语答案

2023-09-22 02:06:15 85℃

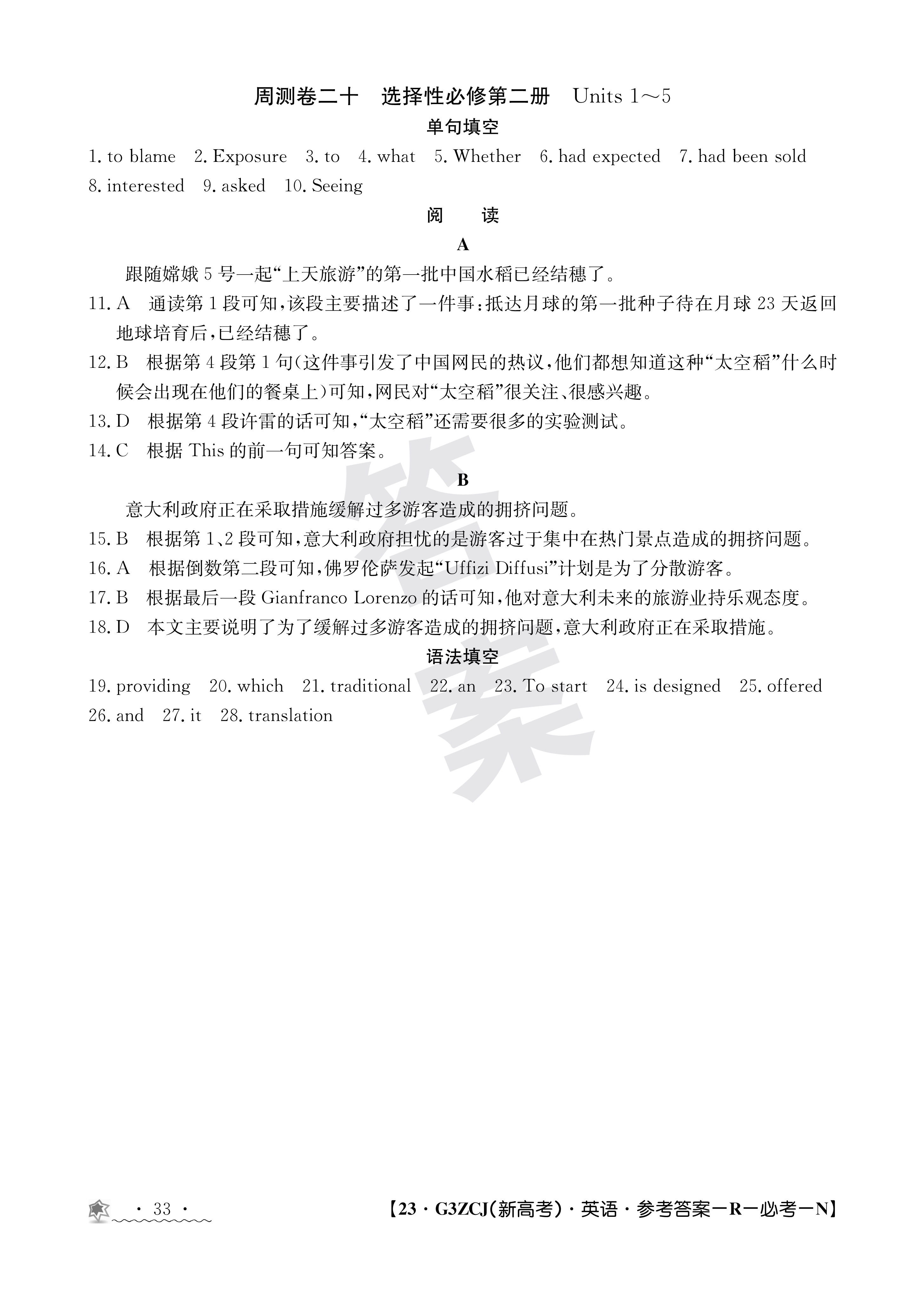
周测卷二十选择性必修第二册Units 1~5单句填空1.to blame 2.Exposure 3.to 4.what 5.Whether 6.had expecte...

超级全能生名校交流2024届高三第一次联考4005C英语试题

超级全能生名校交流2024届高三第一次联考4005C英语试题

2023-09-22 01:38:09 84℃

第三十套综合检测(三)(A卷)听力1~5 ABCBA 6~10 BCBBA 11~15 ABBCB 16~20 BCCAA阅读理解本文介绍了“虚拟新...

国考1号4·第4套·2024届高三阶段性考试(一)英语试题

国考1号4·第4套·2024届高三阶段性考试(一)英语试题

2023-09-22 01:29:09 108℃

28.B“正如你曾经告诉我的,你除了继续下去别无选择,”他对我喊道。29.D我不得不调整自己。30.A于是我鼓起勇...

国考1号4·第4套·2024届高三阶段性考试(一)英语答案

国考1号4·第4套·2024届高三阶段性考试(一)英语答案

2023-09-22 00:54:08 91℃

M:What about when to leave?W:Make sure that everything is in order.Remember to check the machine and...

超级全能生名校交流2024届高三第一次联考4005C英语答案

超级全能生名校交流2024届高三第一次联考4005C英语答案

2023-09-21 23:58:13 79℃

补全短文36~40 DGBFE完形填空本文主要讲述了一对81岁的老夫妇被他们的狼犬莎娜救助的故事。41.C他们要去喂...

老教材老高考五省联考2023-2024学年高三年级(一联)考试英语试题

老教材老高考五省联考2023-2024学年高三年级(一联)考试英语试题

2023-09-21 22:59:13 89℃

补全短文36~40 DBAGF完形填空多少年来,曾经跟随作者到处旅行的行李箱已经旧得不能用了,曾经忠实的伙伴也...

老教材老高考五省联考2023-2024学年高三年级(一联)考试英语答案

老教材老高考五省联考2023-2024学年高三年级(一联)考试英语答案

2023-09-21 22:27:06 74℃

(Text 5)W:I really hate insects.They're so annoying.M:But I think differently.Many animals eat insec...

[南充零诊]南充市高2024届高考适应性考试(零诊)英语答案核查核查查看

[南充零诊]南充市高2024届高考适应性考试(零诊)英语答案核查核查查看

2023-09-21 15:43:11 86℃

I'm 100 percent sure that you are going to be impressed by the calligraphy exhibition.I am looking f...

‹‹ ‹ 932 › ››

热门文章

  • [真题密卷]2024-2025学年度学科素养月度测评(二)2英语答案

    [真题密卷]2024-2025学年度学科素养月度测评(二)2英语答案

    2024-11-26 00:40:45 1234

  • 百校名师·2024普通高中高考模拟信息卷(一)英语答案

    百校名师·2024普通高中高考模拟信息卷(一)英语答案

    2023-09-29 10:45:35 1027

  • 全国大联考 2024届高三第四次联考 4LK·(新高考)英语-Y 英语答案

    全国大联考 2024届高三第四次联考 4LK·(新高考)英语-Y 英语答案

    2023-10-10 21:11:25 991

  • 国考1号4·第4套·2024届高三阶段性考试(一)语文答案

    国考1号4·第4套·2024届高三阶段性考试(一)语文答案

    2023-09-22 00:59:59 982

  • 2024届北京专家卷(二)语文试题

    2024届北京专家卷(二)语文试题

    2023-10-22 01:47:13 891

标签列表

  • 衡水金卷先享题答案
  • 2024届高考模拟测试卷答案
  • 安康答案
  • 汉中市答案
  • 299C答案
  • 桂柳鸿图答案
  • 鸿图答案
  • 核心信息呈现答案
  • 新向标教育答案
  • 湖南省普通高中学业水平考试模拟试卷答案
  • 中考模拟演练答案
  • 安徽中考最后三模答案
  • 衡水名师原创高考信息卷答案
  • 考前演练答案
  • 湖南省普通高中学业水平考试模拟试卷(合格性考试)答案
  • 普通高校招生考试冲刺压轴卷答案
  • 冲刺压轴答案
  • 全国统一招生考试冲刺押题卷答案
  • 佩佩教育答案
  • 衡水名师卷答案

网站简介

趣答答案提供金太阳联考,衡中同卷,衡水金卷,炎德英才大联考,衡水名师卷,天一大联考,金科大联考,青桐鸣大联考答案

免责声明:本网站部分内容转摘互联网,如权利人发现存在侵犯版权问题,请及时与本站联系删除。

鲁ICP备2021045568号-2

. .