趣答答案

  • 首页
  • 金太阳联考
  • 衡中同卷
  • 衡水金卷
  • 炎德英才大联考
  • 青桐鸣大联考
首页 > 青桐鸣大联考
青桐鸣 2024届普通高等学校招生全国统一考试 青桐鸣大联考(高三)(12月)数学答案

青桐鸣 2024届普通高等学校招生全国统一考试 青桐鸣大联考(高三)(12月)数学答案

2023-12-14 17:22:16 195℃

米人6,某中学举行消防知识竞赛,题目分为A,B两档,其中A档题有2道题,B档题有4道题,若甲、乙两位选手需要...

青桐鸣 2024届普通高等学校招生全国统一考试 青桐鸣大联考(高三)(12月)生物试题

青桐鸣 2024届普通高等学校招生全国统一考试 青桐鸣大联考(高三)(12月)生物试题

2023-12-14 17:16:27 155℃

阅读下列材料,回答第13、14题。血压是指血液在血管内流动时作用于血管壁的侧压力。肾性高血压是一种常见的...

青桐鸣 2024届普通高等学校招生全国统一考试 青桐鸣大联考(高三)(12月)生物答案

青桐鸣 2024届普通高等学校招生全国统一考试 青桐鸣大联考(高三)(12月)生物答案

2023-12-14 17:14:24 159℃

AaXX、AaXY,杂交得到的残翅雄果蝇基因型为1aaXY,1aaXY,与纯合小翘果蝇交配(AAXX心),后代中小翅果蝇所占比...

青桐鸣 2024届普通高等学校招生全国统一考试 青桐鸣大联考(高三)(12月)物理试题

青桐鸣 2024届普通高等学校招生全国统一考试 青桐鸣大联考(高三)(12月)物理试题

2023-12-14 17:12:15 168℃

三、实验题(第18小题4分,第19小题6分,第20小题6分,共16分)感4甲藏18。如图甲所示是“探究水和食用油吸...

青桐鸣 2024届普通高等学校招生全国统一考试 青桐鸣大联考(高三)(12月)物理答案

青桐鸣 2024届普通高等学校招生全国统一考试 青桐鸣大联考(高三)(12月)物理答案

2023-12-14 17:10:16 166℃

=3a=g,x=9a=t得=多6ag,即抛出的速度大小范围是[3Vag,是6ag],只有A正确。7.答案:D解析:A根据电容计算公式C...

青桐鸣 2024届普通高等学校招生全国统一考试 青桐鸣大联考(高三)(12月)政治试题

青桐鸣 2024届普通高等学校招生全国统一考试 青桐鸣大联考(高三)(12月)政治试题

2023-12-14 17:08:22 192℃

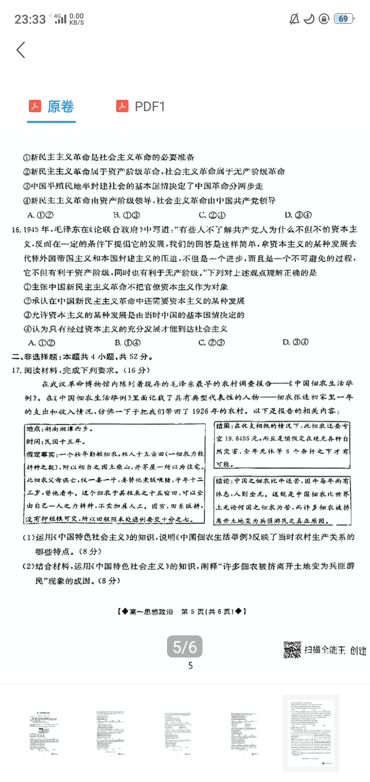
23:3349190)@69囚原卷PDF1①新民主主义革命是社会主义革命的必要准备②新民主主义革命风于资产阶级革命,杜会...

青桐鸣 2024届普通高等学校招生全国统一考试 青桐鸣大联考(高三)(12月)政治答案

青桐鸣 2024届普通高等学校招生全国统一考试 青桐鸣大联考(高三)(12月)政治答案

2023-12-14 16:24:16 164℃

符合这一历史事件的令假,贺政治试卷①完成了从新民主主②正确分析了当时国加办,m时5升®现了中华民族有④从根...

4[青桐鸣大联考]河南省2023-2024学年高二年级学业质量监测考试化学试卷答案

4[青桐鸣大联考]河南省2023-2024学年高二年级学业质量监测考试化学试卷答案

2023-12-12 02:26:23 177℃

141176543210610PH下列叙述错误的是A.X、Z分别代表-gc(Pb2+)、c(R】与pH的关系c(HR)B.常温下,弱酸HR的电离...

4[青桐鸣大联考]河南省2023-2024学年高二年级学业质量监测考试化学试卷答案

4[青桐鸣大联考]河南省2023-2024学年高二年级学业质量监测考试化学试卷答案

2023-11-24 22:01:22 191℃

-

2024届高三青桐鸣10月大联考语文试题

2024届高三青桐鸣10月大联考语文试题

2023-10-04 23:40:37 184℃

结构思想观念布文化件晚。用而,从中国古代稻作农业起源的过程可以看出,农业起源与文明起源是一脉相承的,...

‹‹ ‹ 46 › ››

热门文章

  • [真题密卷]2024-2025学年度学科素养月度测评(二)2英语答案

    [真题密卷]2024-2025学年度学科素养月度测评(二)2英语答案

    2024-11-26 00:40:45 1227

  • 百校名师·2024普通高中高考模拟信息卷(一)英语答案

    百校名师·2024普通高中高考模拟信息卷(一)英语答案

    2023-09-29 10:45:35 1022

  • 全国大联考 2024届高三第四次联考 4LK·(新高考)英语-Y 英语答案

    全国大联考 2024届高三第四次联考 4LK·(新高考)英语-Y 英语答案

    2023-10-10 21:11:25 987

  • 国考1号4·第4套·2024届高三阶段性考试(一)语文答案

    国考1号4·第4套·2024届高三阶段性考试(一)语文答案

    2023-09-22 00:59:59 981

  • 2024届北京专家卷(二)语文试题

    2024届北京专家卷(二)语文试题

    2023-10-22 01:47:13 890

标签列表

  • 衡水金卷先享题答案
  • 2024届高考模拟测试卷答案
  • 安康答案
  • 汉中市答案
  • 299C答案
  • 桂柳鸿图答案
  • 鸿图答案
  • 核心信息呈现答案
  • 新向标教育答案
  • 湖南省普通高中学业水平考试模拟试卷答案
  • 中考模拟演练答案
  • 安徽中考最后三模答案
  • 衡水名师原创高考信息卷答案
  • 考前演练答案
  • 湖南省普通高中学业水平考试模拟试卷(合格性考试)答案
  • 普通高校招生考试冲刺压轴卷答案
  • 冲刺压轴答案
  • 全国统一招生考试冲刺押题卷答案
  • 佩佩教育答案
  • 衡水名师卷答案

网站简介

趣答答案提供金太阳联考,衡中同卷,衡水金卷,炎德英才大联考,衡水名师卷,天一大联考,金科大联考,青桐鸣大联考答案

免责声明:本网站部分内容转摘互联网,如权利人发现存在侵犯版权问题,请及时与本站联系删除。

鲁ICP备2021045568号-2

. .