炎德·英才大联考湖南师大附中2024届高三月考试卷物理试题(六)
(4)该同学用同一电路分别给两个不同的电容器充电,电容器的电容C>C2,充电时通过传感器的电流随时间变化的图像如图2中①②所示,其中对应电容为C,的电容器充电过程1...
(4)该同学用同一电路分别给两个不同的电容器充电,电容器的电容C>C2,充电时通过传感器的电流随时间变化的图像如图2中①②所示,其中对应电容为C,的电容器充电过程1...
W:How did they react?M:One put her trunk in her mouth and the second one just watched herself in the mirror.The thirdone called Happy,tried to remove...
Maps Reading Room do not require a EI coin.Laptops can be used in designated areas and we offer free WiFi.1.Where will you go if you're studying the h...
=(2t+25)(22+1)225+(2t2+5)2…9分令m=2t2+5>5,测2-m+20》m=-m+m=0-80(以)'+16(六)+1,0号,23m所以当且仅当动动∈(0,>.即m=10,即1=士时,受取得最大值号…12分220...
人44分)如图4示一定质量的理想气体被活然封闭在5热良好的气红内:稳定可话相对度经为止诗与红无案来良不及风南个手织极白衣版电定降欢贸兰缓慢地倒在活赛的上表...
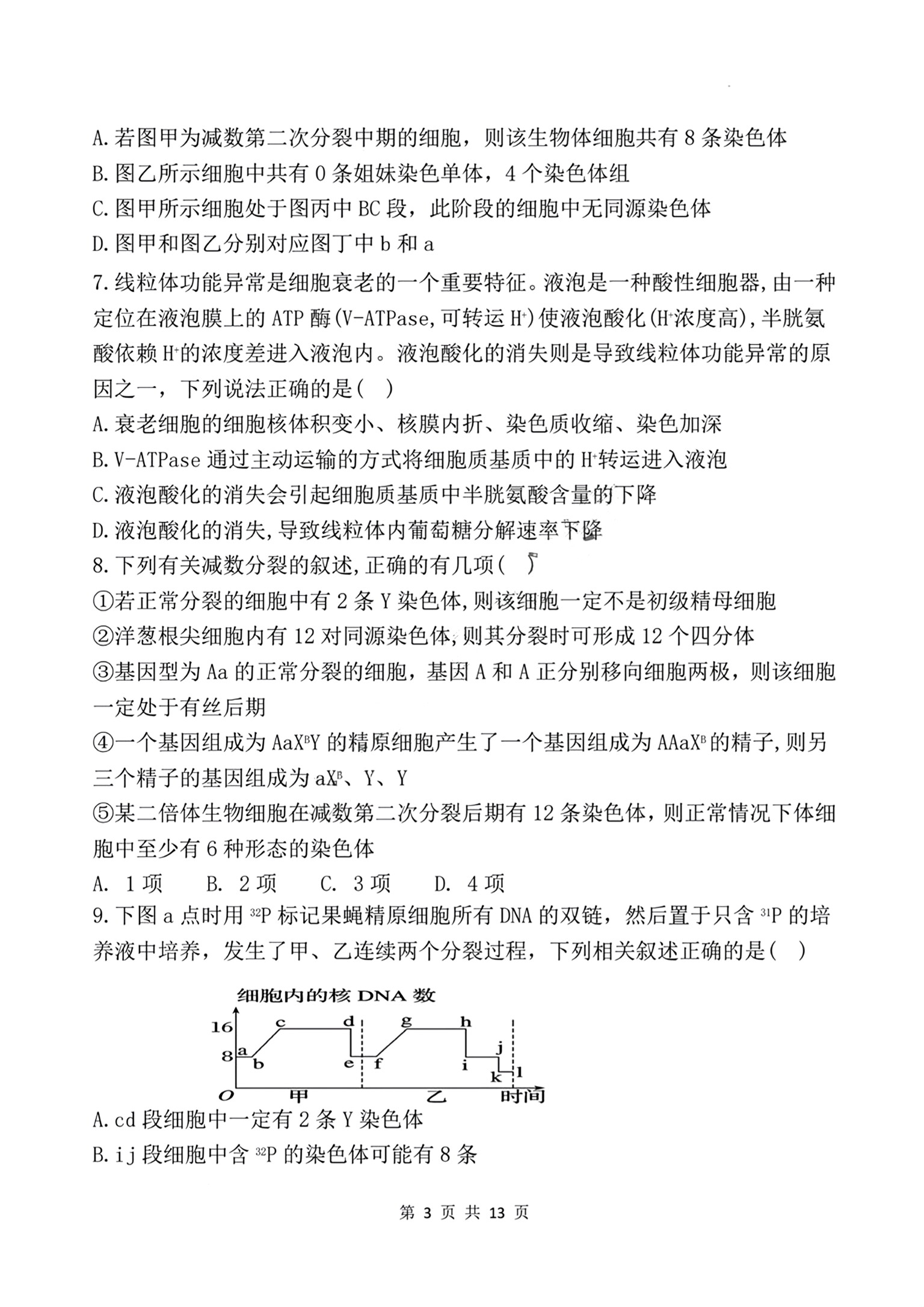
A.若图甲为减数第二次分裂中期的细胞,则该生物体细胞共有8条染色体B.图乙所示细胞中共有0条姐妹染色单体,4个染色体组C.图甲所示细胞处于图丙中BC段,此阶段的...
9.以水泥厂的废料(主要成分为MgD合少量Mn0,FeO,Fe0,A0,S0,等杂质为原备MgSO,·7H2O的工艺流程如下:过量稀HSO,NaCIO试剂X→氧化→调pH—→操作a→MgSO4·7H0废料→酸浸...
第十七套阶段测试五1.C社会稳定是国家强盛的前提,①表述错误;④中“构建国内国际双循环相互促进的新发展格局”不是贯彻总体国家安全观的措施,不选2.B苏丹国内发生...
树耕二:禁人自之(使杯王)是大臣态之乃相与证日香王在秦不得还,头以地,石太于为子木齐、泰合年。则楚无国夫,”欧立王子之在国者,吗珠日王与大于俱国于清候...