[九师联盟]2024届高三9月质量检测化学L答案

[九师联盟]2024届高三9月质量检测化学L答案

22℃

哈三中2021-2022学年度上学期高二学年期末考试化学(理科)试卷答案一、选择题(1-102分,11-203分,共50分)1-5 CCDCA6-10 CBBBB 11-15 DBCDD16-20 BBCAD二、填空...

[九师联盟]2024届高三9月质量检测化学L试题

[九师联盟]2024届高三9月质量检测化学L试题

24℃

19.(15分)KC1O,是实验室常用试剂,回答下列向题:(1)实验室用氯酸钾与浓盐酸制备氯气,并用氯气与碘反应制取1C1(已知1Q的格点为9℃,亮点为97.4℃,能与水反应)。S...

[九师联盟]2024届高三9月质量检测化学X答案

[九师联盟]2024届高三9月质量检测化学X答案

24℃

可能用到的相对原子质量:H-1Li-7C-12N-140-16C1-35.5K-39Fe-56I-127一、选择题(共10小题,每小题3分,共30分。每小题只有一个选项符合题意。)1.突飞猛进的新...

[九师联盟]2024届高三9月质量检测化学X试题

[九师联盟]2024届高三9月质量检测化学X试题

25℃

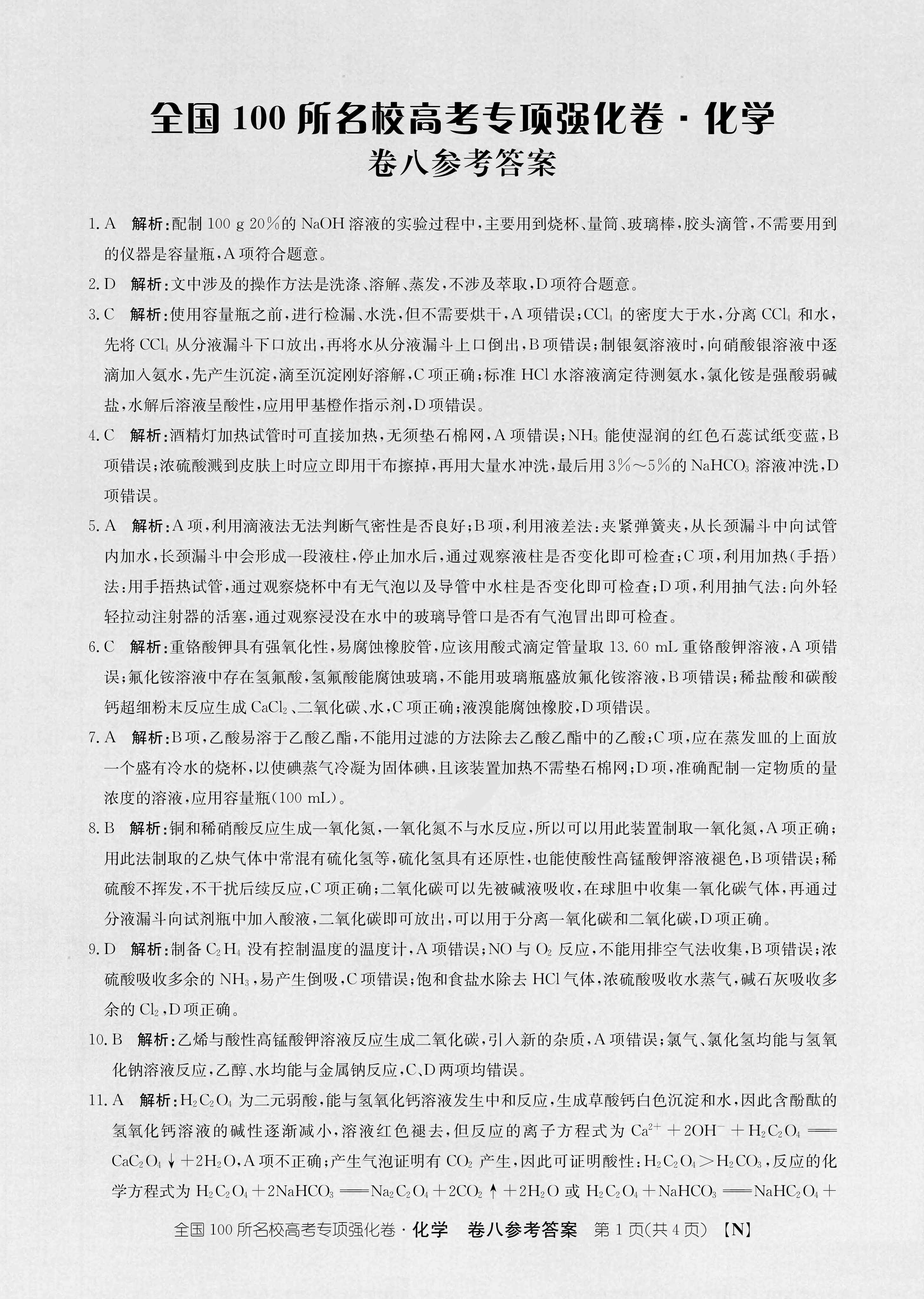
全国100所名校高考专顶强化卷·化学卷八参芳答案1.A解析:配制100g20%的NaOH溶液的实验过程中,主要用到烧杯、量筒、玻璃棒,胶头滴管,不需要用到的仪器是容量瓶...

[九师联盟]2024届高三9月质量检测物理X试题

[九师联盟]2024届高三9月质量检测物理X试题

23℃

21.(10分)如图所示,电阻均可忽略、固定的光滑金属导轨间距为d,导轨在M、N处平滑连接,MN右端导轨倾角日,上端连接有一电动势为E、内阻不计的电源,斜面下段存...

[九师联盟]2024届高三9月质量检测物理X答案

[九师联盟]2024届高三9月质量检测物理X答案

22℃

2021~2022学年核心突破(十三)编审:《当代中学生报》物理研究中心说明:1.本卷考查必修第二册第五章。2.考试时间75分钟,满分100分。特一、单项选择题:本题共...

[九师联盟]2024届高三9月质量检测地理L答案

[九师联盟]2024届高三9月质量检测地理L答案

27℃

图5为北京西部郊区某古村落土地利用类型分布图。据此完成第9~10题。人0204080120160米居住用地农业用地公共用地生态环境用地普通院落圈农林种植地网公共设施或公...

[九师联盟]2024届高三9月质量检测地理L试题

[九师联盟]2024届高三9月质量检测地理L试题

26℃

18.(13分)福建省长汀县位于福建省西部,武夷山脉南麓,是全国第一批“绿水青山就是金山银山”实践创新基地、首批国家生态文明建设示范市(县)。图12为长汀县示意...