江西省2024届高三名校9月联合测评历史答案

江西省2024届高三名校9月联合测评历史答案

23℃

二全国0所名校高考模拟金典卷成因:东北拥有广阔的平原,土地面积广大;近代资本主义经营模式的推动;清末新政;中华民国成立,政府推动;闯关东的推动。(5分)45...

江西省2024届高三名校9月联合测评物理答案

江西省2024届高三名校9月联合测评物理答案

30℃

(1)P处离平台高度h;(2)若碰后物块b恰好到达C处,求“的值;(3)若碰后物块b到达C处与挡板发生碰撞且碰撞无能量损失,物块b反弹至夕处再与物块α碰后粘在一起,要保...

江西省2024届高三名校9月联合测评化学答案

江西省2024届高三名校9月联合测评化学答案

30℃

制取无水ZAC,回收剩余的S0C,并验证生成物中含有s02的装置如图所示:(夹持及加装置已省略)的搅拌器ZnCl2·xH,0冰水品红溶液NaOH溶液浓硫酸已知:S0C山,是一种常...

江西省2024届高三名校9月联合测评生物答案

江西省2024届高三名校9月联合测评生物答案

30℃

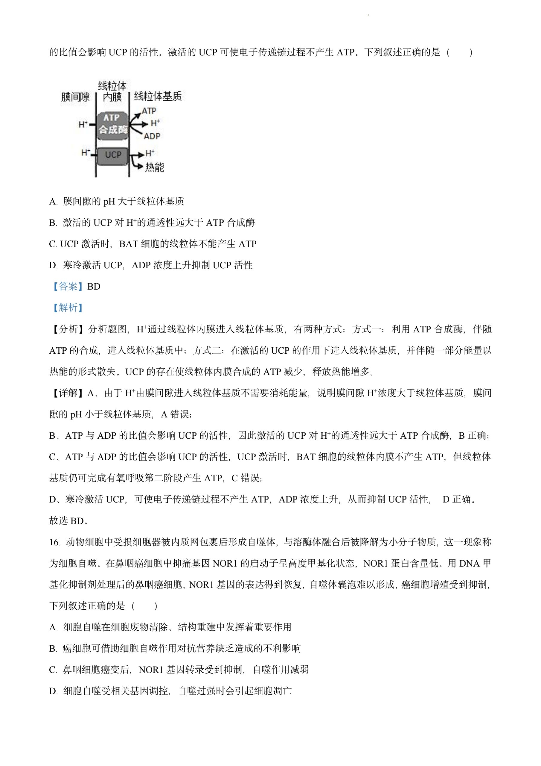
的比值会影响UCP的活性。激活的UCP可使电子传递链过程不产生ATP。下列叙述正确的是()线粒体膜间隙内膜」线粒体基质ATPATPH'合成酶◆HADPHUCPH"中热能A.膜间隙的pH...

九师联盟 2024届高三9月质量检测文科数学L答案

九师联盟 2024届高三9月质量检测文科数学L答案

33℃

周测卷九1.C解析:销售额=产品销售量×销售单价,所以选项C中的表述为确定性关系,不是相关关系.2.C解析:回归方程表示的是相关关系,不是函数关系,所以人均国内...

九师联盟 2024届高三9月质量检测生物X试题

九师联盟 2024届高三9月质量检测生物X试题

34℃

周测卷五1.C解析:本题考查萨顿假说的相关知识。萨顿提出了基因位于染色体上的假说,A项正确;萨顿发现了基因与染色体行为的平行关系,B项正确;摩尔根证明了果...

九师联盟 2024届高三9月质量检测生物X答案

九师联盟 2024届高三9月质量检测生物X答案

32℃

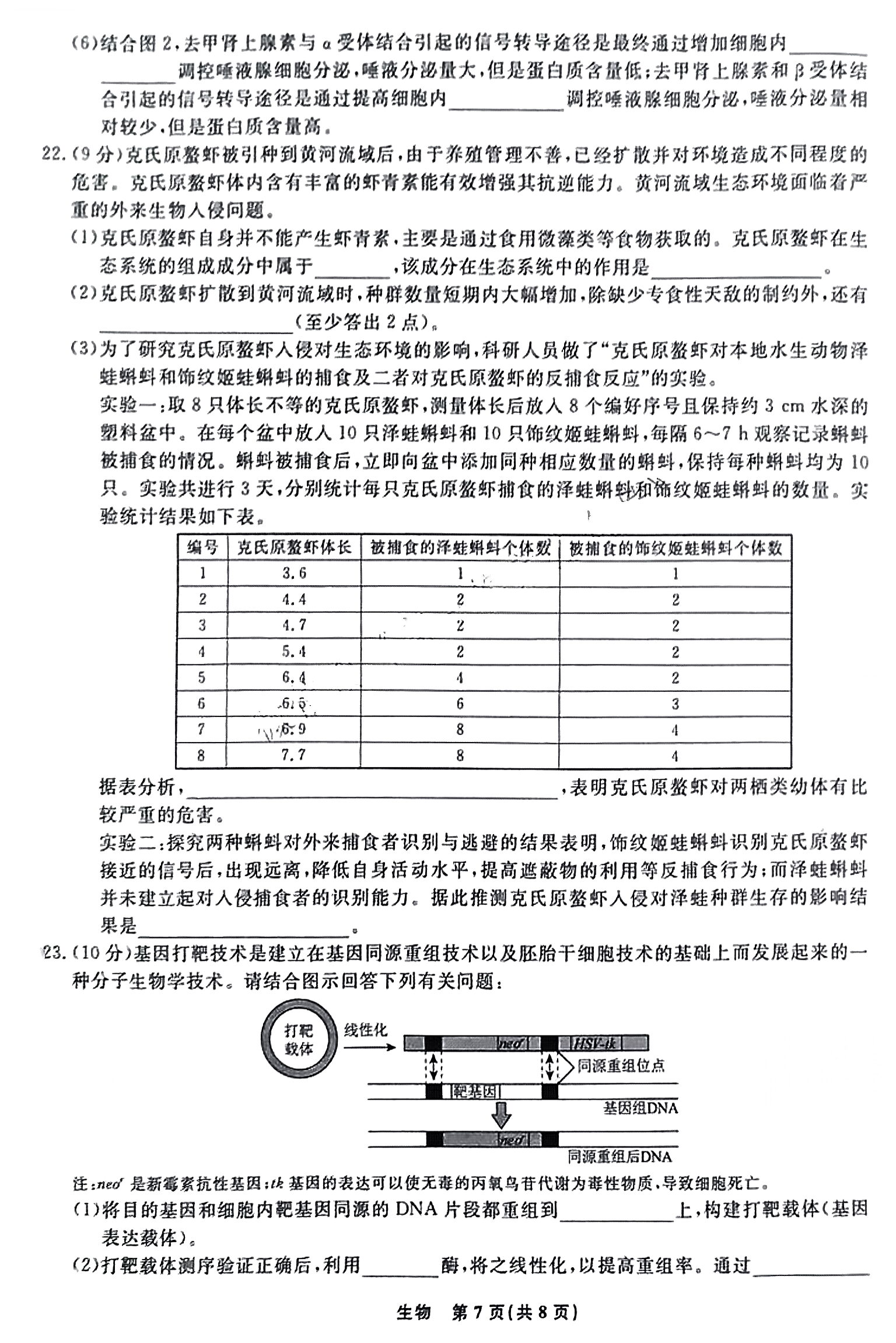
(6)结合图2,去甲肾上腺常与α受体结合引起的信号转导途径是最终通过增加细胞内调控睡液腺细胞分泌,睡液分泌量大,但是蛋白质名量低:去甲肾上腺素和B受体结合引...

九师联盟 2024届高三9月质量检测生物L试题

九师联盟 2024届高三9月质量检测生物L试题

27℃

表明细胞胞目右洗螺乐+以4山+(3)较高(1分)d点光反应速率高于c点,暗反应速率也可随之升高,所以C生成速率d点较高(4分)(4)有机肥分解产生C0,促进光合作用,或有机...

九师联盟 2024届高三9月质量检测生物L答案

九师联盟 2024届高三9月质量检测生物L答案

35℃

B.趋同进化是不同生物在相同环境条件下得到相同选择的结果C.物种A进化到物种M的过程一定经过了长期的地理隔离从而达到生殖隔离D.发生趋同进化后形成的两个物种M...