趣答答案

  • 首页
  • 金太阳联考
  • 衡中同卷
  • 衡水金卷
  • 炎德英才大联考
  • 青桐鸣大联考
首页 > 衡水金卷
衡水金卷先享题2023-2024高三一轮复习单元检测卷(重庆专版)/化学(1-7)答案

衡水金卷先享题2023-2024高三一轮复习单元检测卷(重庆专版)/化学(1-7)答案

2023-11-12 06:45:29 45℃

要生用八节名师导学·选择性考试第一轮总复习·化学5.某化学小组为测定一定质量的某铜铝混合二、非选择题物中...

衡水金卷先享题2023-2024高三一轮复习单元检测卷(湖南专版) 思想政治(1-7)答案

衡水金卷先享题2023-2024高三一轮复习单元检测卷(湖南专版) 思想政治(1-7)答案

2023-11-12 06:43:42 40℃

湘西州2024届高三第一次质量检测政治答案及解析1.答案:C·【解析】材料中强调共产主义要同传统的所有制关系...

2023-2024衡水金卷先享题 高三一轮复习单元检测卷(辽宁专版)/思想政治(1-21)答案

2023-2024衡水金卷先享题 高三一轮复习单元检测卷(辽宁专版)/思想政治(1-21)答案

2023-11-12 05:41:14 42℃

第4期《把握世界的规律》测试题(上)1.C①肢错误,要尊重客观条件,不能突破客观条件;②④肢正确,材料强调...

衡水金卷先享题2023-2024高三一轮复习单元检测卷(重庆专版)/化学(1-7)答案

衡水金卷先享题2023-2024高三一轮复习单元检测卷(重庆专版)/化学(1-7)答案

2023-11-12 05:38:15 38℃

要生用人书名师导学·选择性考试第轮总复习·化学(2)步骤2中操作A为C.Na2O2分别与H2O及CO2反应产生相同量的O2...

衡水金卷先享题2023-2024高三一轮复习单元检测卷(湖南专版) 思想政治(1-7)答案

衡水金卷先享题2023-2024高三一轮复习单元检测卷(湖南专版) 思想政治(1-7)答案

2023-11-12 05:37:31 25℃

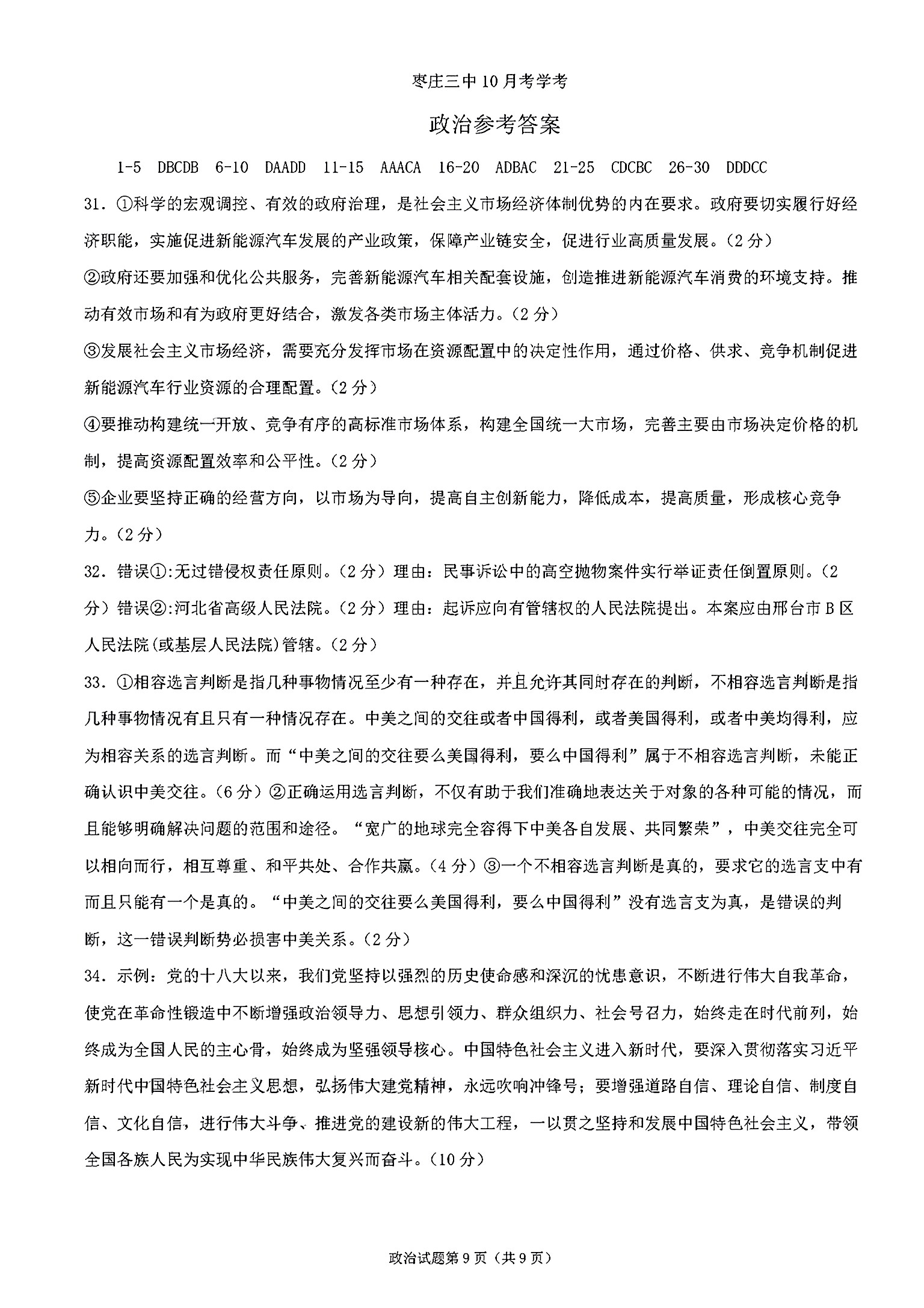
枣庄三中10月考学考政治参考答案1-5 DBCDB 6-10 DAADD 11-15 AAACA 16-20 ADBAC 21-25 CDCBC 26-30 DDDCC31...

2023-2024衡水金卷先享题 高三一轮复习单元检测卷(辽宁专版)/思想政治(1-21)答案

2023-2024衡水金卷先享题 高三一轮复习单元检测卷(辽宁专版)/思想政治(1-21)答案

2023-11-12 03:29:40 30℃

因素过程,属于提纯,是从感性具体到思维抽象的关键环节,③符合题意。②:对事物的认识是一个从“感性具体-思...

衡水金卷先享题2023-2024高三一轮复习单元检测卷(重庆专版)/化学(1-7)答案

衡水金卷先享题2023-2024高三一轮复习单元检测卷(重庆专版)/化学(1-7)答案

2023-11-12 03:27:06 28℃

要生用人节名师导学·选择性考试第一轮总复习·化学知识点一化学平衡常数及其应用基础知识夯实教材知识整合青...

衡水金卷先享题2023-2024高三一轮复习单元检测卷(湖南专版) 思想政治(1-7)答案

衡水金卷先享题2023-2024高三一轮复习单元检测卷(湖南专版) 思想政治(1-7)答案

2023-11-12 03:25:17 24℃

①消费结构升级是供需两侧良性互动的过程富平县2024届高三摸底考试②生产要注重科技创新,不断提升核心竞争力...

衡水金卷先享题2023-2024高三一轮复习单元检测卷(湖南专版) 思想政治(1-7)答案

衡水金卷先享题2023-2024高三一轮复习单元检测卷(湖南专版) 思想政治(1-7)答案

2023-11-12 02:19:44 24℃

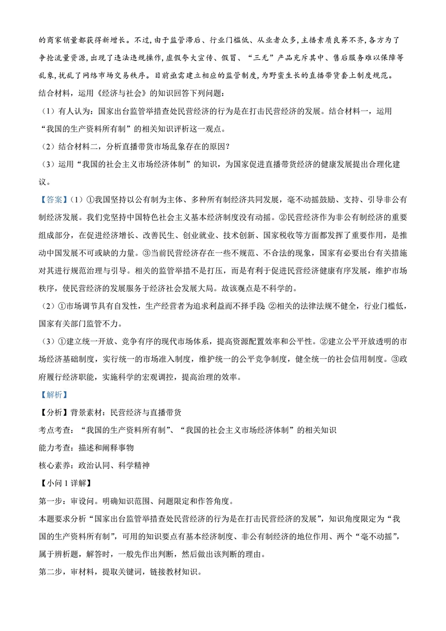
的商家销量都获得新增长。不过,由于监管滞后、行业门槛低、从业者众多,主播素质良莠不齐,各方为了争抢流...

2023-2024衡水金卷先享题高三一轮复习单元检测卷地理辽宁专版8试题

2023-2024衡水金卷先享题高三一轮复习单元检测卷地理辽宁专版8试题

2023-11-11 23:55:42 21℃

‹‹ ‹ 230 › ››

热门文章

  • [真题密卷]2024-2025学年度学科素养月度测评(二)2英语答案

    [真题密卷]2024-2025学年度学科素养月度测评(二)2英语答案

    2024-11-26 00:40:45 1204

  • 百校名师·2024普通高中高考模拟信息卷(一)英语答案

    百校名师·2024普通高中高考模拟信息卷(一)英语答案

    2023-09-29 10:45:35 995

  • 全国大联考 2024届高三第四次联考 4LK·(新高考)英语-Y 英语答案

    全国大联考 2024届高三第四次联考 4LK·(新高考)英语-Y 英语答案

    2023-10-10 21:11:25 966

  • 国考1号4·第4套·2024届高三阶段性考试(一)语文答案

    国考1号4·第4套·2024届高三阶段性考试(一)语文答案

    2023-09-22 00:59:59 947

  • 2024届北京专家卷(二)语文试题

    2024届北京专家卷(二)语文试题

    2023-10-22 01:47:13 865

标签列表

  • 衡水金卷先享题答案
  • 2024届高考模拟测试卷答案
  • 安康答案
  • 汉中市答案
  • 299C答案
  • 桂柳鸿图答案
  • 鸿图答案
  • 核心信息呈现答案
  • 新向标教育答案
  • 湖南省普通高中学业水平考试模拟试卷答案
  • 中考模拟演练答案
  • 安徽中考最后三模答案
  • 衡水名师原创高考信息卷答案
  • 考前演练答案
  • 湖南省普通高中学业水平考试模拟试卷(合格性考试)答案
  • 普通高校招生考试冲刺压轴卷答案
  • 冲刺压轴答案
  • 全国统一招生考试冲刺押题卷答案
  • 佩佩教育答案
  • 衡水名师卷答案

网站简介

趣答答案提供金太阳联考,衡中同卷,衡水金卷,炎德英才大联考,衡水名师卷,天一大联考,金科大联考,青桐鸣大联考答案

免责声明:本网站部分内容转摘互联网,如权利人发现存在侵犯版权问题,请及时与本站联系删除。

鲁ICP备2021045568号-2

. .