2023-2024衡水金卷先享题 高三一轮复习单元检测卷(辽宁专版)/思想政治(1-21)答案
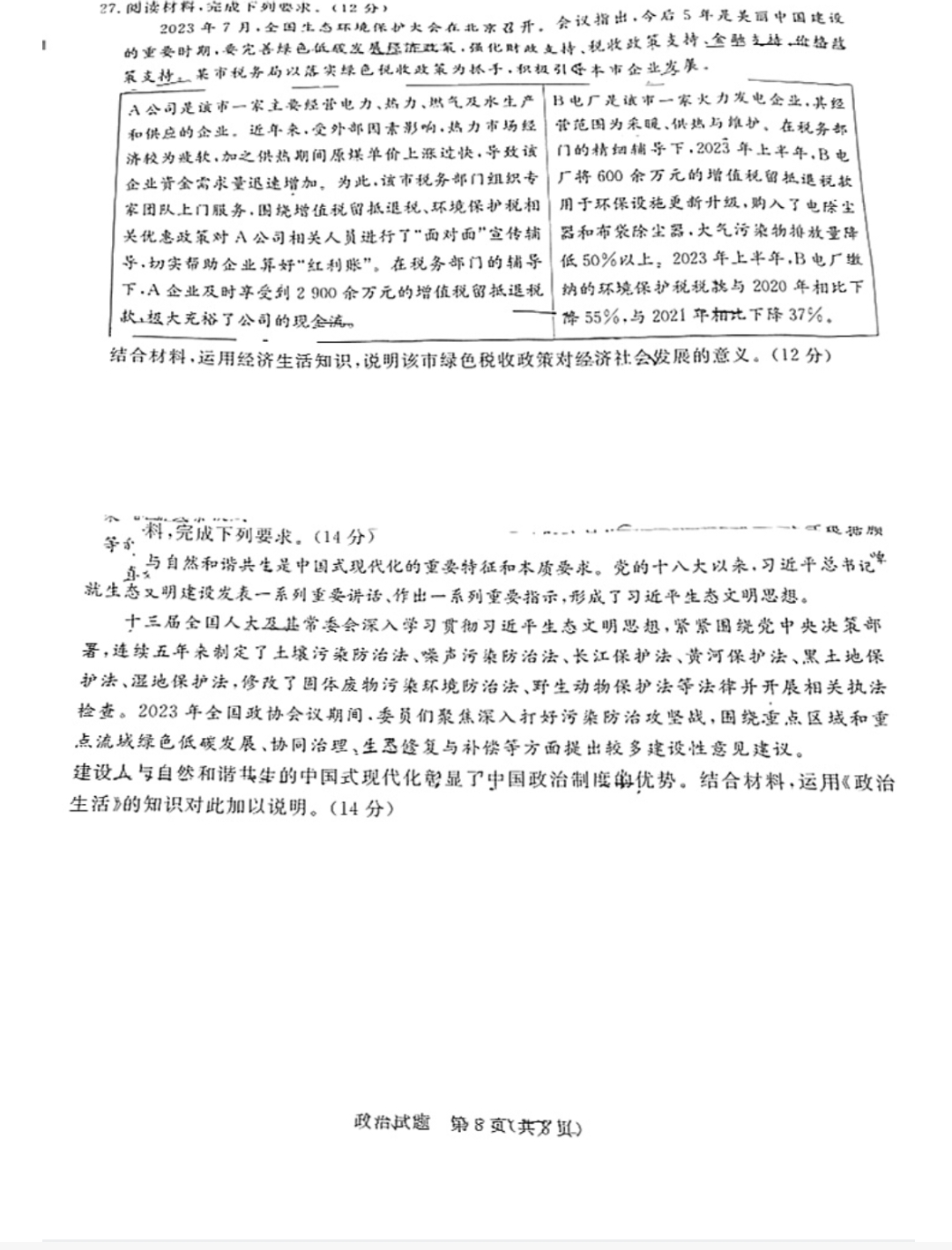
2023年7月,全四生占乐晚保松大会在北京8开。会议指出,今后5年是关可中四建设27.阅读封料·定成下列路求.(1...
衡水金卷先享题2023-2024高三一轮复习单元检测卷(重庆专版)/化学(1-7)答案
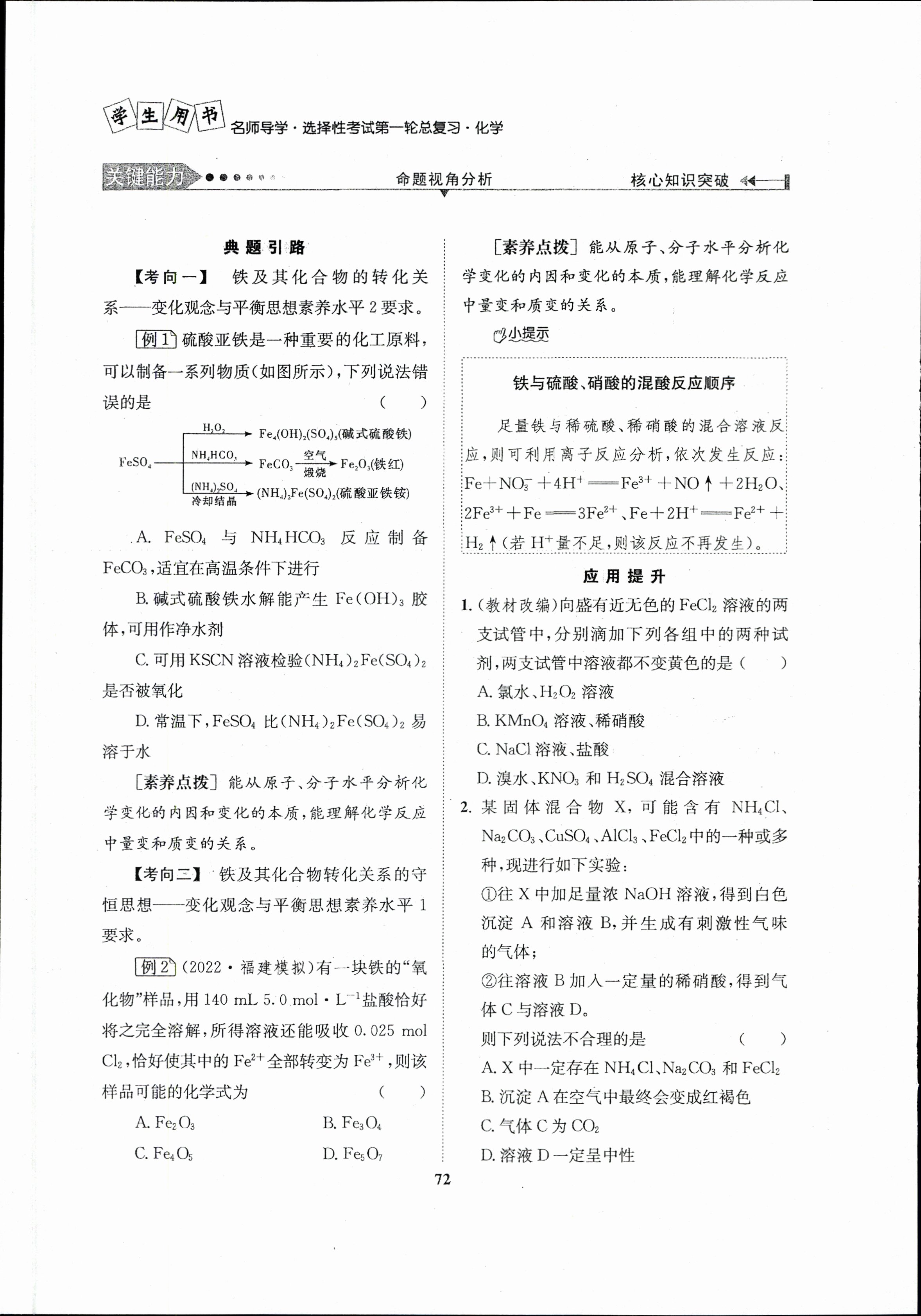
学生用人节名师导学·选择性考试第一轮总复习·化学命题视角分析核心知识突破《胃典题引路[素养点拨]能从原子...
衡水金卷先享题2023-2024高三一轮复习单元检测卷(湖南专版) 思想政治(1-7)答案
论》和1875年撰写的《哥达纲领批判》,对科学社会主义的理论原理进行了深刻的论证。其中,《共产党宣言》的...
2024年衡水金卷先享题分科综合卷 老高考政治三答案
实现共同富裕的重要力量”→可联系企业经营成功的主要因素。
2024年衡水金卷先享题分科综合卷 老高考政治三答案
上述机制产生的影响是7,近年来,在习近平总书记关于网络强国的重要思想指引下,我国加快推进网络安全领域①...
2024年衡水金卷先享题高三一轮复习夯基卷(江西专版)二数学f试卷答案
8.如图,四边形ABCD是半径为2的⊙0的内接四边形,连接OA,OC.若∠ADC=72°,则劣弧AC的长为()3A.B.5D.5D0BM第8...
2023-2024衡水金卷先享题 高三一轮复习单元检测卷(辽宁专版)/思想政治(1-21)答案
18.阅读材料,完成下列要求。(18分)》中中性“年下+殖店上。文化自估:科挂自强是推进中国式现代化的题中应...
2023-2024衡水金卷先享题 高三一轮复习单元检测卷(辽宁专版)/思想政治(1-21)答案
18.阅读材料,完成下列要求。(18分)》中中性“年下+殖店上。文化自估:科挂自强是推进中国式现代化的题中应...
衡水金卷先享题2023-2024高三一轮复习单元检测卷(重庆专版)/化学(1-7)答案
驻马店市2022一2023学年度第二学期期终考试高二化学试题参考答案第I卷(选择题,共48分)一、选择题(本题...








