趣答答案

  • 首页
  • 金太阳联考
  • 衡中同卷
  • 衡水金卷
  • 炎德英才大联考
  • 青桐鸣大联考
首页 > 衡水金卷
衡水金卷先享题 2023届调研卷 语文(新教材YW)(二)2答案

衡水金卷先享题 2023届调研卷 语文(新教材YW)(二)2答案

2023-11-08 12:53:35 52℃

共同富裕,坚持和加强党对“三农”工作的全面领导,牢牢守住保障 国家粮食安全和不发生规模性返贫两条底线,...

衡水金卷先享题 2023届调研卷 语文(全国乙卷B)(一)1试题

衡水金卷先享题 2023届调研卷 语文(全国乙卷B)(一)1试题

2023-11-08 12:49:09 36℃

一个民族和国家的作家、艺术家,只要忠实于生活和人民,只 要遵循艺术规律,其作品就必定会打上那个国家、...

2024普通高等学校招生全国统一考试模拟试题语文3衡水金卷先享题分科综合卷

2024普通高等学校招生全国统一考试模拟试题语文3衡水金卷先享题分科综合卷

2023-11-08 12:41:10 38℃

答案这两句诗纯用白描手法,(1分)描绘了水天相接、天空 远近莫辨和两岸青山连绵不断、随船起伏的行船所见之...

衡水金卷先享题2023-2024摸底卷政治二

衡水金卷先享题2023-2024摸底卷政治二

2023-11-08 11:53:34 59℃

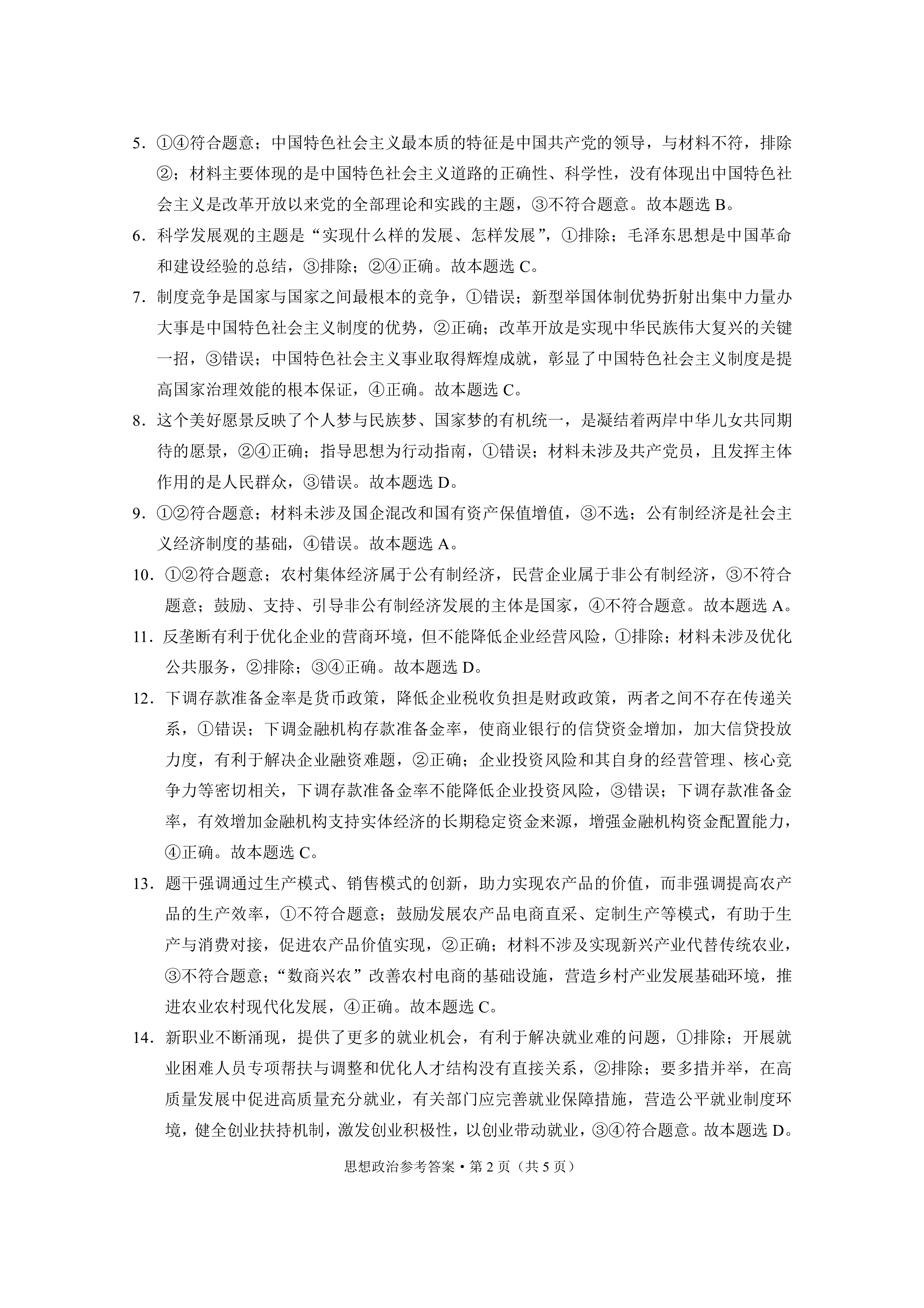
5.①④符合题意;中国特色社会主义最本质的特征是中国共产党的领导,与材料不符,排除②:材料主要体现的是中...

衡水金卷先享题2023-2024摸底卷语文2

衡水金卷先享题2023-2024摸底卷语文2

2023-11-08 11:49:35 42℃

16.简要分析诗歌尾联的艺术特点和作用。(6分) 答:

2023-2024衡水金卷先享题 高三一轮复习单元检测卷(辽宁专版)/思想政治(1-21)答案

2023-2024衡水金卷先享题 高三一轮复习单元检测卷(辽宁专版)/思想政治(1-21)答案

2023-11-08 11:29:13 33℃

的基础上,从中非发展的现实情况出发,准确地判断了中非关系未来发展的趋势。(4分)(2)①有助于非洲国家走上...

衡水金卷先享题2023-2024高三一轮复习单元检测卷(重庆专版)/化学(1-7)答案

衡水金卷先享题2023-2024高三一轮复习单元检测卷(重庆专版)/化学(1-7)答案

2023-11-08 11:27:30 30℃

23:03■a●0●8四49,令【高一】金太阳512A12…●●←河北省保定市2022-2023学年高一下学期…C.向容器中再充人0.8mo...

衡水金卷先享题2023-2024高三一轮复习单元检测卷(湖南专版) 思想政治(1-7)答案

衡水金卷先享题2023-2024高三一轮复习单元检测卷(湖南专版) 思想政治(1-7)答案

2023-11-08 11:25:34 35℃

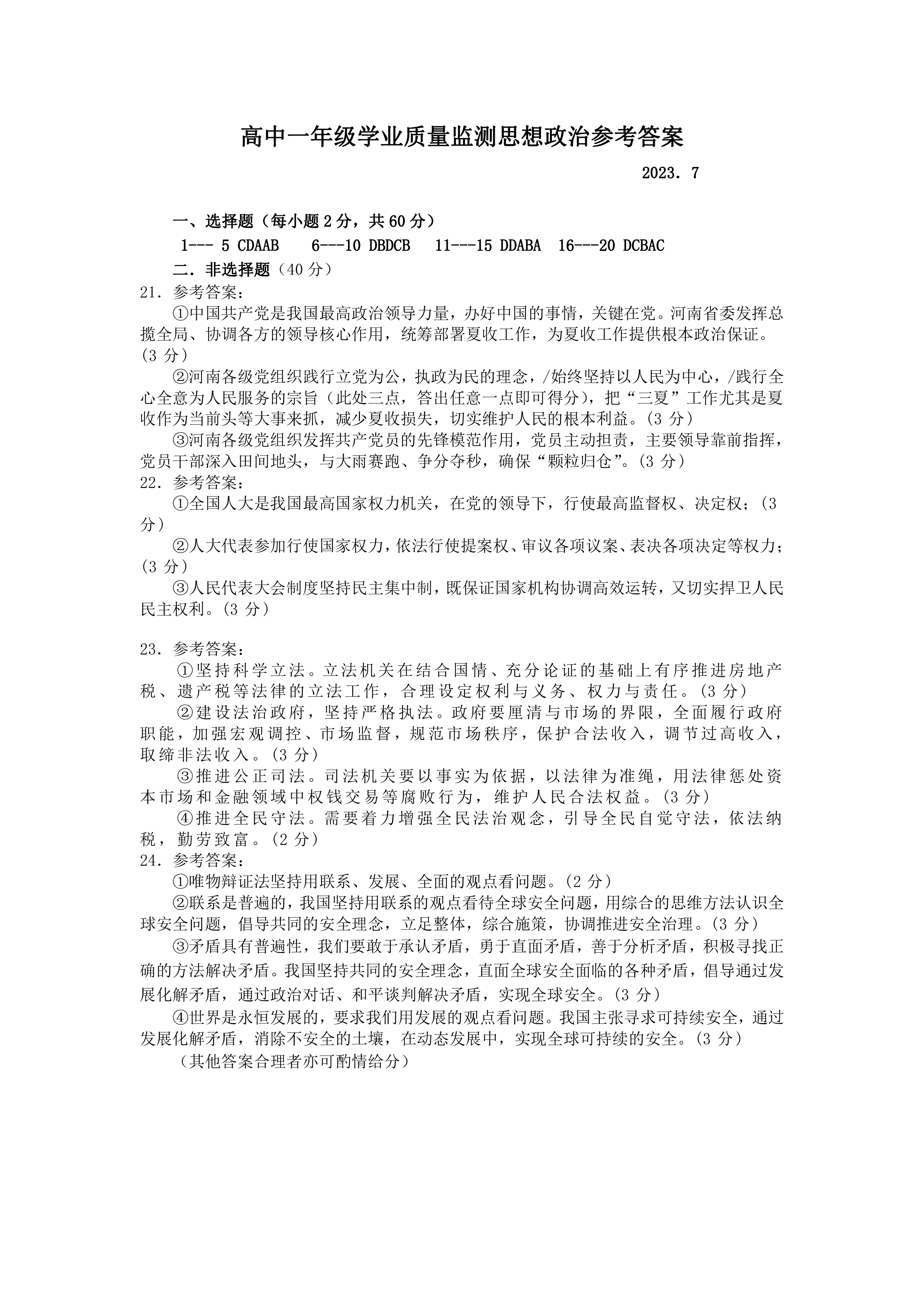
高中一年级学业质量监测思想政治参考答案2023.7一、选择题(每小题2分,共60分)1---5 CDAAB 6---10 DBDCB...

2023-2024衡水金卷先享题 高三一轮复习单元检测卷(辽宁专版)/思想政治(1-21)答案

2023-2024衡水金卷先享题 高三一轮复习单元检测卷(辽宁专版)/思想政治(1-21)答案

2023-11-08 10:52:57 30℃

-

衡水金卷先享题2023-2024高三一轮复习单元检测卷(重庆专版)/化学(1-7)答案

衡水金卷先享题2023-2024高三一轮复习单元检测卷(重庆专版)/化学(1-7)答案

2023-11-08 10:51:09 30℃

-

‹‹ ‹ 239 › ››

热门文章

  • [真题密卷]2024-2025学年度学科素养月度测评(二)2英语答案

    [真题密卷]2024-2025学年度学科素养月度测评(二)2英语答案

    2024-11-26 00:40:45 1239

  • 百校名师·2024普通高中高考模拟信息卷(一)英语答案

    百校名师·2024普通高中高考模拟信息卷(一)英语答案

    2023-09-29 10:45:35 1034

  • 全国大联考 2024届高三第四次联考 4LK·(新高考)英语-Y 英语答案

    全国大联考 2024届高三第四次联考 4LK·(新高考)英语-Y 英语答案

    2023-10-10 21:11:25 997

  • 国考1号4·第4套·2024届高三阶段性考试(一)语文答案

    国考1号4·第4套·2024届高三阶段性考试(一)语文答案

    2023-09-22 00:59:59 990

  • 2024届北京专家卷(二)语文试题

    2024届北京专家卷(二)语文试题

    2023-10-22 01:47:13 901

标签列表

  • 衡水金卷先享题答案
  • 2024届高考模拟测试卷答案
  • 安康答案
  • 汉中市答案
  • 299C答案
  • 桂柳鸿图答案
  • 鸿图答案
  • 核心信息呈现答案
  • 新向标教育答案
  • 湖南省普通高中学业水平考试模拟试卷答案
  • 中考模拟演练答案
  • 安徽中考最后三模答案
  • 衡水名师原创高考信息卷答案
  • 考前演练答案
  • 湖南省普通高中学业水平考试模拟试卷(合格性考试)答案
  • 普通高校招生考试冲刺压轴卷答案
  • 冲刺压轴答案
  • 全国统一招生考试冲刺押题卷答案
  • 佩佩教育答案
  • 衡水名师卷答案

网站简介

趣答答案提供金太阳联考,衡中同卷,衡水金卷,炎德英才大联考,衡水名师卷,天一大联考,金科大联考,青桐鸣大联考答案

免责声明:本网站部分内容转摘互联网,如权利人发现存在侵犯版权问题,请及时与本站联系删除。

鲁ICP备2021045568号-2

. .