趣答答案

  • 首页
  • 金太阳联考
  • 衡中同卷
  • 衡水金卷
  • 炎德英才大联考
  • 青桐鸣大联考
首页 >
2023~2024学年耀正优+高三年级名校阶段检测联考(24004C)数学试题

2023~2024学年耀正优+高三年级名校阶段检测联考(24004C)数学试题

2023-09-27 14:36:56 35℃

21.(12分)解:(1):f(x)=ax2+bx-2

2023~2024学年耀正优+高三年级名校阶段检测联考(24004C)物理试题

2023~2024学年耀正优+高三年级名校阶段检测联考(24004C)物理试题

2023-09-27 14:27:28 104℃

为1.3kgm3。若使风力发电机转动的风通过的截面积约为400m2,且风能的25%可转化为电能,则发电功率约为B.1.3×105WC.2.6×105WA.6.5x10WD.1.04×10W.在玻璃皿的中心放...

2023~2024学年耀正优+高三年级名校阶段检测联考(24004C)化学试题

2023~2024学年耀正优+高三年级名校阶段检测联考(24004C)化学试题

2023-09-27 14:23:48 27℃

17.(12分)含硫化合物,不仅用于研究化学反应的原理,也在生产生活有普遍应用。(1)以反应NaS2O3+H2S04一NaS04+SO2↑+S1+H20为例,探究外界条件对化学反应速率的影...

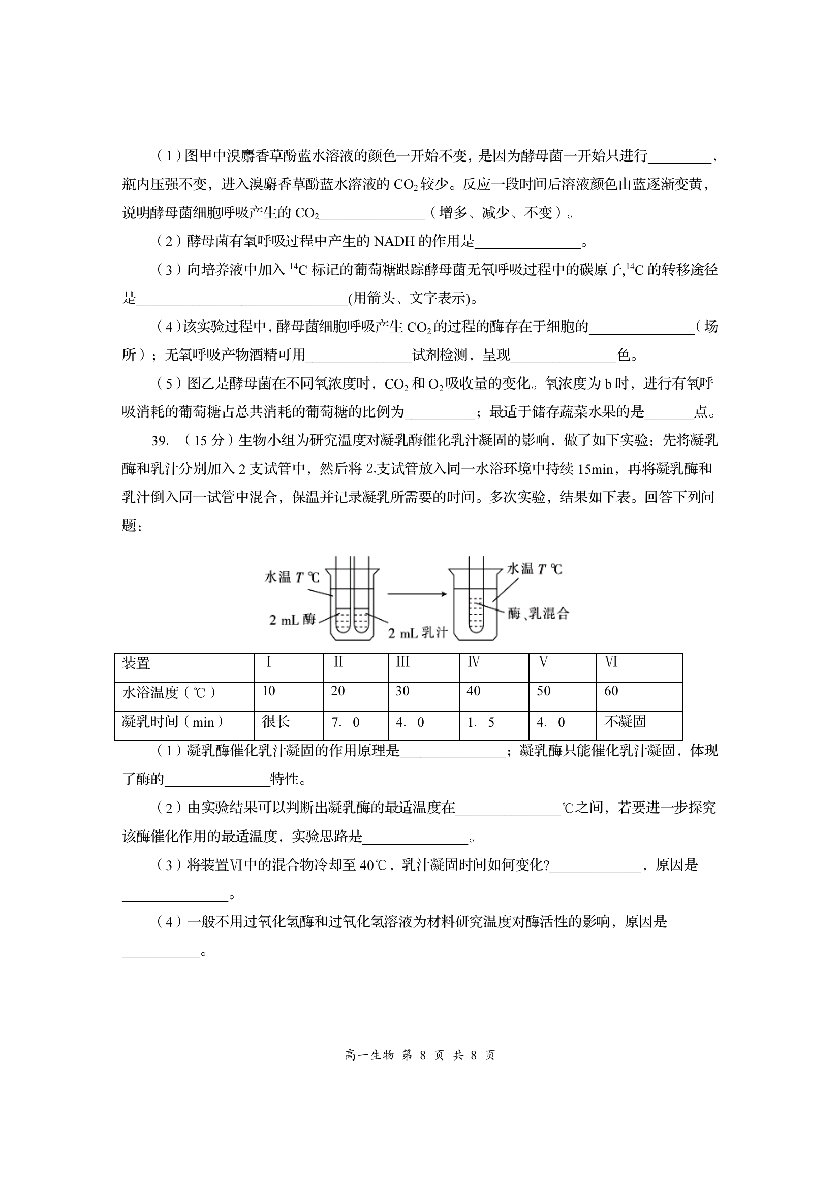
2023~2024学年耀正优+高三年级名校阶段检测联考(24004C)生物试题

2023~2024学年耀正优+高三年级名校阶段检测联考(24004C)生物试题

2023-09-27 14:20:40 32℃

(1)图甲中溴麝香草酚蓝水溶液的颜色一开始不变,是因为酵母菌一开始只进行瓶内压强不变,进入溴麝香草酚蓝水溶液的C02较少。反应一段时间后溶液颜色由蓝逐渐变黄...

2023~2024学年耀正优+高三年级名校阶段检测联考(24004C)语文答案

2023~2024学年耀正优+高三年级名校阶段检测联考(24004C)语文答案

2023-09-27 14:15:07 83℃

二、古代诗文阅读(34分)(-)文言文阅读(本题共4小题,19分)特青数放系香人是,肉有,可单头陆逊字伯言,吴郡吴人也。黄武元年,刘备率大军来向西界,权命逊为大...

2023~2024学年耀正优+高三年级名校阶段检测联考(24004C)英语答案

2023~2024学年耀正优+高三年级名校阶段检测联考(24004C)英语答案

2023-09-27 14:09:05 67℃

mathematics.During this period,he painted The Last Supper and developed his ideas for chemical weapons(化学武器).In 1506 he returned to Milan and beca...

2023~2024学年耀正优+高三年级名校阶段检测联考(24004C)数学答案

2023~2024学年耀正优+高三年级名校阶段检测联考(24004C)数学答案

2023-09-27 14:06:36 40℃

4片+2=联列。=k(x+)+消x得ky2-4y+4k+41=0,所以…6分y2=4x,乃乃=4k+41k81片=又因为2t+,则24t33化简得(36+)+32k-32=0,同理(36+2)k号+32k,-32=0,9分-321k+k2=所以k...

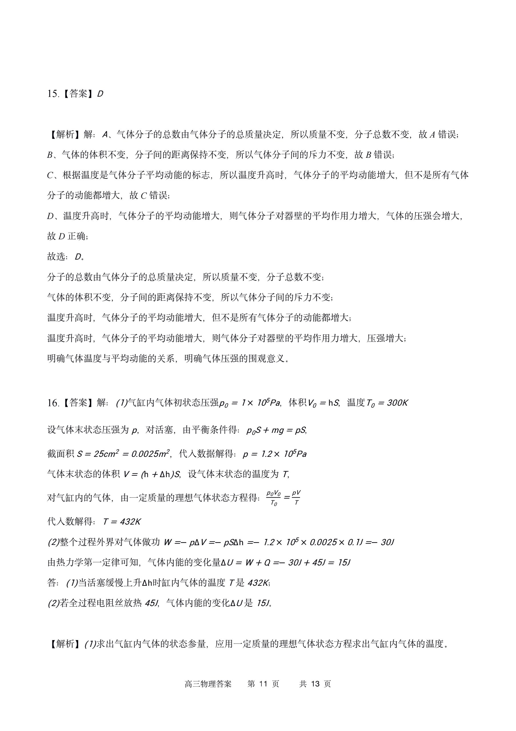
2023~2024学年耀正优+高三年级名校阶段检测联考(24004C)物理答案

2023~2024学年耀正优+高三年级名校阶段检测联考(24004C)物理答案

2023-09-27 13:59:28 50℃

15.【答案】D【解析】解:A、气体分子的总数由气体分子的总质量决定,所以质量不变,分子总数不变,故A错误;B、气体的体积不变,分子间的距离保持不变,所以气...

2023~2024学年耀正优+高三年级名校阶段检测联考(24004C)化学答案

2023~2024学年耀正优+高三年级名校阶段检测联考(24004C)化学答案

2023-09-27 13:55:24 52℃

②)CO有半导体性质,不溶于水,可溶于氨水生成C(NH),],其中NH,的中心原子的杂化类型为,[CuNH)了中存在的化学键类型除了配位键外,还有(3)铜能与类卤素[(SCND]反应...

名校联考联合体2024届高三第二次联考语文试卷及参考答案

名校联考联合体2024届高三第二次联考语文试卷及参考答案

2023-09-27 13:50:25 23℃

且中国古代爽服制度论丛写古代的衣”与“行”,所涉及的内容与中国古代物质文化》专题三、五的内容是重合的。C孙机先生由于继承了王国推的史学思想,尤其对“二重证...

‹‹ ‹ 8152 › ››

热门文章

  • [真题密卷]2024-2025学年度学科素养月度测评(二)2英语答案

    [真题密卷]2024-2025学年度学科素养月度测评(二)2英语答案

    2024-11-26 00:40:45 1246

  • 百校名师·2024普通高中高考模拟信息卷(一)英语答案

    百校名师·2024普通高中高考模拟信息卷(一)英语答案

    2023-09-29 10:45:35 1040

  • 国考1号4·第4套·2024届高三阶段性考试(一)语文答案

    国考1号4·第4套·2024届高三阶段性考试(一)语文答案

    2023-09-22 00:59:59 1003

  • 全国大联考 2024届高三第四次联考 4LK·(新高考)英语-Y 英语答案

    全国大联考 2024届高三第四次联考 4LK·(新高考)英语-Y 英语答案

    2023-10-10 21:11:25 1001

  • 2024届北京专家卷(二)语文试题

    2024届北京专家卷(二)语文试题

    2023-10-22 01:47:13 905

标签列表

  • 衡水金卷先享题答案
  • 2024届高考模拟测试卷答案
  • 安康答案
  • 汉中市答案
  • 299C答案
  • 桂柳鸿图答案
  • 鸿图答案
  • 核心信息呈现答案
  • 新向标教育答案
  • 湖南省普通高中学业水平考试模拟试卷答案
  • 中考模拟演练答案
  • 安徽中考最后三模答案
  • 衡水名师原创高考信息卷答案
  • 考前演练答案
  • 湖南省普通高中学业水平考试模拟试卷(合格性考试)答案
  • 普通高校招生考试冲刺压轴卷答案
  • 冲刺压轴答案
  • 全国统一招生考试冲刺押题卷答案
  • 佩佩教育答案
  • 衡水名师卷答案

网站简介

趣答答案提供金太阳联考,衡中同卷,衡水金卷,炎德英才大联考,衡水名师卷,天一大联考,金科大联考,青桐鸣大联考答案

免责声明:本网站部分内容转摘互联网,如权利人发现存在侵犯版权问题,请及时与本站联系删除。

鲁ICP备2021045568号-2

. .