超级全能生名校交流2024届高三第一次联考4005C语文答案
我们正常人一样。可地站起来为什么这么痛苦见?口。。。一丽山高台天让我自己来吧…”我赶紧说。姑娘点点头,指了指茶壶和杯子,慢慢地坐下去。“你的身体这么差啊...
我们正常人一样。可地站起来为什么这么痛苦见?口。。。一丽山高台天让我自己来吧…”我赶紧说。姑娘点点头,指了指茶壶和杯子,慢慢地坐下去。“你的身体这么差啊...
补全短文36~40 DGBFE完形填空本文主要讲述了一对81岁的老夫妇被他们的狼犬莎娜救助的故事。41.C他们要去喂这些饥饿的动物。42.D两棵树倒了,他们被困在了两栋房...
由于AC⊥BD,BDTX)=O,所以AC1平面BDDB.,所以AC1BB.…4分(2)解:分别以OA,OB,OO为x,y,之轴正方向建立如图所示空间直A,角坐标系,连接A,C;·0A=0B-号×6=32.0A=0B,-号×1...
发展,在发展过程中创新,推动优秀传统文化创新性发展。20.【参考答案】(1)①实践是认识的基础,实践是认识的来源和发展动力。青少年深入革命纪念地和红色景区景...
42.阅读材料,完成下列要求。(12分)请考生从3道选考题中任选一题作答。如果多做,则按所46.[历史一选修3:20世纪的战争与和平](15分》材料47.[历史一选修4:中外...
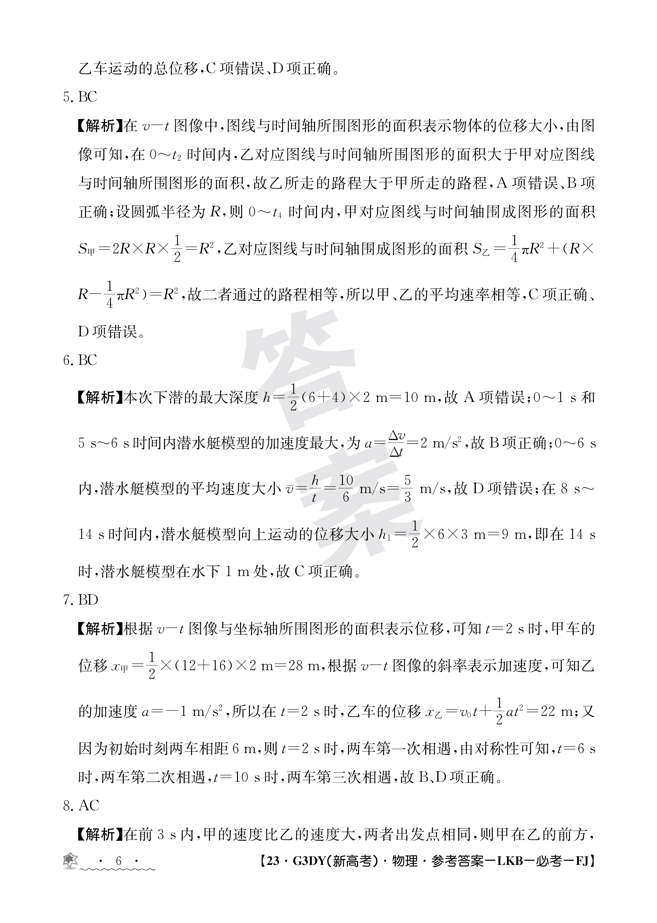
乙车运动的总位移,C项错误、D项正确。5.BC【解析】在)一t图像中,图线与时间轴所围图形的面积表示物体的位移大小,由图像可知,在02时间内,乙对应图线与时间轴...
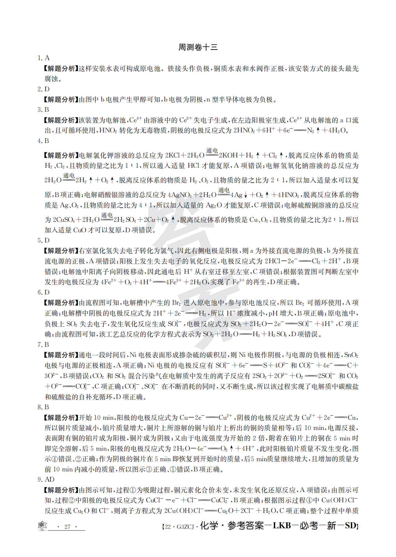
周测卷十三1.A【解题分析】这样安装水表可构成原电池。铁接头作负极,铜质水表和水阀作正极,该安装方式的接头最先腐蚀。2.D【解题分析】由图中b电极产生甲醇可...
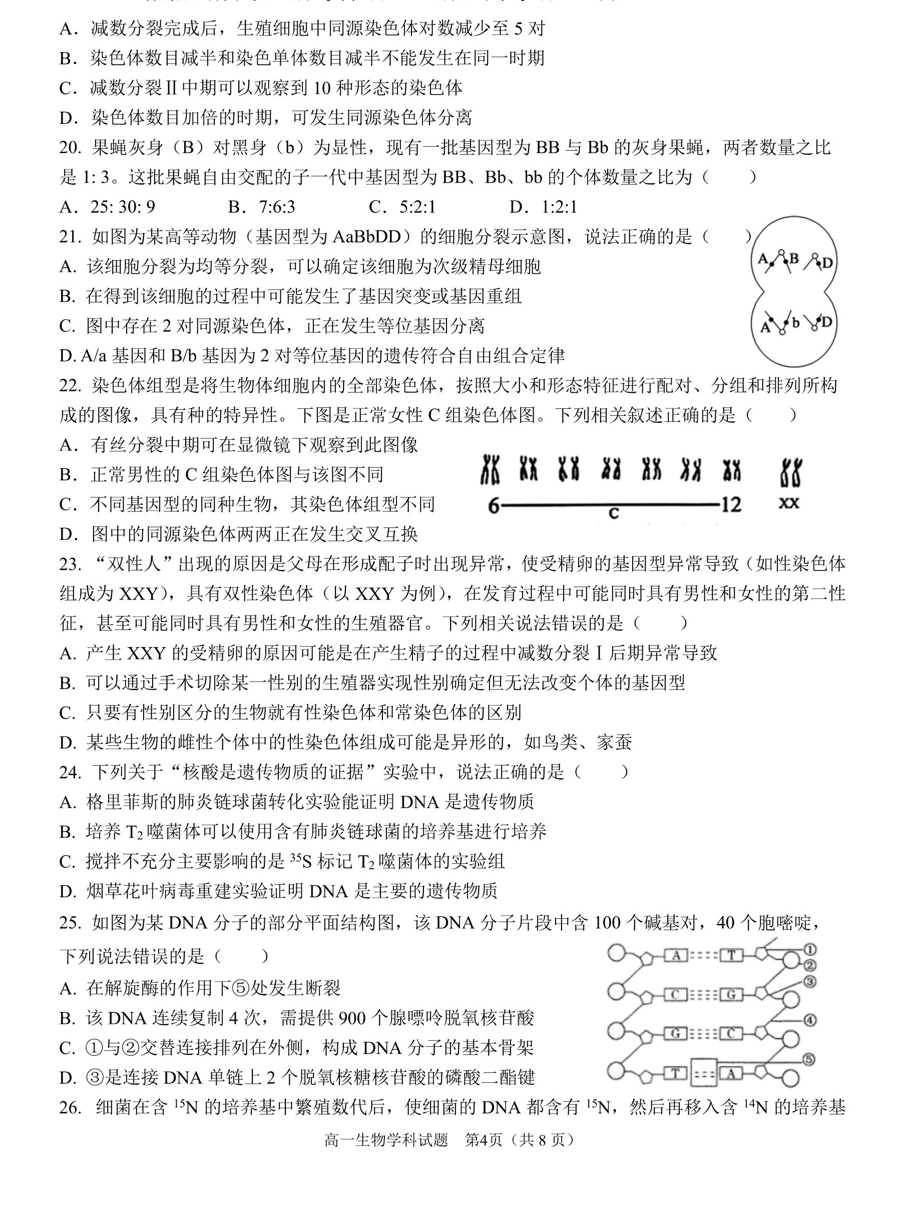
A.减数分裂完成后,生殖细胞中同源染色体对数减少至5对B.染色体数目减半和染色单体数目减半不能发生在同一时期C.减数分裂Ⅱ中期可以观察到10种形态的染色体D.染色...
生物冲刺吞(四)参考答案脸溪、大肠杆菌、乳酸菌、支原体都是原核生物,迎春、酵母菌、小鼠和小。蓝藻没有叶绿体,A错误:原核细胞中的DNA在复制、转录时需要与...
全国100所名校高考专项强化卷·历史卷一参芳答案1.C根据材料信息“各地因山川阻隔形成了很多特殊的地理单元”“就植被而言…”并结合所学知识可知,中国早期农业因为南...