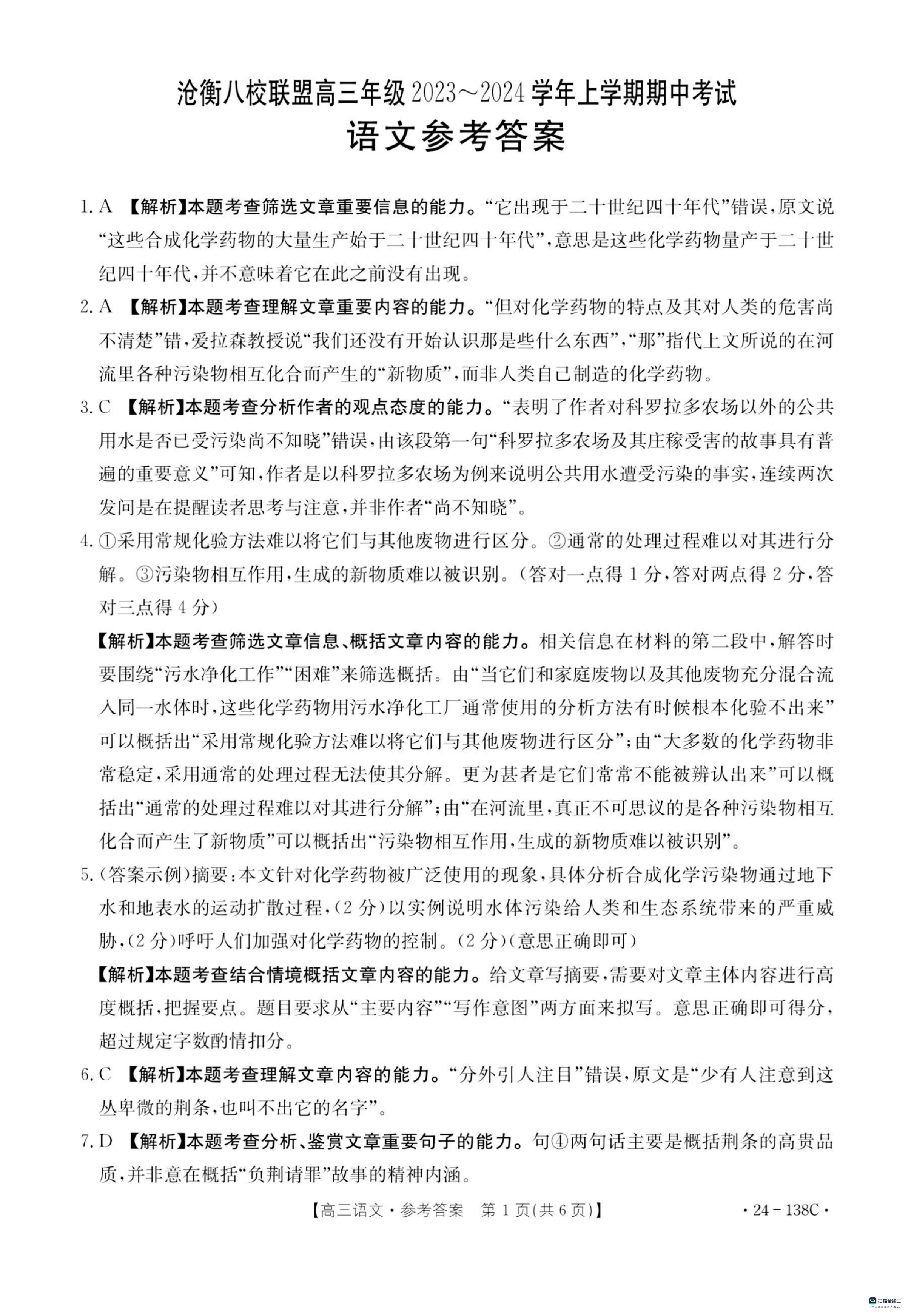
趣答答案

  • 首页
  • 金太阳联考
  • 衡中同卷
  • 衡水金卷
  • 炎德英才大联考
  • 青桐鸣大联考
首页 > 衡水金卷
衡水金卷先享题2023-2024高三一轮复习单元检测卷(重庆专版)/化学(1-7)答案

衡水金卷先享题2023-2024高三一轮复习单元检测卷(重庆专版)/化学(1-7)答案

2023-11-17 13:51:46 32℃

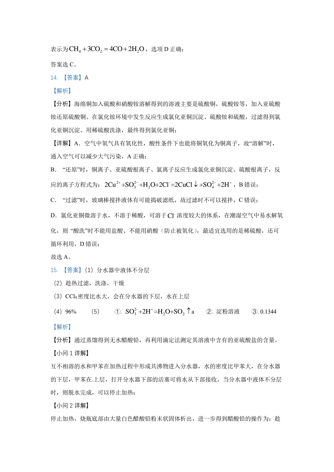
表示为CH4+3C0,=4C0+2H,0,选项D正确:答案选C。14.【答案】A【解析)【分析】海绵铜加入硫酸和硝酸铵溶解得...

衡水金卷先享题2024答案数学分科综合卷 新教材乙卷A

衡水金卷先享题2024答案数学分科综合卷 新教材乙卷A

2023-11-17 12:53:04 28℃

分层突破训练答案精解精析12.35.A+B+C=m,.'.C=T-A-B,4sin 40cos a-cos(a+B)sin a=.tan C=tan(T-A-B)=-tan(A...

衡水金卷先享题2023-2024高三一轮复习单元检测卷(重庆专版)/化学(1-7)答案

衡水金卷先享题2023-2024高三一轮复习单元检测卷(重庆专版)/化学(1-7)答案

2023-11-17 12:25:32 26℃

A(C,H,O)(CH).SO.BHIOH-H一定条件HCH,CIE(C,H)AICl,光照G (C,H,CI)已以下信息:OH(CH,)S0.①OH②A的苯环上有...

衡水金卷先享题2023-2024高三一轮复习单元检测卷(重庆专版)/化学(1-7)答案

衡水金卷先享题2023-2024高三一轮复习单元检测卷(重庆专版)/化学(1-7)答案

2023-11-17 10:13:07 26℃

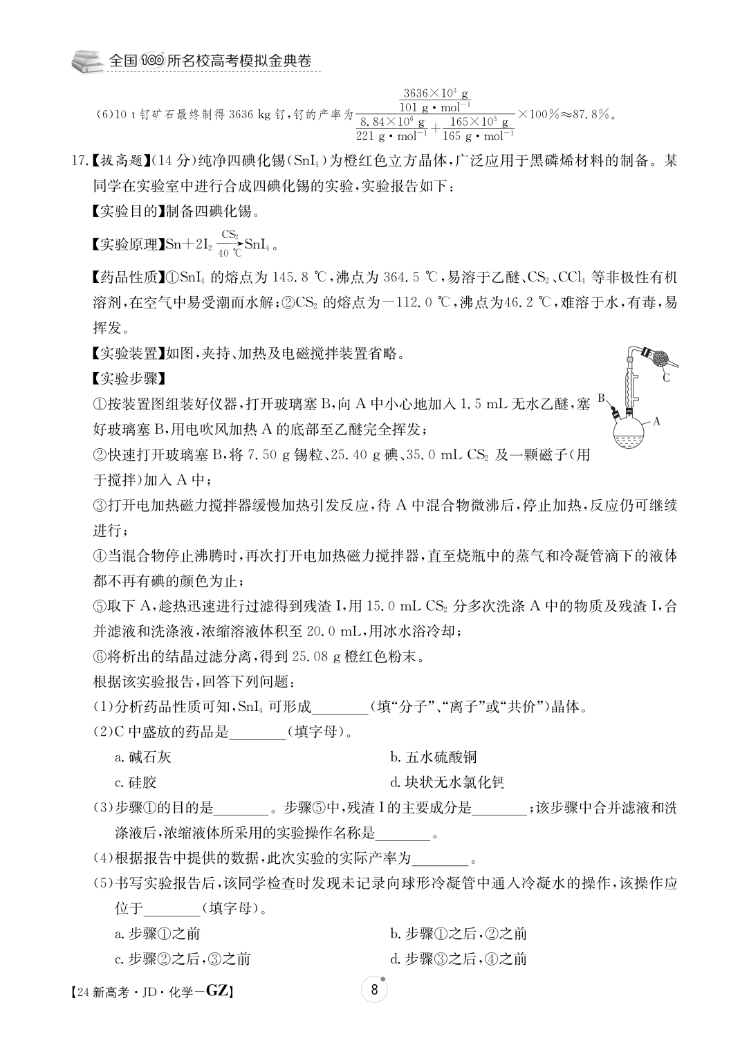
全国@0所名校高考模拟金典卷3636×103g101g·mol□-×100%≈87.8%。(610t钉矿石最终制得3636kg钉,钉的产率为8....

衡水金卷先享题2024答案数学分科综合卷 新教材乙卷A

衡水金卷先享题2024答案数学分科综合卷 新教材乙卷A

2023-11-17 07:13:07 33℃

大一轮复习学案数学4.(2022山东模拟)写出一个满足“图象既关于直为偶函数,则p=:若f(x)为奇函数,线x=1对称...

衡水金卷先享题2023-2024摸底卷政治二

衡水金卷先享题2023-2024摸底卷政治二

2023-11-16 23:19:40 37℃

衡水金卷先享题 2023届调研卷 语文(新教材YW)(二)2答案

衡水金卷先享题 2023届调研卷 语文(新教材YW)(二)2答案

2023-11-16 23:13:31 34℃

衡水金卷先享题分科综合卷2024年普通高等学校招生全国统一考试模拟试卷一语文

衡水金卷先享题分科综合卷2024年普通高等学校招生全国统一考试模拟试卷一语文

2023-11-16 23:09:39 38℃

衡水金卷先享题2024答案数学分科综合卷 新教材乙卷A

衡水金卷先享题2024答案数学分科综合卷 新教材乙卷A

2023-11-16 23:07:28 33℃

学生用人书名师导学·新高考第一轮总复习·数学心训练巩固走进高考高考真题4已知防圆形+苦=1(a>b>0)过点(2,W...

2024年衡水金卷先享题 分科综合卷 全国甲卷 语文(一)2试题

2024年衡水金卷先享题 分科综合卷 全国甲卷 语文(一)2试题

2023-11-16 23:05:45 34℃

‹‹ ‹ 223 › ››

热门文章

  • [真题密卷]2024-2025学年度学科素养月度测评(二)2英语答案

    [真题密卷]2024-2025学年度学科素养月度测评(二)2英语答案

    2024-11-26 00:40:45 1204

  • 百校名师·2024普通高中高考模拟信息卷(一)英语答案

    百校名师·2024普通高中高考模拟信息卷(一)英语答案

    2023-09-29 10:45:35 995

  • 全国大联考 2024届高三第四次联考 4LK·(新高考)英语-Y 英语答案

    全国大联考 2024届高三第四次联考 4LK·(新高考)英语-Y 英语答案

    2023-10-10 21:11:25 966

  • 国考1号4·第4套·2024届高三阶段性考试(一)语文答案

    国考1号4·第4套·2024届高三阶段性考试(一)语文答案

    2023-09-22 00:59:59 947

  • 2024届北京专家卷(二)语文试题

    2024届北京专家卷(二)语文试题

    2023-10-22 01:47:13 864

标签列表

  • 衡水金卷先享题答案
  • 2024届高考模拟测试卷答案
  • 安康答案
  • 汉中市答案
  • 299C答案
  • 桂柳鸿图答案
  • 鸿图答案
  • 核心信息呈现答案
  • 新向标教育答案
  • 湖南省普通高中学业水平考试模拟试卷答案
  • 中考模拟演练答案
  • 安徽中考最后三模答案
  • 衡水名师原创高考信息卷答案
  • 考前演练答案
  • 湖南省普通高中学业水平考试模拟试卷(合格性考试)答案
  • 普通高校招生考试冲刺压轴卷答案
  • 冲刺压轴答案
  • 全国统一招生考试冲刺押题卷答案
  • 佩佩教育答案
  • 衡水名师卷答案

网站简介

趣答答案提供金太阳联考,衡中同卷,衡水金卷,炎德英才大联考,衡水名师卷,天一大联考,金科大联考,青桐鸣大联考答案

免责声明:本网站部分内容转摘互联网,如权利人发现存在侵犯版权问题,请及时与本站联系删除。

鲁ICP备2021045568号-2

. .