趣答答案

  • 首页
  • 金太阳联考
  • 衡中同卷
  • 衡水金卷
  • 炎德英才大联考
  • 青桐鸣大联考
首页 > 衡中同卷
衡中同卷·2022-2023学年度高考分科综合测试卷 全国乙卷 语文(一)乙

衡中同卷·2022-2023学年度高考分科综合测试卷 全国乙卷 语文(一)乙

2023-11-06 11:43:14 80℃

答:①②③18.文中画波浪线的句子有语病,请进行修改,使语言表达准确。可少量增删词语,不得改变原意。(4分)...

衡中同卷·2022-2023学年度高考分科综合测试卷 全国乙卷 语文(一)乙

衡中同卷·2022-2023学年度高考分科综合测试卷 全国乙卷 语文(一)乙

2023-11-06 10:39:05 75℃

作文等级评分标准(60分)一等二等三等四等作文等级(20-16分)(15-11分)(10-6分)(5-0分)符合题意符合题意基本...

衡中同卷·2022-2023学年度高考分科综合测试卷 全国乙卷 语文(一)2

衡中同卷·2022-2023学年度高考分科综合测试卷 全国乙卷 语文(一)2

2023-11-06 10:35:09 81℃

第一单元【运用角度2】敬畏如其人”的方面进行论证,使得观点具有较强的说曾国藩曾说:“心存敬畏,方能行有...

衡中同卷·2022-2023学年度高考分科综合测试卷 全国乙卷 语文(一)2

衡中同卷·2022-2023学年度高考分科综合测试卷 全国乙卷 语文(一)2

2023-11-06 09:27:38 76℃

参考答案事之利害。尚书令王肃又帮助邢峦,而邢峦的道理终究欠缺,选人才者经常被人的才干所蒙蔽而忘记了考...

衡中同卷·2022-2023学年度高考分科综合测试卷 全国乙卷 语文(一)乙

衡中同卷·2022-2023学年度高考分科综合测试卷 全国乙卷 语文(一)乙

2023-11-06 07:15:33 103℃

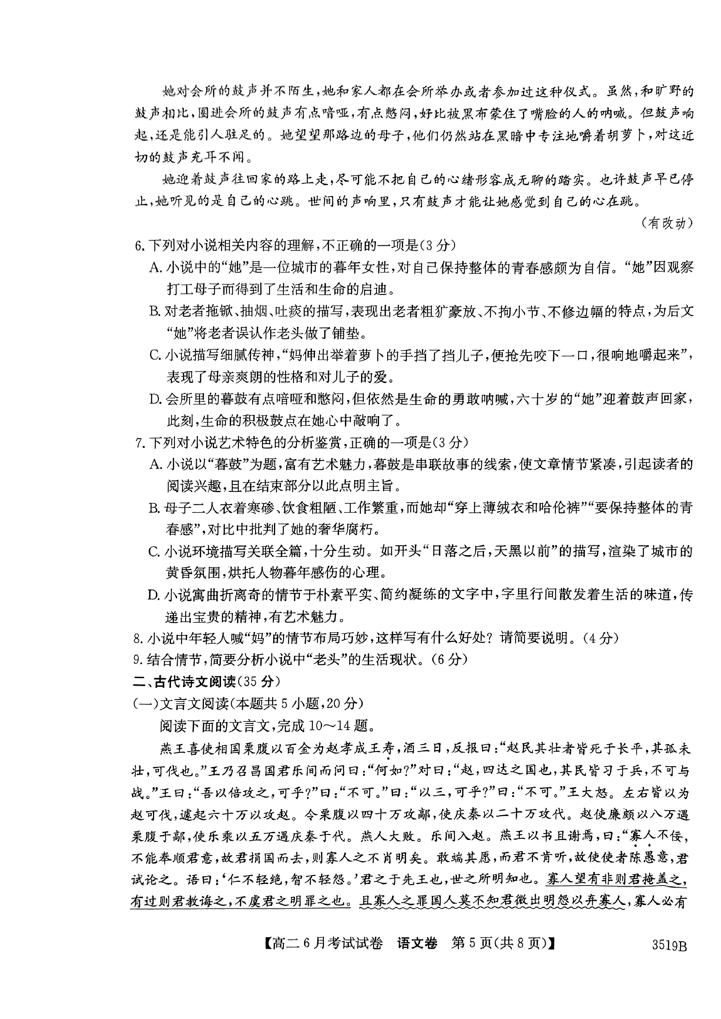
了追求美好生活的努力,也映照了现代女性勇于面对生活和工作挑战的坚毅的性格。近年来,新的文本形式也在“...

衡中同卷·2022-2023学年度高考分科综合测试卷 全国乙卷 语文(一)2

衡中同卷·2022-2023学年度高考分科综合测试卷 全国乙卷 语文(一)2

2023-11-06 07:11:05 73℃

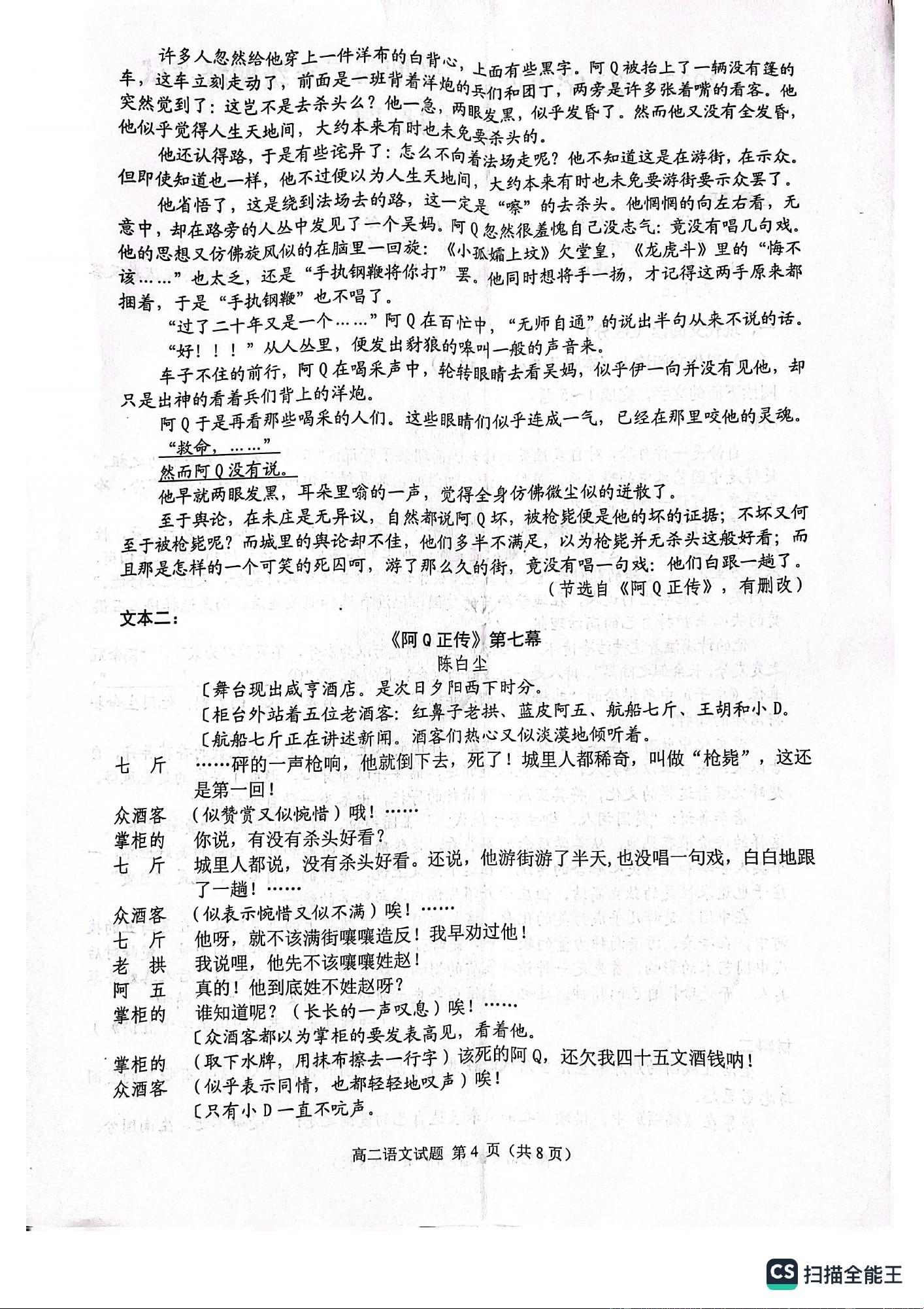
许多人忽然给他穿上一件洋布的白背心,上面有些黑字。阿Q被抬上了一辆没有篷的车,这车立刻走动了,前面是...

衡中同卷·2022-2023学年度高考分科综合测试卷 全国乙卷 语文(一)乙

衡中同卷·2022-2023学年度高考分科综合测试卷 全国乙卷 语文(一)乙

2023-11-06 06:07:09 73℃

她对会所的鼓声并不陌生,她和家人都在会所举办或者参加过这种仪式。虽然,和旷野的鼓声相比,圈进会所的鼓...

衡中同卷·2022-2023学年度高考分科综合测试卷 全国乙卷 语文(一)2

衡中同卷·2022-2023学年度高考分科综合测试卷 全国乙卷 语文(一)2

2023-11-06 06:03:10 75℃

(三)在班级举办的“善学精思”交流会上,启慧小组以下面的阅读材料为例,带领大家学习古诗文。完成第8一11题...

衡中同卷·2022-2023学年度高考分科综合测试卷 全国乙卷 语文(一)乙

衡中同卷·2022-2023学年度高考分科综合测试卷 全国乙卷 语文(一)乙

2023-11-06 03:49:05 96℃

学全国@0所名校高三月考卷札记谒见诸侯是合乎礼的。B.子思认为君臣在地位上应该是被侍奉和侍奉的关系,所以...

衡中同卷·2022-2023学年度高考分科综合测试卷 全国乙卷 语文(一)乙

衡中同卷·2022-2023学年度高考分科综合测试卷 全国乙卷 语文(一)乙

2023-11-06 03:47:42 79℃

学全国@0所名校高三月考卷札记谒见诸侯是合乎礼的。B.子思认为君臣在地位上应该是被侍奉和侍奉的关系,所以...

‹‹ ‹ 119 › ››

热门文章

  • [真题密卷]2024-2025学年度学科素养月度测评(二)2英语答案

    [真题密卷]2024-2025学年度学科素养月度测评(二)2英语答案

    2024-11-26 00:40:45 1256

  • 百校名师·2024普通高中高考模拟信息卷(一)英语答案

    百校名师·2024普通高中高考模拟信息卷(一)英语答案

    2023-09-29 10:45:35 1056

  • 全国大联考 2024届高三第四次联考 4LK·(新高考)英语-Y 英语答案

    全国大联考 2024届高三第四次联考 4LK·(新高考)英语-Y 英语答案

    2023-10-10 21:11:25 1016

  • 国考1号4·第4套·2024届高三阶段性考试(一)语文答案

    国考1号4·第4套·2024届高三阶段性考试(一)语文答案

    2023-09-22 00:59:59 1013

  • 2024届北京专家卷(二)语文试题

    2024届北京专家卷(二)语文试题

    2023-10-22 01:47:13 917

标签列表

  • 衡水金卷先享题答案
  • 2024届高考模拟测试卷答案
  • 安康答案
  • 汉中市答案
  • 299C答案
  • 桂柳鸿图答案
  • 鸿图答案
  • 核心信息呈现答案
  • 新向标教育答案
  • 湖南省普通高中学业水平考试模拟试卷答案
  • 中考模拟演练答案
  • 安徽中考最后三模答案
  • 衡水名师原创高考信息卷答案
  • 考前演练答案
  • 湖南省普通高中学业水平考试模拟试卷(合格性考试)答案
  • 普通高校招生考试冲刺压轴卷答案
  • 冲刺压轴答案
  • 全国统一招生考试冲刺押题卷答案
  • 佩佩教育答案
  • 衡水名师卷答案

网站简介

趣答答案提供金太阳联考,衡中同卷,衡水金卷,炎德英才大联考,衡水名师卷,天一大联考,金科大联考,青桐鸣大联考答案

免责声明:本网站部分内容转摘互联网,如权利人发现存在侵犯版权问题,请及时与本站联系删除。

鲁ICP备2021045568号-2

. .